新浪财经 基金

徐翔与妻子离婚案月底在监狱开庭 巨额罚款谁来背?

新浪财经综合

关注

徐翔妻子七夕发声明:苍天在上 我要离婚

来源:证券时报e公司

原标题:徐翔妻子离婚声明刷屏!离婚案月底在监狱开庭 巨额财产面临分割 

传统的七夕佳节,原本是情侣们表白良机。不过,一篇《关于离婚案的一点说明》的文章,将公众的视眼聚焦在了私募大佬徐翔离婚案。

8月7日晚,证券时报.e公司经证实,上述文章确为徐翔妻子应莹本人所写。同时,应莹对e公司记者表示,根据7月31日上海黄浦区法院通知,她与徐翔离婚案,将于8月底在青岛监狱进行审理。

徐翔本人态度难判断

“最后一次见徐翔,是在去年下半年。这期间,关于离婚方面的事情,有写信跟徐翔提过,但不知道书信,徐翔本人是不是已收到,也没有收到徐翔的回信。”应莹对e公司称。

应莹生于1979年,较徐翔小两岁。1998年,两人相识于银河证券宁波解放南路证券营业部。该营业部,正是徐翔发家之处。1996年,高中毕业的徐翔,进入银河证券宁波市解放南路上的证券交易大厅炒股。而后,逐渐蜕变成“宁波涨停板敢死队总舵主”。

2005年,徐翔转战上海,旗下的“泽熙系”频频在资本市场上掀起波澜,直至2015年。这一年,徐翔的泽熙投资管理资金规模接近200亿元。不过,在宁波给奶奶祝寿后回上海的跨海大桥上,徐翔被公安机关抓捕归案。而徐翔身着白色大褂徐然被捕照,也一度成为坊间热议的话题。

2016年12月5日,徐翔在青岛中院走上审判席,被指控操纵证券市场罪,最终获刑5年6个月,并处罚金110亿元,没收非法所得90亿元。

在上述《说明》,应莹指出,在徐翔未案发之前,应莹的身份是徐翔的妻子,但徐翔入狱后,我成为整个家中的顶梁柱。在家庭而言,我是徐翔的妻子、徐翔父母的儿媳、儿子的母亲,同时我也是我父母的女儿。我有时还要参与两个上市公司宁波中百和大恒科技的一些管理事务。

“在持续数年的时间内,我长期奔波于青岛、上海和宁波三地,四位老人年事已高,身体孱弱,孩子未成年需要抚养,同时我还要去青岛看望徐翔,这其中辛苦烦累和困顿,早已让我精神透支。”从应莹的这些话语中,不难猜出她与徐翔离婚的理由。

应莹对记者称,不管之前徐翔是否已收到书信,但现在,徐翔应该已知道这次离婚案。因为案件特殊,按照正常程序,上海黄浦法院会将离婚案件的应诉通知,递交给徐翔本人。

不过,能否与徐翔解除婚姻关系,应莹也不知道。“徐翔本人对这次离婚的态度,我目前很难判断。”应莹对记者如是说。

纠结财产分割未取得进展

根据市场统计,青岛市公安局冻结了徐翔持有的六家上市公司,分别为大恒科技、宁波中百、东方金钰文峰股份华丽家族长航油运。其中除华丽家族是由泽熙投资旗下投资企业持有外,其他股份分别由徐翔的妻子、父母和徐翔朋友等代持。

在此次《说明》中,应莹表示,“徐翔案发后,我们家庭名下大概接近210亿元的资产都受到查封,包括泽熙系公司的资产、徐翔父母名下以及我们夫妻名下的所有资产。此外还包括一些关联朋友的资产也一并查封。”

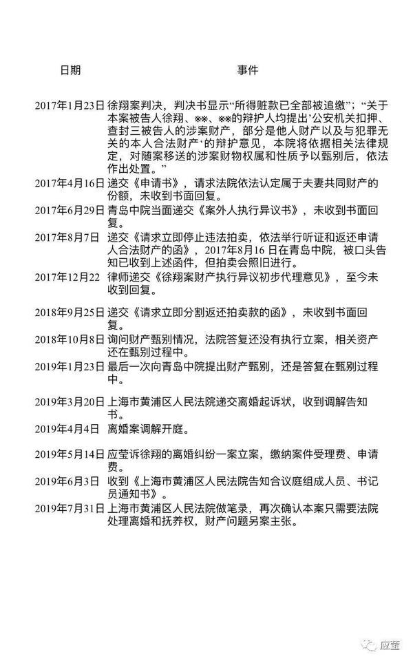
2017年1月23日,徐翔案判决书认定,徐翔的犯罪所得为71亿余元。判决书第98页认定徐翔“所得赃款已全部被追缴”。另据判决书:“本案三被告人的辩护人均提出’公安机关扣押、查封三被告人的涉案财产,部分是他人财产以及与犯罪无关的本人合法财产‘的辩护意见,本院将依据相关法律规定,对随案移送的涉案财物权属和性质予以甄别后,依法作出处置。”

应莹称,最纠结的就是,青岛法院对冻结资产的甄别问题迟迟没有进展。

“最近一次青岛法院给我答复是,冻结的资产还在甄别中,没有执行立案。我现在就是想换一个身份,再进行财产分割。”应莹对记者称。

应莹于2019年3月20日将一份离婚《起诉状》提交给法院,并提出4项诉讼请求:1,判令和42岁的徐翔离婚;2,判令夫妻双方所生之子由应莹抚养;3,请求依法分割夫妻共同财产;4,本案诉讼费由被告承担。

根据《起诉状》描述,应莹与徐翔两人于1998年相识,两年后的2000年确定了恋爱关系,并于2004年登记结婚。两人均系初婚,在2005年育有一子。

《起诉状》还提到,婚后初期夫妻双方感情较好,但被告(徐翔)于2017年1月22日经(2016)鲁02刑初148号判决犯操纵证券市场罪,被判处有期徒刑5年6个月,被告长期被关押,原告只能独立抚养孩子,生活苦难,致夫妻双方失和,现要求离婚,孩子的抚养权、财产依法处理。

难说解除婚姻是否有助于财产分割

按照应莹的说法,根据7月31日上海黄浦区法院通知,她与徐翔离婚案,将于8月底在青岛监狱开庭审理。而解除婚姻是否会有助于此次财产甄别的问题,应莹对记者的说法是,“这个真的很难说。”

那么巨额罚款由谁来背?二人的夫妻共同财产究竟如何分割?上海明伦律师事务所王智斌律师认为,刑事判决中涉及的罚金是刑罚的一种,是对犯罪人个人进行的处罚,因此,罚金应属于个人债务而不是夫妻共同债务。徐翔夫妇剩余共同财产分割完毕后,由徐翔以其分割所得的个人财产缴纳罚金。换言之,如果夫妻共同财产对等分割,那么应莹有可能可以分得一半左右的财产,而徐翔应以其分得另外一半财产缴纳罚金。

对于资产冻结问题,王智斌律师认为,如果徐翔还涉及新的未审结刑事案件,那么剩余财产中是否存在违法所得尚需甄别。仅在目前已判决的案件中,在徐翔违法所得已经上缴的情况下,剩余财产不存在需要甄别的问题。但对于夫妻共同财产认定,王智斌律师认为,需要双方举证证明财产归属,如果涉及到第三方,情况就更为复杂。

对于徐翔夫妇的这场离婚案,浙江裕丰律师事务所厉健律师曾表示,徐翔妻子应莹起诉离婚是其法定民事权利,此案之所以引发广泛关注,不仅仅因为徐翔曾经是叱咤风云的“股神”,更是因为此案所涉财产金额特别巨大、法律关系错综复杂,“解铃还须系铃人”,此案的关键在于司法机关对夫妻共同财产的认定。厉律师分析,应莹离婚案主要面临“四难”:

一、依据先刑后民基本原则,在青岛中院对徐翔案涉财产甄别、罚金追缴尚未完成之前,离婚案审理法院可能对本案诉讼中止,或者向原告依法释明后,对离婚和子女抚养的诉讼请求先行裁决,案涉夫妻共同财产争议另案处理。

二、在刑事案件终了后,徐翔家庭共有财产与夫妻共同财产的甄别和分割,也可能引发民事诉讼,导致离婚案件夫妻共同财产分割按下“暂停键”。

三、如果徐翔在狱中,明确表态不同意离婚,法院通常会判决不准离婚,应莹需要在六个月后再次起诉。

四、徐翔可能面临操纵证券市场民事赔偿索赔诉讼,因此,在分割夫妻共同财产过程中,或有赔偿款预留事项存在重大争议。

应莹还对记者称,因为现在她与徐翔的财产尚未分割,所以,也会过问一下宁波中百和大恒科技的事情,但不参与两家公司的经营管理。

加载中...