双面名创优品:疯狂扩张路上的红与黑 | 锌式
清科研究
本文原创作者为何星莹,转自公众号锌财经,由品牌实验室推荐阅读。
名创优品的产品算抄袭吗?
听到这个问题,名创曾经的运营合作方王阳瞬间坐不住
了,“这是名创优品的营销策略,我不认为这是抄,这是微创新。”
锌财经根据公开资料整理
名创优品是叶国富与日本设计师三宅顺也在2013年共同创办的快时尚百货品牌,第一家门店开在广州花都区的一条步行街上,产品涵盖日用百货、美妆、数码产品等,初期的价格大部分定在10元。
它从一家街头小店,发展到现在全球超过三千家门店,
年营收过百亿。
2018年年初,它宣布已经开始启动IPO,准备上市。去年9月,又宣布接受腾讯与高瓴资本10亿元的战略投资。
可以说,去年它在媒体上风光了一把,成为了零售圈的焦点。但是质疑也随之而来。
2018年3月,诺米品牌告名创旗下NOME家居商标侵权;
10月,名创优品与插画家白关长达两年的侵权官司以名创的官方道歉正式结束;11月底,平板家具PIY品牌创始人沈文蛟发文《大象从不席地而坐!致叶国富先生的一封公开信》公开指责名创优品侵权。
天眼查信息显示,名创优品曾经的品牌代理商广东葆扬投资管理有限公司(目前已注销)所涉及的65个法律诉讼里,涉及侵害外观设计专利权纠纷20个,侵害商标权纠纷4个,侵害作品信息网络传播权纠纷19个。

名创优品侵权纠纷(部分),信息来源:天眼查
即使是不关心这些专利纠纷的人,走进名创优品也会觉得处处熟悉,LOGO设计神似优衣库,装修陈列类似MUJI,化妆品神似大牌产品,只是价格更低,几元钱就能买到大牌同款设计,令人无法不怀疑名创优品在设计时就有抄袭的动机。
王阳为名创辩护:“
当没有品牌的时候,就是要傍大款,这样才有热点。名创不就炒出了热点吗?”
叶国富也持有相似的观点,去年12月5日,他曾经用“
在设计界,从来只是互相借鉴,没有模仿。”这句特朗普女儿说过的话来反击名创抄袭论。
同时,他将侵权纠纷归结为竞争行为:“诺米商标权的问题是正常的商业竞争行为”,
“‘大象席地而坐’是炒作,属于碰瓷营销。”
叶国富这样回应侵权纠纷。锌财经曾试图约采名创优品商品中心负责人,名创方表示“商品中心负责人比较难约到”。之后,锌财经又就产品设计理念和知识产权纠纷发问,截止发稿,锌财经未得到任何回复。
一面是抄袭阴云,另一面是令人惊讶的拓展速度和高营业额,名创优品用“黑红”的方式从一众国产百货中脱颖而出。
“一抄二改三优化”初期的名创优品,大部分商品旁边贴着红底白字的标签,上面印着加粗的“10元”。在店里整齐划一的1.5米乳白色货架边上,尤为显眼。
与曾站在饰品零售金字塔顶端,却又极接地气的“哎呀呀”画风全然不同。名创优品身上贴着无数“日本”标签,无论是装修还是设计,它看上去都像一个日系品牌。
整洁的陈列设计,礼貌的服务生,极具性价比的产品,
让它的第一家店在第三天就拿到了突破两万的营业额,它迅速开往了全国的商圈。2013年9月名创优品成立后,当年其业绩就突破了4亿元。
名创优品的开店灵感,来源于创始人叶国富2008年在欧美、日韩的考察。他发现,在日本有很多商品品质不错,但价格只需要100日元-500日元。这种商店在当时的中国还是一片空白。
与日本设计师三宅顺也的结识,成为创建名创优品的萌芽。三宅顺也负责产品设计,有过开店经验的叶国富负责商业拓展;
商品背面会贴日文信息,甚至比中文更醒目。
三宅顺也的官方认证身份毕业于“日本文化服装学院”,与高田贤三(KENZO品牌创始人)、山本耀司等设计师毕业于同一所学校。自称在日本设计界小有成就,是日本“自然の生活”派的新代表人物。

名创优品联合创始人三宅顺也 图片来源于网络
但在国内,这位名创优品首席设计师却过于沉寂,在媒体上很少露面,在一些关于名创优品的报道中,曾介绍过他的设计理念——打动的人心的,不是华丽,而是朴素与安静。
但这位号称签约“多个国际时尚品牌”的设计师所带领设计出来的产品,却不断陷入“傍名牌”的质疑中。
名创优品目前在全球拥有两千多名签约设计师,且设计风格以简约为主。从设计上来看,很多产品都能在知名品牌中找到原型,堪称“名牌的简化版”。
一年前,叶国富在一次演讲中公开表示,全球香水销量最大的不是迪奥、香奈儿,而是名创优品,每天大概销售5万瓶以上。
王阳向锌财经介绍了一款名创优品的“抖音爆款”——山谷百合。他很直白地说,这款香水的原型是某名牌香水,“这款香水,名创优品的供应商和那款名牌香水是同一家。”
王阳拆开包装盒,转移着香水的瓶身,向锌财经展示这款产品的创新之处,强调名创进行了修改后,其具备超高的性价比, “同一个供应商生产,他们用玻璃瓶,成本高,名创换成塑料瓶,成本低,他们卖399元,名创卖10块钱。”
除了香水,他还举了耳机的案例,同样也表示在某价格很高的耳机品牌款式上,名创优品进行了产品设计的修改,缩减了成本。
王阳总结了名创优品的“微创新”三步骤——简化原版产品;提高产品的颜值;价格做到原版国际大牌的1/10左右。

锌财经根据公开资料整理
他对锌财经总结了不少中国企业从小做大的方法论:
“一抄二改三优化”,并将其等同于“本土式创新”。在他看来,这个方法论中,第一步就是“抄”,“抄都抄不会,怎么能复制成功呢?”
王阳认为,名创优品现在已经进入了微创新的阶段,已经在根据企业的战略目标对产品进行优化升级,“你说中国很多冰箱像谁?很多汽车、手机像谁?微创新是用更低的成本提高用户体验,创造更高性价比,完全原创成本多高啊。”
这种“简化大牌”的设计方式,确实大幅度提高了设计效率。尽管每一款产品生命周期长短不同,但名创的SKU始终能保持在3000个左右,并且能够保持每周2-3个产品更新的高效速度。
激进的商人2014年,现在是名创顾问、和信聚赢商学院创始人的戴安度见到了叶国富,他对其第一印象是“不修边幅,实在”。第一次见面仅聊了半个小时,双方就敲定了合作意向:让戴安度基于社交化的移动互联网,为名创做一套运营方案。
“当时的运营体系逻辑图写了整整一堵墙。”戴安度转过身去,举起手冲着身后办公室的墙比划了两下。他还记得叶国富看到那堵墙的时候两眼放光,连称“值了”的神情。
“我们俩见面基本上就与第一次一样,半个小时。”合作了四五年,戴安度熟悉的叶国富是永远快节奏、雷厉风行的。
八张PPT必须把事情讲明白,小决策当场直接拍板,两天内必须给重大决策回复。这套简单粗暴的“二八法则”的背后是一套砍掉所有无效环节的高效率逻辑。
“吃饭也快,走路也快,说话也快。”戴安度补充了一句。
在之前的媒体报道中,叶国富的形象是典型的广东企业家风格——走路带风,坐经济舱,吃真功夫,但却在公司事务上格外讲究。
一如叶国富的行事风格,名创优品身上的标签就是“快”。快速设计,快速制作后上架,快速更替产品,快速开店。
为了高效,叶国富曾在演讲中提到他想尽办法缩减中间环节,寻找优秀供应商。他也颇有办法:一把手、用钱砸、下大单、给现金。
叶国富提到一个例子,有一次供应商和他交流,一双袜子报价7.5元,叶国富说5元,他下100万的订单。对方回答回去想想办法改材料:“我说你脑子进水了,如果我为了降价,让你改材料,还要你干什么?”
出于对供应链的严格把控,叶国富颇为自豪地在接受媒体采访时称:“
我们的供应链能够做到柔性制造,反应很迅捷,每周上新,库存很少,动销只有19.5天。”
百联咨询创始人庄帅告诉锌财经,名创优品的核心优势是选品、设计、供应链管理和开店。在他看来,叶国富是个善于经营的商人,“他开店能力和跨区域连锁的管理能力很强。”
这个追求高效的商人,两年内在中国开出了超过一千家店。庄帅分析,在中国,名创优品这个低价精品的品类,确实是一个空白。“淘宝质量不够好,京东运费太贵,线下产品价格高。我想买10块钱的袜子,我可能最优选是名创。”庄帅说。
名创优品对标的是日本企业无印良品,但是无印良品在中国的定价很高。庄帅认为这个发展背景很重要,“如果无印良品价格降低20%,并加速开店,名创的压力就很大了。”
到目前为止,尽管无印良品在国内宣布多次调整价格,但依然较贵。而名创优品的步伐更快了。
据戴安度介绍,国内门店达到两千家时,名创优品开始了全球化的布局,与探索三四线城市的脚步并行。
“凭什么全球只有优衣库,为什么不应该有名创优品呢?”叶国富的这句话让戴安度记忆深刻。平时喜欢穿优衣库的叶国富,想把名创优品打造成百货零售界的优衣库。
在戴安度看来,名创优品在东南亚的试点,证明全球扩张的模式可行,据他介绍,接下来的规划中,国内店的目标是四千家,海外店是六千家。
与此同时,名创优品的生态链也在不断延伸。从美妆、生活日杂,到未来会涉及的母婴、女性用品,叶国富的商业版图包罗万象,环环相扣,呈现全链式发展的形态。
迅速地扩张和持续的高营收,让叶国富的言语变得激进。成名以后的叶国富多番在演讲里频出金句。
“不要听马云忽悠,马云会把你们带沟里,要听我忽悠才行。”
“若实体店输给了电商,我愿替王健林出和马云赌的一个亿的钱。”
“苏宁在我眼里一分钱价值都没有。”
“今天全中国的线上流量已经被BAT拿走了,线下流量在哪里?就在我手里。“
“看不懂我们的人,就像十年前你看不懂阿里巴巴一样。”
这些金句也许是叶国富的宣传策略,他本人和名创优品都在争议中获得了更多关注,这都有助于名创优品更有名,进而能够诞生更多的爆款。
打造爆款名创优品的产品背后是叶国富的野心——成为爆款。
在抖音搜索“名创优品”,出现的短视频带着“名创好物推荐”、“教你用名创的价格,买无印良品的质量”、“贫民窟女孩种草”的标签。视频里,年轻女孩们在名创门店搜罗,语气神秘地在镜头前摇晃着找到的“新宝贝”,视频下点赞量多的超过二十万。
2018年,名创优品尤其注重营销。在影视方面,植入鹿晗、关晓彤主演的《甜蜜暴击》,而在此前,名创也曾因植入韩剧《鬼怪》和《当你沉睡时》而上过微博热搜。

韩剧《鬼怪》中出现的名创优品场景
除了在各渠道大力推广外,名创优品在大量产品上效仿知名品牌设计,比如迪奥变色唇膏、碧柔防晒霜等,以 “平价代替”的标语堂而皇之地出现各社交平台KOL的更新中。蹭着大牌的热度,名创炒出了一个又一个爆款。
有不少人在微博上晒出已经脱销的爆款产品,并表示,确实和大牌香水没什么差别。出于这样的热度,也有不少测评文出炉,进一步提高了产品的知名度。
戴安度告诉锌财经,2014年,名创已经尝试着在体系里植入移动社交化、场景化的爆款打造策略。彼时社交玩法尚未像如今一样普遍。
他提到,当年,名创在每个门店都开设“女神部落”社群,群内的“女神”们是名创复购率最高的一部分粉丝,类似于找茬官,她们可以通过给门店提建议获得内部折扣和优惠。
在名创产品上架前,这些人还会提前进行测评并反馈。“社群部落的女神,还有一部分在名创体系里。现在的口碑推荐、抖音推广,其实都是这群人在发展。”戴安度告诉锌财经。
叶国富本人非常注重营销,他曾经在接受媒体采访时提到,一个好的名字会为企业节约90%的广告费。他让店员强调店名MINISO,他说,MINISO发音好听,是可以与苹果和耐克比肩的漂亮LOGO。而名创优品包装袋上大量的留白,印着藏着笑脸的红色MINISO字样,这本身就是一个极好的广告。
无论是商标还是产品设计,叶国富都想要获得更多人关注。但名创优品去年却以另一种形式频上头条——侵权。
“商业流氓”名创优品的快速发展中,在知识产权方面却始终带着野蛮的味道。
大肆攻城掠地,市面上的产品都能拿来为它所用,这也让它在这两年始终官司缠身。
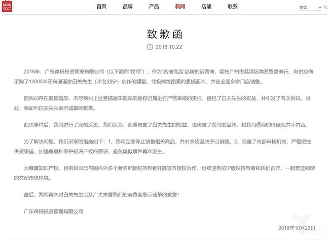
“感谢名创优品,让我经历了全部司法程序。”2018年10月,与名创优品打了两年的官司的插画家白关,终于等到了他们发布在官网的道歉。
白关自2008年起便在豆瓣网陆续发表漫画作品,2016年,他被网友告知他的《极简动物园》漫画作品被名创优品直接印在本子上出售。

白关被侵权的四幅画,图源来于白关个人公众号
从一开始的不可思议,到如今得到名创方的道歉,回忆起这两年,白关已经平静了许多,原先的种种情绪也因名创的多番抵赖推诿被磨平。
2017年3月,一审判决白关胜诉,责令名创停止销售、赔偿经济损失8万并且公开道歉,但是名创方却对此结果提出上诉。7个月后,二审结果维持一审原判。
白关还记得,二审开庭前,他坐在外面等律师。法院正门上的电子屏不断移动着当天要审的案件:加多宝与王老吉,“都是大公司啊,忽然觉得自己有点给国家添麻烦。”白关说。
当天开庭并没有太多意外,名创方律师只是一味地强调三条:
“不承认原作者是白关”、“名创只销售不负责生产,所以不是侵权”、“一审判罚太重,与事实不符,不服一审判决”,但是却无法提交任何证据。
“抵赖为主,明显感觉他们对这种官司已经习以为常,早有对策。”白关告诉锌财经。
2018年2月底,名创的赔款到账,但是却始终不肯执行公开道歉。
在8个月里,白关申请了强制执行立案,但名创方却提出希望合作以及当面道歉的要求。在白关两次拒绝后,名创优品终于在官网公开发布了致歉函,这场漫长的官司落下帷幕。

名创优品的致歉函,图源来于白关个人公众号
从一开始定位的一二线城市,到如今逐步在三四线城市站稳脚跟,对于名创而言,国内的市场已经趋于饱和。除了早已布局的全球化战略,品牌升级成为了名创优品的重头戏。基于日用杂货,名创优品又延伸出两个品牌——轻家居品牌NOME和生活家居MINIHOME。
但新品牌,也陷入了抄袭风波。
去年11月底,平板家具PIY品牌创始人沈文蛟在微信公众号发文《大象从不席地而坐!致叶国富先生的一封公开信》,指责名创优品旗下MINIHOME的产品抄袭PIY的NUDE衣帽架。
沈文蛟声称,三月的第一次见面,叶国富还提着一瓶茅台前来,两人相谈甚欢,并且当场敲定了合作意向:在名创家居品牌店开设PIY专区。但在接下来深入接洽的几个月里,名创优品方却将原先议定好的80平米的专区缩水到25平米。
合作因此而终止,但仅在15天后,MINIHOME却出现了和PIY拥有两大专利的NUDE衣帽架几乎相似的产品,名为“Berge贝瑞格衣帽架”。

MINIHOME中的衣帽架,图片来源于PIY公众号
沈文蛟原先以为的双赢合作,却成为一场早有预谋的盗窃,而合作条件的降低,看上去更像是逼迫自己放弃合同的娴熟套路。
NUDE衣帽架2014年诞生以来,频繁被盗版,2017年甚至因为盗版猖狂,使这款曾获德国红点最高奖、并入驻多家博物馆的网红产品,在PIY淘宝自营店的日订单仅为两单,工作室一度濒临解散。
对于这次的纠纷,叶国富对媒体回应:“他们所说的那一款衣架在国外早有了,这属于碰瓷营销,所以我们也不想多做回应。”
在《大象从不席地而坐》一文中,沈文蛟表示,如果证实他是碰瓷营销,他愿意开放所有PIY的专利,并终身不再打假。
对于名创优品频繁卷入侵权事件,王阳认为,企业在商业化进程中的微创新,更多利于市场和消费者。“只要企业愿意在败诉后承担抄袭的成本,我觉得这种微创新的方式是没有不合理的。”王阳说。
他反问了锌财经一句:如果能够给大众带来福利的话,企业也愿意承担后果,这种行为可以接受吧?
然而,名创优品方眼中的“福利”,却频频被爆出质量问题。2018年,名创优品壹加壹珠光带刷眼影笔(古铜色)曾被检出有害物质砷过量,同年七月,据界面报道,名创优品腮红在韩国被检测出重金属锑超出标准值十倍。
而在2016年,国家食药监总局发布关于防晒类化妆品实际检出防晒剂成分与产品批件及标识成分不符情况的通告里,名创优品由广州市嘉梦化妆品有限公司生产的魅力密码美白防晒霜、魅力密码美白防晒霜&芦荟防晒霜(温和型)、MINISO防晒乳等均在名单中。
国家知识产权专家库专家、湘潭大学博士生导师刘友华教授告诉锌财经,国内知识产权维权一直面临着举证难、周期长的问题。
他表示,企业创新需要很高的成本,而侵权的违法成本却不高,导致一些人存在侥幸心理,实施侵犯知识产权的行为;同时,一旦被诉侵犯知识产权,行为人常常利用行政诉讼程序作为诉讼策略,反过来争议知识产权的有效性,这样一来,既增加了权利人的维权成本,又极大延长了民事侵权案件的周期。
整个维权过程耗费不少时间和成本,加之单个案件赔偿额不高,还可能有后续执行的问题,刘友华提到,一些人因为这些原因放弃了维权。
白关就告诉锌财经,维权成本之高,是他之前没想到的。“打官司花了四五万,时间成本的压力不小。”回顾这两年,白关很感慨,但是他还告诉锌财经,尽管维权艰难,但对于这样的侵权行为还是不能姑息。
刘友华表示,目前国家自上到下正推动全社会提高知识产权保护意识,包括成立最高人民法院知识产权法庭,修改完善专利法等相关法律,提高法定赔偿额等,逐步解决“举证难、赔偿低、周期长”的问题。
虽然数次陷入侵权风波,但是名创优品的发展依然未受到大的影响,投资人也许并不介意名创优品在知识产权方面的斑斑劣迹,他们更在意的,是名创优品高歌猛进的发展和令人惊叹的营收数据。
“我觉得名创绝对是为消费者和投资人创造贡献的。站在风口上的企业,谁没有点风风雨雨的呢?”王阳的这句点评,多少也体现了名创优品对于侵权的轻视。
(应采访对象要求,文中王阳为化名。)
品牌二字,品是品质品格,牌是标志。做“牌”容易,做“品”难。当一家公司真的在意品牌,往往是从长远利益出发考虑问题,而非单纯追求短期收益。1月19日,亿欧将在深圳南山区举办消费新品牌精品沙龙,一起聊聊品牌那些事~
报名链接:https://www.iyiou.com/post/ad/id/773
