新浪财经 基金

五大投资流派比较:价值 成长 指数 技术 组合投资

新浪综合

关注

格上理财

作者:劳伦斯·克尼厄姆

来源:摘自《向格雷厄姆学思考向巴菲特学投资》 中国财政经济出版社

历史总是不断重演,在每一次投机氛围浓厚的股市狂潮中,只有少量的投资者仍然坚持自己的投资原则:寻找并投资那些市场价值被低估的股票。很多投资者靠在市场上投机获利,他们承受巨大的风险,最后损失惨重,而价值投资者却幸免于难。尽管投机者似乎可以夸耀他们在短期内的高回报,价值投资者在长期内却遥遥领先。当潮水退去之后,虽然价值投资重新获得重视,但很多人仍然缺乏一个清晰的概念。价值投资的主张及方法是什么?其他主张及方法是什么?

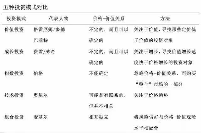
五种主流投资模式

价值投资者

他们依靠对公司财务表现的基础分析找出那些市场价格低于其内在价值(公司未来现金流的现值,这将在后面讨论到)的股票。这种战略最早可以追溯到20世纪30年代,最早由哥伦比亚大学的(Benjamin Graham)和大卫·多德(David Dodd)提出。由于伯克希尔·哈撒韦(Berkshire Hathaway)公司首席执行官兼主席沃伦,巴菲特(Warren E.Buffet t)的使用,价值投资战略在20世纪70到80年代受到推崇。

成长投资者

他们致力于寻找那些经营收益能够保证公司内在价值迅速增长的公司。著名投资者兼作家菲力浦·费雪(Phi1ip Fisher)在20世纪50年代最早采用这种价值投资战略的变种。麦哲伦基金经理彼得,林奇(Peter Lynch)在80年代对其进行亍大胆的扩展。

指数投资者

他们通过购买股票来复制一个大的市场细分,如标准普尔500。格雷厄姆认为这种投资战略对防守型投资者很有效。范格尔德基金创始人约翰,伯格(John Bogle)在20世纪80年代推广了这种战略。

技术投资者

他们采用各种图表来收集市场的行为,以此来显示投资者预期是上升还是下降,市场趋势如何,以及其他的“动力”指标。这种战略被《投资者商业日报》的创始人威廉·奥尼尔(william O’Ne)大力推崇并在20世纪90年代未被广泛采用。

组合投资者

他们确知自己能够承受的投资风险水平并通过建立一个多元化的投资组合来承担这个风险水平。这个理论最早在20世纪50年代被提出,并在70年代被一群获诺贝尔奖的经济学家所完善。70年代初,这种战略由于普林斯顿大学经济学家伯顿·麦基尔(Burton Malkiel)的名著《华尔街漫步》而开始流行。

五种哲学产生五种投资策略

所有投资哲学的中心问题都是价格与价值之间的关系。价值投资者和成长投资者认为价值和价格是不同的;指数投资者不确定自己是否能找出这二者的关系,技术投资者只关心价格而不关心价值;组合投资者则认为价格就是价值。

(1)价值投资者寻找那些价值被低估的股票。

(2)成长投资者寻找那些近期的增长显示其价值与目前的市场价格相符合的公司。

(3)指数投资者认为最保险的投资策略就是购买那些能够代表整个市场状况的股票。

(4)技术投资者寻找那些能够迅速地以更高价格脱手的股票。

(5)组合投资者相信价格与价值是独立的。价格的变化反映了风险,而投资者应该选择一个证券组合来承担所需要的风险水平。

五种策略的应用

为方便说明,我们举个例子:假设IBM股票昨天在纽约证券交易所以50美元/股收盘。在不同的投资哲学下,不同的因素决定了是否应该购买这只股票。

价值投资者

(1)他们会考虑IBM公司未来现金流的现值及这个现值是高于还是低于50美元/股。

(2)只有在现值至少是60美元时他们才会买这只股票(价值与价格间的10美元差异代表20%的“安全利润率”(10/50=20%),非常保守的价值投资者甚至会坚持要求更高的利润率)。

成长投资者

(1)他们会关注IBM在销售额、收益和现金流等相关方面的增长可能性。

(2)如果他们认为IBM股票的价值和价格都会在近期向60美元增长则会购买这只股票。

指数投资者

(1)他们完全不考虑单个股票的价格与价值关系。

(2)他们只是简单地购买基金,由此购买了IBM和几百只其他公司的股票。

技术投资者

(1)他们对市场上的蛛丝马迹保持警觉,通过市场线索的分析来测量IBM股票价格在近期向上走或向下走的可能性。

(2)如果谣言显示价格有向上走的趋势,他们就会购买股票(这群投资者如果在预期价格趋势是下跌时也有可能会卖空,也就是在当前锁定50美元的价格并在未来以预期的更低价格购买这只股票)。

组合投资者

(1)他们认为这一切都是浪费时间,因为IBM股票50美元/股的价格就代表了IBM的当前价值。

(2)重要的问题是IBM的风险水平(通过比较IBM股票历史价格的波动性和整个市场的波动性)是否与投资者的风险偏好相符合。

五种流派之分析比较

价值投资和成长投资这两种投资哲学有所重叠。它们对价格-价值关系有相同的看法。但它们各自侧重于强调未来的不同方面。价值投资强调确定股票价值并将之与价格相比较。成长投资则强调由增长带来的价值并将这个价值与价格相比较。从这个意义上说,成长投资战略是价值投资战略的堂兄弟。这两种战略的支持者认为投资分析者是可以确定股票价值并与价格相比较的。

指数投资战略则服务于那些没有能力或不愿意进行价值分析的投资者。这种战略不需要特殊的技能或幕后分析的努力。投资回报反映的是整个指数的市场表现而不是某些选定的股票的表现。价值投资或成长投资的热衷者们认为指数投资是那些缺乏技能或时间来进行价值分析的投资者的首选。(尽管如此,知晓价值投资的基本哲学仍然有助于这些被动的投资者们理解哪些因素在驱动着他们的这些一般性投资。)

在价值投资者看来,技术投资者实际是在投机,而不是投资。他们试图根据投资者的动向来预测价格趋势,通过研究股票价格变化的历史模式来提炼出对未来的预测。这种方式实际上不太应该被称作一种投资方式,其期限也太短了,不足以成为投资。技术投资对理性投资者来说没有什么吸引力,但在市场持续繁荣的时候却能甚嚣尘上。20世纪90年代是大量投资者盲目痴迷技术投资的巅峰时期。

技术投资的一个分支,称为“动力交易(momentum trading)”在20世纪90年代末风行一时。大部分投机股票价格的攀升更加大了这种吸引。这种方法的采用者们过分自信地以为自己是敏捷灵巧的股票选择者而沾沾自喜,很多人甚至从来没有考虑过所投资公司在从事什么业务,是否盈利,也从来不看公司的财务报表。有5年的时间,绝大部分的股票,包括那些业务摇摇欲坠的公司股票价格都持续上涨,这就更使得这种自我陶醉的情绪不可遏抑。

在这期间,大量的新投资者涌向股市,尽管他们几乎不懂得如果阅读一份财务报表或其他投资的基本原理。甚至连经验丰富的投资者们也开始醉心于搜集市场谣言与印象而放弃了对事实和数据的分析。无经验的投资者从来没有听说过价值投资这回事,而经验老到的投资者也相信,所谓的“新经济”已经使价值投资不合时宜。历史总有惊人的相似,最众所周知的就是20世纪20年代的美国股市,其虚假繁荣在1929年的“大崩溃”中达到了顶点。

经济发展的灾难促使本杰明·格雷厄姆和大卫,多德总结归纳价值投资的哲学。20世纪20年代末的投资气氛最显著的特点就是投资组合管理技术。这种投资方式由内部信息和市场印象所驱动。格雷厄姆通过为投资哲学设定一个清晰的思维框架来帮助投资者们提高投资水平。他的价值投资框架虽然需要投资者作出更多判断,却为他们提供了一个坚实的分析基础。

组合投资战略是为建立投资哲学框架进行的一个更大胆的尝试。它的核心假设就是价格等于价值。如果所谓的“效率市场假设”成立的话,价值投资将毫无用武之地。这种情况下,试图通过购买市场价格低于其内在价格(未来现金流的现值)的股票而无风险地获取超额投资回报无异于天方夜谭。

在效率市场上,一个公司的业务风险反映为其股票价格历史波动与其他公司的股价的关联程度。这一关键的投资指标被称为股票的β值。倡导者们利用β值作为风险量度来指导组合投资者进行最适合于其风险偏好的投资。

组合投资理论向前迈进了一大步。它认为人们可以通过建立一个多元化的证券组合来消除与其中任何一只证券相关的特定风险。任何一只证券的风险都被其余证券的回报所抵消。组合投资的精髓就在于分析β值,并设计一个最优的多元化投资组合。人们对这种投资工具有效性进行了大量的数学和计量经济学研究,目前得到的各种证据对此理论毁誉参半。

价值投资者对效率市场理论和这个理论所倡导的价格与价值独立,以及β值是风险的有效度量等说法持怀疑态度。他们的投资记录也是反对这种理论的一个有效实证依据。市场上涌现了太多的成功的价值投资者,这是效率市场倡导者们所无法回避的。而太多的股票表现出其价格高于或低于价值也使得效率理论无法自圆其说。同时,β值虽然能够度量价格波动的风险,却无法反映企业的业务表现或价值。

市场泡沫绝非偶然,而是一个被高速的技术革新和过分乐观的情绪所驱动的市场环境的征兆。这种乐观情绪盲目扩张,大群的普通投资者错误地以为自己通晓了整个商业和股票市场,而经验老到的投资者也开始涉足其所不了解的业务领域。

同样,市场萧条也不是偶然的,而是一种相反力量的征兆——新手们开始退却,而老手也过分畏缩。剩下的人则饱受煎熬,其苦难的程度和持续之长则远远超过了市场繁荣时期的喜悦。

价值投资者认为无论是长期还是短期,股票市场都是不可预测的。而唯一有一定把握能够确认的,是基于公司过去业务表现和现有信息对其业务的长期表现进行的分析。价值投资者通过对这些信息的分析来确认公司价值并将其与市场价格相比较。

责任编辑:石秀珍 SF183

加载中...