中美体育产业对比研究:梦想照进现实,美国体育商业变现路径重现
格上基金官方微博
来源 | 中银国际证券
作者 | 旷实
美国体育产业激荡百年,从兴起到繁荣,诞生了全球商业化程度最高的四大职业体育联赛和全球领先的大型跨国体育管理公司。中国体育在政策、资本和消费需求的驱动下,正迎来黄金时代,各细分领域均有望诞生市值百亿、甚至千亿级别的公司。
我们推出本篇中美体育产业对比研究,重现美国体育商业变现路径,观中国体育之大国崛起。
核心观点:
美国体育经历百年商业化历程,中国体育尚处于产业化转换初期。美国职业体育 19世纪初就开始商业化进程,二战后步入快车道,以职业体育和健身休闲为驱动,体育衍生产业专业化发展。
第一个职业体育联盟是1871年成立的国家棒球协会,1875年改名为全美棒球联盟,联盟制订了各项规则,并开发联赛市场。这种体制很快推广到篮球、橄榄球、冰球等项目,最终形成了 NFL、MLB、NBA、NHL等美国四大职业体育联赛。
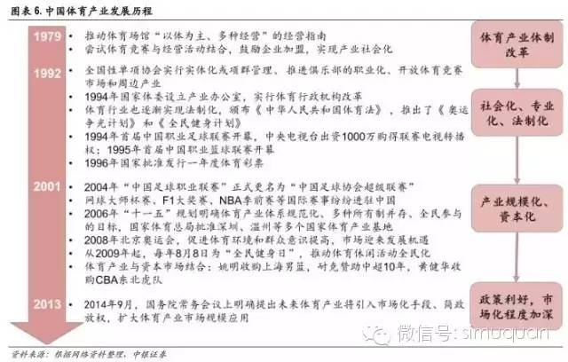
中国 1994年才推出首个职业联赛(甲 A),但直到 2005年才成立中超联赛公司。2014年国务院出台的 46号文拉开了体育产业化发展的序幕,各路资本争相介入,中国体育产业迎来十年黄金发展期。
对比中美体育服务业,五大细分市场尚待掘金。
1)体育赛事:美国职业体育 2014年共创造收入 369亿美元,其中四大联盟(NFL、MLB、NBA、NHL)获得收入 260亿美元(占比 71%),剩下的 109 亿美元来自于美国足球大联盟、大学生体育协会等。
福布斯估计,NFL在 2014年取得了 96亿美元收入,是英超联赛的两倍之多,主要来源包括电视转播(60-70亿美元)、门票销售(10亿美元左右)、赞助及合作伙伴和授权产品销售(20-30亿美元)等。中超联赛预计 2016年总收入 5-7亿美元,尚处于商业化的初期,空间巨大。
2)体育中介:美国体育中介市场发达,2015年体育广告赞助总支出高达349亿美元,诞生了世界最大的体育经纪公司 CAA和全球体育营销巨头 IMG。中国绝大部分运动员经纪权受政府垄断,专业化的体育营销公司数量少、规模小,职业联赛的繁荣将重塑体育中介产业。结合美国的经验,我们看好拥有传媒基因的综合性体育娱乐集团。
3)体育传播媒介:美国体育转播渠道以 ESPN、Fox、NBC等传统付费电视为主,ESPN年收入超过 100亿美元。国内则是乐视体育、腾讯、PPTV三足鼎立,体育传媒是体育产业中少有的能够诞生千亿级公司的细分领域,但新进入者或者小型平台在现有竞争格局下发展艰难。
4)健身休闲:美国健身俱乐部拥有会员 5,290 万人,总收入 224 亿美元,其中最大俱乐部营收17 亿美元。中国健身付费意愿低,在 20 岁及以上参加体育锻炼的人群中仅有 3.60%会选择健身会所,健身俱乐部盈利微薄,短期内在休闲健身领域获得商业化成功较为困难。
5)场馆运营:美国体育场馆委托专业管理公司经营,利用率超过 60%,收入不仅有租金,很大部分来自广告赞助和餐饮服务。中国的体育赛事、娱乐表演远不如美国繁荣,大部分场馆所有权和经营权均在政府,欠缺商业开发,目前经营最好的是北京五棵松体育馆。当前国内体育场馆专业化与市场化经营需求强烈,具有赛事组织、广告营销经验的综合型体育管理公司更有可能获得成功。
我们依次看好职业体育赛事运营及俱乐部、体育传媒、体育中介、场馆运营、休闲健身等体育服务业细分市场。今年是体育大年,将举办欧洲杯、奥运会等大型体育赛事,同时也是中超商业化发展的元年,中超不仅拍出 80亿元的转播权,而且多家俱乐部频频重金引援,整个联赛的竞技水平、上座率和收视率、社会关注度和影响力都在急剧提升,中国体育产业正在迈向全新的征程,目前是布局体育股的最佳时机。
以下是报告全文
美国体育消费市场繁荣,中国体育服务业发展落后
美国体育产业规模庞大,远超中国,是世界体育消费的火车头。根据美国产业研究机构 Plunkett Research 的预测,2015年美国体育产业市场规模4,984亿美元,占全球总规模的33%,另据学者估算,美国体育产业增加值早在 2005 年就达到了 1,893.4亿美元。
2014年中国体育及相关产业总规模达到 13,574.71亿元(约合 2,100 亿美元),实现增加值 4,040.98 亿元(约合 630 亿美元,其中扣除体育用品净出口后体育产业的增加值为 449亿美元),中国的体育消费规模远远落后于美国。
从产业结构看,美国体育产业增加值主要由体育消费所贡献,围绕体育用品、体育赛事、休闲健身和场馆建设所展开。
第一大的细分领域是体育用品(包括运动鞋服、运动器材),贡献增加值 795.22亿美元,占比 42.0%;
第二大细分领域为围绕职业体育赛事的消费(包括门票等比赛日收入、体育广告赞助、授权商品),贡献增加值 351.99亿元,占比 18.6%;
第三大细分领域为休闲健身消费(包括运动健身、体育培训),贡献增加值 283.78亿元,占比 15.0%;
第四大细分领域为体育场馆建设投资,贡献增加值 229.70亿元,占比 12.1%。
中国体育产业结构失衡,以体育用品制造为主,主体产业——体育服务业发展滞后。从增加值贡献来看,体育用品制造及销售占 79.1%,体育赛事组织(包括职业体育、非职业体育、体育中介)占 7.8%,休闲健身(包括运动健身、体育培训)占 5.7%,体育场馆建设与经营占5.1%,体育彩票占 2.3%。
注:
1、美国统计局采用的“北美产业分类系统”(简称N A I C S )的分类方法,该方法不认为体育是一个主要的经济活动,所以并没有给体育设立单独的产业,而是分属于其他产业(例如制造业、艺术、娱乐与休闲业等)。因此,我们只能根据文献资料来估算美国体育产业的增加值以及市场规模。
2、中国经济数据统计中也没有将体育作为单独一项,但每年会公布体育产业的增加值以及市场规模。2010 年,国家体育总局通过专项调查统计,公布了 2006-2008 年全国体育及相关产业核心数据,这是目前最新最全的官方体育产业数据。


小结:
美国体育产业不仅规模大,而且体育消费占比高,体育服务业(赛事、健身、场馆等)发展均衡;中国体育产业不仅产值规模小,更重要的是体育服务消费远远不足。可见中国体育产业全方位落后于美国,市场发展潜力将集中在:
1)体育赛事:职业赛事与非职业赛事组织与管理、体育传媒、体育中介等;
2)休闲健身:运动健身、体育培训等;
3)体育场馆建设与运营;
4)国内体育用品消费。

美国体育经历百年商业化历程,中国体育尚处于产业化转换初期
美国体育产业早在 19 世纪初就开始了商业化进程。第一个职业体育联盟是1871 年成立的国家棒球协会,1875 年改名为全美棒球联盟,联盟制订了各项规则,并有计划的开发棒球的联赛市场。这种体制很快推广到篮球、橄榄球和冰球等项目中,最终形成了 NFL、MLB、NBA、NHL 等美国四大职业体育联赛。
二战后,随着人均收入的增长和闲暇时间的增加,美国体育产业开始步入快车道。职业体育愈发成熟,全民健身兴起,并出现了专业的体育管理公司,80 年代后通过出售电视转播权、在世界各地举办赛事、主流联盟吸纳国外成员等方式走向世界。同时,美国也不断引进他国的运动项目,比如网球、高尔夫和冰雪运动等,为美国职业体育产业注入新的活力。
目前,美国职业体育已经发展为结构庞大、内容丰富的成熟产业,围绕职业体育和大众体育,形成了包括赛事运营、体育中介、体育场馆、体育传媒、健身休闲、体育博彩在内的产业链,且这些衍生的相关产业都得到了专业化发展。

中国体育过去行政化色彩浓重,目前正处刚步入产业化的初期。中国体育从上世纪 90年代开始实施社会化与专业化发展,1994年推出首个职业联赛——中国足球甲 A联赛,但直到 2005年才成立中超联赛公司。
中国体育产业发展至今,一直受到较为严格的行政化管制,在赛事、场馆、俱乐部、运动员等方面商业化程度低。2014年国务院出台的 46号文拉开了体育产业化发展的序幕,各路资本争相介入,中国体育产业迎来十年黄金发展期。

小结:美国体育的商业化已有一百多年的历史,二战后职业体育和休闲健身快速发展,目前体育产业的增速远高于 GDP 增速,体现了体育产业强劲而持续的生命力。而中国体育产业还处于从行政化到产业化的过度期,随着商业化程度的提升,未来有望复制美国体育产业发展路径。
对比中美体育服务业,掘金五大细分市场
(一)体育赛事
美国职业体育商业化程度高,是整个体育产业的核心,又以北美四大联赛为主。美国职业体育 2014年共创造收入 369亿美元,其中四大联盟(NFL、MLB、NBA、NHL)获得收入 260亿美元,占比 71%,剩下的 109亿美元来自于美国足球大联盟、大学生体育协会等竞技比赛,由此可见美国职业体育的核心在于北美四大联赛,其中又以 NFL 最为成功。
据福布斯估计,NFL在 2014 年取得了 96亿美元的收入,是英超联赛的两倍之多,主要来源包括电视转播(60-70亿美元)、门票销售(10 亿美元左右)、赞助供应及合作伙伴和授权产品销售(20-30亿美元)等,三分之二的收入来自电视转播。

中国职业体育盈利薄弱,尚处于商业化的初期。2015赛季中超公司总收入 6.16亿,其中冠名收入 1.5 亿元,广告赞助收入 3.86 亿元,转播收入 8,000 万,而俱乐部方面收入 20亿元,即使考虑到 2016年开始的天价版权,预计中超联赛的总收入约为 30-40 亿元人民币,折合 5-7 亿美元,远远低于北美四大联赛的收入水平,而尚未成立联盟公司的 CBA的盈利能力则更弱。

小结:
在职业体育领域,中美之间的差距是全方位的,其背后有着发展时间、管理体制、体育消费文化等诸多原因,但通过参照美国的职业体育,我们认为,在资本与政策的驱动下,中国的职业体育至少还有十倍的市场空间有待挖掘,而最直接的受益者将是职业赛事运营方与职业体育俱乐部,间接的受益者则是职业体育产业链的参与者,主要有体育传媒和体育中介公司,他们是俱乐部获得转播收入和广告赞助的中介,也将享受职业体育爆发的红利。
(二)体育中介
体育中介是体育产业上下游的纽带,能够促进体育市场的繁荣发展,体育中介服务包括体育经纪、体育营销服务、体育活动策划服务等。
美国体育中介市场发达,着力于挖掘职业体育产业链的商业价值,是职业体育发展的润滑剂与助推器。2015 年美国的体育广告赞助总支出高达 349 亿美元,世界上最大的体育经纪公司 CAA 和全球体育营销巨头 IMG 也均在美国,这些体育中介商的主要业务并不局限在体育领域,他们本身就在娱乐、影视、营销、咨询等领域均有所建树,他们通过专业化的包装、开发、谈判,帮助职业体育赛事、俱乐部、运动员实现商业价值最大化,最终拉动体育经济增长,繁荣体育市场。
世界最大的体育经纪公司CAA
CAA(美国创新艺人经纪公司)成立于 1975 年,目前是全球领先的娱乐、体育经纪公司,代理着电影、电视、音乐、体育、电脑游戏、戏剧和网络领域的众多成功人士,并为机构客户提供一系列的战略营销和咨询服务,总部位于洛杉矶,在伦敦、纽约、北京及瑞士都设有机要办事处,《福布斯》杂志公布了 2015 年度世界十大体育经纪公司名单,排名第一的就是 CAA。2010 年CAA的收入达到了 3亿美元,此后还在持续增长。
CAA 体育事业部从 2006 年才开始涉足体育经纪,目前已经成为全球最大的运动员经纪公司,其代理的运动员、主持人及教练超过 1,000人,包括 C罗和贝克汉姆等。
CAA 不仅为现役运动员带来了超过 64 亿美元的各种收入,自身也获得了高达 2.6亿美元的丰厚佣金。CAA在合同交易额和佣金额上都远超其他竞争对手,主要归功于旗下众多的资深职业经纪人,在福布斯排出的 2015 年全球 50大最有价值的体育经纪人中有 9人来自 CAA。
CAA 体育事业部不仅提供经纪业务,还提供众多体育组织代理转播权与赞助权,比如代表欧足联管理着超过 560场国家队比赛的转播权和赞助权,也为摩根大通、可口可乐等商业客户提供多元化战略营销和咨询,还与投资银行一起为传媒和体育行业的并购交易提供咨询,交易金额数十亿美元。

全球体育营销巨头 IMG
IMG(国际管理集团)成立于 1960年,总部位于美国俄亥俄州克里夫市,是全球最大的独立体育节目制作方之一,在全球 30多个国家拥有 60多个办事处,员工总数超过 3,000名。IMG旗下荟萃了众多超级模特和体坛大腕,《福布斯》2013年全球收入最高的十大模特中有七位来自 IMG,同时它还经办大型时尚和体育活动,如纽约时装周,温布尔顿网球公开赛等。

IMG涵盖了体育产业的方方面面,从顶级体育赛事,到赛事赞助、明星客户代理,以及世界级体育训练学院等。IMG不但拥有、制作和管理许多世界最富盛名的体育赛事,而且还提供接待服务和赞助商机,帮助企业客户树立全球品牌形象。
IMG是第一家进入中国市场的外国体育营销公司,在中国的第一个项目为 1979年拳王阿里访华。在此后的二十多年里,IMG在中国举办了包括网球、羽毛球、体操、排球、高尔夫球等各种不同运动的赛事,引领可口可乐、万宝路等品牌进入中国市场,并成功运营中国甲 A 足球联赛、足协杯等大型职业赛事。
2008 年,IMG 与 CCTV 成立央视-IMG 合资公司。IMG 经纪业务旗下明星包括李娜、老虎伍兹、费德勒、纳达尔等人。
在中国,政府垄断了绝大部分运动员的管辖权,难以产生知名的体育经纪公司。在国内,大部分运动员的商业开发、广告代言都是由国家体育局和地方体育部门所管理,再加上知名度高、商业价值大的体育明星本身就少,因此中国体育经纪业务起步晚,还没有形成专业化的体育经纪市场,虽然近期中超频频天价引援,但与国内的经纪公司并无太大关联。目前国内各家体育公司纷纷和欧美知名经纪公司合作,意图挖掘国内体育经纪市场。

国内专业化的体育营销机构数量少、规模小,随着中超、CBA 等体育赛事的崛起,未来体育营销市场将迎来更多的品牌客户。体育营销作为传统广告营销的一部分,在过去通常是由广告公司、体育媒体所经营,专业化的体育营销公司较少,规模往往不大,道博股份旗下的双刃剑在创业早期开辟了运动品牌的广告赞助业务,后来逐渐成为专业的体育营销公司。
国内的体育营销的客户主要是一些运动品牌商,但随着体育越来越受到大众所关注,越来越多的企业客户愿意采用体育营销的方式推广自己的品牌,中国体育营销潜在市场空间巨大。
小结:
体育中介依附于体育赛事,要想出现大型体育中介商,前提是要有繁荣的职业体育产业,只有当赛事、俱乐部、运动员成为全社会的焦点,才能培育体育中介的成长,最终反哺体育产业,形成一个良性循环。
我们认为,目前中国的职业赛事正处于走向繁荣的转折期,中超和 CBA 的商业价值在急剧抬升,短期内将推动体育中介产业的崛起。结合美国的经验,我们更看好拥有传媒基因的综合性体育娱乐集团,他们更有希望成为国内的体育中介巨头。
(三)体育传媒
美国的体育转播渠道以ESPN、Fox、NBC 等传统电视台为主,观众需要支付频道订阅费用。在美国,付费观看体育赛事是体育消费的主要流向之一,于是才造就了 ESPN每年超过 100亿美元的收入。
目前各大电视台的付费订阅人数都在下滑,主要是向网络渠道转移,ESPN 从 2013 年到 2015 年,共流失了680万用户,目前谷歌、雅虎、苹果、亚马逊等互联网巨头都对体育赛事的网络直播表现出兴趣浓厚,未来势必将竞争网络直播版权。
版权争夺大战落下帷幕,体育传媒竞争格局初步形成,乐视体育、腾讯、PPTV三足鼎立。46 号文打破了央视对赛事版权的垄断,新媒体纷纷加入体育赛事版权的争夺。
目前国内外知名体育赛事的版权均已经名花有主,乐视体育拿下了中超和意甲的新媒体独家版权,而西甲、英超、NBA的独家版权分别属于PPTV、新英体育和腾讯,新进入者很难再拿到知名体育赛事的独家版权,这也是乐视体育不惜重金拿下中超独家版权的原因。

在线体育视频直播渠道用户数大增,体育平台谋求付费模式。中国的体育迷们习惯了通过 CCTV5 免费观看体育赛事,在互联网趋势下,各大体育平台也通过免费直播的方式吸引用户前来观看,通过 PC端收看体育直播的月度活跃人数已经超过 6,000万,并且还在高速增长。
但天下没有免费的午餐,在版权争夺大战后,体育平台都在考虑通过付费来变现,如腾讯和新英体育已经在NBA和英超的转播中有所尝试。

在线视频付费用户规模大增,但体育付费意愿相对偏低,爆发尚需时日。2015年国内在线视频付费用户数量实现爆发性增长,付费用户规模达到 2,884.1 万人,同比增幅高达 264.1%,未来几年仍将保持较高的发展速度。
付费用户在整体在线视频用户当中渗透率仍然较低,用户付费市场发展潜力巨大。但是值得关注的是,目前体育内容的付费意愿远低于影视综艺,因此体育付费直播的消费浪潮会相对滞后。

EPSN vs.乐视体育
EPSN(娱乐与体育节目电视网)是一家 24小时提供体育节目的美国有线电视网络公司,拥有众多体育赛事的独家版权,为用户提供电视、广播、网络、杂志等全方位的节目观看渠道。目前迪士尼拥有 ESPN80%的股份, ESPN当前的市场估值超过 500亿美元。
乐视体育是一家以体育媒体为切入点,拥有赛事运营、智能硬件及互联网应用服务的体育生态公司,拥有海内外众多体育赛事版权,乐视体育在 B 轮计划融资后估值达到 205亿元人民币。
ESPN 采用传统付费订阅的模式,乐视体育则通过 PC 端和移动端免费播放体育赛事积累用户。
ESPN是美国体育迷观看体育比赛的首选,在全美拥有 9,000万左右的家庭付费用户,根据《华尔街日报》估算,美国每个电视转播订阅用户每月支付 45美元的电视转播费用,其中有6.04美元支付给 ESPN,远超过其他频道,体现了强大的体育消费需求。
乐视体育目前还是以免费播放为主,日均独立访客数达到约 1,100 万,而整个乐视网的付费会员数也才 1,000-2,000万人,与 ESPN相距甚远。

EPSN收入规模庞大,盈利可观,乐视体育还处于初创期,未来将通过复制 ESPN的付费订阅模式来实现盈利。2013年,ESPN年总收入为 109.75亿美元,EBITDA为 39亿美元。
其中电视订阅费收入约为 65.41亿美元,占比 60%,剩下 40%的收入来自广告业务,包括电视广告、数字广告和杂志广告。相比 ESPN,乐视体育没有付费订阅的收入,广告收入规模也较小。乐视体育 2015 年收入 4.17亿元,预计主要广告收入在 2-3亿元,赛事运营和智能硬件分别实现 1亿元左右的收入,乐视体育也在谋划付费收看模式,其与体奥动力计划在2018 年推出中超的付费观看模式。

ESPN正面临着两大问题:订阅用户数持续减少和版权费用大幅上升。一方面是付费用户数在持续下降,观众的观看习惯正在从电视转向网络,整个订阅电视转播的用户数都在减少,ESPN虽然也有在线观看平台,但同时面临着谷歌、苹果、雅虎的激烈竞争,2015年退订人数高达 310万,总订阅用户数连年下降,也连带导致广告收入的下滑;
另一方面,NFL、NBA等体育赛事版权的价格却在飞涨,涨幅均超过 50%,甚至达到 100%以上。受到收入成本的双重挤压,ESPN未来面临不小的盈利压力。
反观乐视体育,目前国内付费意愿低、平台间竞争激烈,想要达到 ESPN的业务规模和盈利水平,乐视体育还有很长的路要走。一方面,国内体育付费习惯尚未形成,相比影视娱乐节目,体育的付费意愿更低;另一方面,体育版权市场竞争激烈,目前海内外大的体育 IP 基本被各大互联网巨头所瓜分,用户对体育赛事的忠诚使得转播平台的价值被削弱。
小结:
通过对中美体育传媒产业及龙头公司的观察,我们认为,体育传媒是体育产业中极具市场潜力的细分领域,在庞大的体育消费支出下往往能够诞生大型体育传媒公司,但同时我们也看到,国内的体育传媒市场竞争格局已经形成,新进入者很难拿到顶级赛事的转播权,特别是国内付费习惯尚未养成、版权价格却飞涨的环境下,新进入者或者小型平台的生存压力将越来越大。
(四)健身休闲
美国参与健身的人数众多,健身俱乐部会员庞大。美国一共有 3.05 万个健身俱乐部,拥有会员数5,290万人,占美国总人口的 17%,也就是说每六个美国人其中就一个是健身俱乐部的会员,其中大约 40%的人经常(每年多于 100天)去健身俱乐部锻炼。
健身产业市场规模大,但是竞争分散,难以诞生巨头公司。2013 年,美国健身俱乐部总收入达到224亿美元,市场规模庞大,但健身俱乐部市场竞争分散,最大的连锁俱乐部每年的收入也就十多亿美元,前二十五家俱乐部的市场份额不到 50%,由此可见,即使是健身非常普及的美国,健身产业也难以形成一家独大或者寡头垄断的格局。
LA Fitness是全美排名第一的连锁健身俱乐部,成立于 1984年,在美国拥有旗下 619个健身场所(在北美超过 800个),2013年的营业收入达到 17亿美元。LA Fitness在 2006-2009年间进入了高速扩展期,在美国各地和加拿大进行了成功的复制。2011-2013年间并购了诸多健身俱乐部,最终形成了目前的健身帝国。

中国的健身会所消费尚未普及,但健身俱乐部已经饱和,竞争较为分散。根据国家体育总局的调查,在 20 岁及以上参加体育锻炼的人群中仅有 3.60%会选择健身会所。
2014年,中国健身产业产值达到 1,272亿元,全国健身俱乐部在 2003-2010年间经历了高速增长,2011年后达到饱和,目前每年在以 5%的速度递增。
国内健身俱乐部市场品牌分散,2014 年,国内具有一定规模的健身俱乐部数量达到 3,650家左右,前十大品牌健身俱乐部仅占市场整体的 15%左右,65%的健身俱乐部又以非连锁为主。
中国的健身俱乐部专业化程度和管理水平较低,同质化竞争严重,盈利模式单一,导致相当部分健身俱乐部陷入恶性低价竞争。同时,健身房的主要经营成本——人员工资和租金不断上升,另据调查,盈利的健身俱乐部不会超过 20%,约 50%经营还处在举步维艰的尴尬境地。

总结:
美国健身俱乐部会员人数众多,去健身房锻炼已经成为一种习惯,而在中国,大部分体育锻炼的爱好者选择在体育场、社区和广场空地或是自家室内进行锻炼,健身俱乐部难以成为体育锻炼的主流场所。
美国健身产业虽然规模庞大,但由于进入门槛低、单个健身房覆盖区域小、难以满足不同收入层次的健身需求,使得产业公司非常分散。我们认为,虽然国内的健身休闲市场潜力大,但在商业化上要想取得成功仍较为困难。
(五)场馆运营
体育场馆盈利的关键是提高场馆利用率,美国体育场馆内的非体育活动众多。即使是在体育赛事众多的美国,仅仅依靠举办赛事也很难让体育场馆得到充分的利用。
因此,为了提高场馆使用效率,美国的体育场馆不仅仅提供观看体育比赛、健身休闲、体育培训,也举办各类商务和娱乐活动,还提供餐饮、美容、娱乐等服务。
一般而言,美国大型体育场馆一年可以举办 300场以上的活动,利用率在60%以上,甚至到 80%,其中约一半的活动为体育赛事,另一半为音乐会、演唱会、展销会、发布会等。
美国许多大型体育场馆都委托专业的管理公司经营。他们通常是体育和娱乐领域的大型管理公司,会参与到场馆设计、设施维护、商务开发等各个环节中,通过专业化的管理延长场馆设施的使用年限,充分挖掘其商业价值。
例如美国体育管理公司 AEG 就拥有、管理、咨询超过全球100 座顶级场馆,包括洛杉矶的史泰博体育中心(洛杉矶湖人队主场)、伦敦 O2体育馆、上海梅赛德斯-奔驰文化中心等。


通过多元化市场开发,美国体育场馆摆脱了单一的租金模式。美国体育场馆的收入来源除了组织体育比赛和其它娱乐活动的场租和门票分成外,还有大量的广告赞助、餐饮等服务业收入,其中餐饮收入可以占到三成左右。
在美国,很多体育场馆都有相当数量的赞助商,例如 NBA 火箭队的主场丰田中心除了被丰田冠名赞助外,还拥有高达 72个赞助商。
中国的体育赛事、娱乐表演业远不如美国繁荣,场馆所有权和经营权均在政府,难以得到充分的商业开发。相比美国,中国的体育赛事、娱乐表演活动偏少,难以支撑起体育场馆的使用,而且与美国的体育场馆相比,我国的体育场馆采用的是“事业单位建制,企业化管理”,场馆享受一定政府的财政拨款,场馆工作人员都是行政事业单位编制,因此在利用率、盈利性上远低于美国的体育场馆。
中国体育场馆的标杆——北京五棵松体育馆
五棵松体育馆位于北京市海淀区,是 2008 年北京奥运会篮球项目比赛场馆,场馆的业主是民营企业华熙集团。奥运会后,华熙集团斥资数亿将体育馆改造成适合举办大型体育及娱乐活动的综合性场馆,五棵松体育馆建筑面积 6.3万平方米,拥有约 18,000个观众坐席。
五棵松体育馆经营活动多元化,场馆利用率高。五棵松体育馆平均每年举办200场的活动,场地利用率高达70%,其中体育赛事和演唱会等娱乐活动各占到一半左右。目前五棵松体育馆不仅是 CBA北京首钢队的主场,举办NBA 中国赛等体育赛事,也曾举办碧昂斯、Super junior、王菲等明星演唱会和大型歌舞晚会等娱乐活动。

收入来源多样化,携手乐视体育打造智能化场馆。从收入构成看,不同于国内大部分场馆对租金的依赖,五棵松体育馆的收入中有 55%是来自赞助商、广告、包厢的收入。
2015年 12月,乐视体育就与业主方签署协议,未来 5年将冠名五棵松体育馆为“乐视体育生态中心”,双方将升级体育馆成为全球领先的智能化场馆,乐视体育也会引入体育赛事、音乐演艺等更多资源。

五棵松体育馆除了主馆外,还有副馆、地下球场、露天广场以及酒吧区等配套设施,能够满足不同的商业需求。
汇源空间:位于五棵松体育馆内,原为五棵松体育馆的训练馆,2008年北京奥运会后更名为 M 空间,2014 年获汇源集团冠名赞助,更名为“汇源空间”。汇源空间独特的无立柱挑高设计是举办各类活动的最佳场所,从小型商业演出、歌迷见面会、企业庆典、新产品发布会、会议宴会,到体育活动、时尚秀等,均可实现。
HI-PARK:位于五棵松体育馆西南广场处,采取下挖式设计,建有完整篮球场 11片,可举行篮球赛、新闻发布会、展览、媒体见面会等活动。
五棵松文化体育广场:位于五棵松体育馆广场东南角。东西长约 165米,南北长约 180米,总占地面积约 29,000平方米。作为体育运动、文化演出的举办场所。
红吧区:位于五棵松体育馆夹层北侧的贵宾酒吧区,内设现代标准吧台以及餐饮包间,可举办小型聚会等活动,仅面向场馆合作伙伴、包厢持有人及其他贵宾开放。

小结:
美国的体育场馆运营产业成熟,由专业的综合型体育管理公司经营,保证场馆有较高的利用率和盈利性,并且场馆收入结构多样化,门票租金、广告赞助、餐饮服务均衡发展。
而中国的体育场馆多由政府掌控,利用效率低,依赖政府财政拨款,但在北京、上海已经出现经营良好的标杆(北京的五棵松体育馆、上海的梅赛德斯-奔驰中心)。参照美国的场馆运营和北京、上海的成功案例,我们看好体育场馆运营未来在国内的发展,而具有赛事组织、广告营销经验的综合型体育管理公司更有可能获得成功。
总结及投资建议
通过上述对中美体育产业的全方位比较,我们得出以下结论:
1)总体看,中国体育产业规模小,主要在于体育产品和体育服务消费不足,市场潜力集中在体育赛事(赛事运营、体育传媒、体育中介)、休闲健身、体育场馆建设与运营、国内体育用品消费。
2)从发展历程看,中国体育正处于产业化转换初期,未来十年商业化程度会急剧提升。
3)国内的职业体育赛事至少有十倍的成长空间,最主要的受益者将是赛事运营方和职业体育俱乐部,其次为职业体育产业链的参与者,主要有体育传媒和体育中介(体育营销、体育经纪等)。
4)国内职业体育的繁荣将带动体育中介产业的崛起,拥有传媒基因的综合性体育娱乐集团更容易成为体育中介领域的巨头。
5)体育传媒领域往往能够诞生千亿级别的公司,但目前国内转播平台竞争格局已经形成,新进入者或者小型平台发展艰难。
6)健身休闲市场空间大,但国内付费的健身人数少、健身俱乐部进入门槛低、覆盖区域小,要想在休闲健身领域获得商业化成功较为困难。
7)国内体育场馆专业化与市场化经营需求强烈,具有赛事组织、广告营销经验的综合型体育管理公司更有可能获得成功。
我们依次看好职业体育赛事运营及俱乐部、体育传媒、体育中介、场馆运营、休闲健身等体育服务业细分市场。今年是体育大年,将举办欧洲杯、奥运会等大型体育赛事,同时也是中超联赛商业化发展的元年,中超联赛不仅拍出80 亿的转播权,而且多家俱乐部频频重金引援,整个联赛的竞技水平、上座率和收视率、社会关注度和影响力都在急剧提升,中国体育产业正在迈向全新的征程,目前是布局体育股的最佳时机。
版权声明:部分文章推送时未能与原作者取得联系。若涉及版权问题,敬请原作者联系我们。联系方式:010-65983413。
