新浪财经 基金

华宝基金陷“逼良为娼”罗生门!华宝基金发布一份措辞严厉的声明,谴责胡延梅散布“不实言论”

市场资讯 03.01 18:23

华宝基金陷“逼良为娼”罗生门:前员工胡延梅指控高管践踏合规底线!华宝基金发布一份措辞严厉的声明,谴责胡延梅散布“不实言论”,并宣称已采取法律行动!

在中国资产管理行业竭力重塑“受人之托”的信托文化之际,一场源自内部的激烈冲突,正将老牌基金公司华宝基金推向舆论的风口浪尖。

3月1日,华宝基金发布了一则措辞严厉的声明,谴责一名离职员工通过社交媒体散布“不实言论”,并宣称已采取法律行动。然而,这场被公司高层定性为“舆论绑架”的纠纷,其核心指控却远比普通的劳资纠纷更为尖锐:它直指一家持牌金融机构的合规底线是否已被管理层主动击穿。

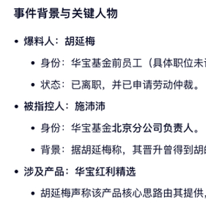
爆料者确认为华宝基金前员工胡延梅。与以往针对投资业绩或净值造假的指控不同,胡延梅的矛头精准地指向了华宝基金北京分公司负责人施沛沛,描绘了一幅令人咋舌的职场图景:在这里,合规流程被视为绊脚石,而管理层的口头指令则是凌驾于规则之上的“尚方宝剑”。

“你敢不敢违规?”——一句质问引发的风暴

在所有曝光的细节中,最具爆炸性的并非职场霸凌的琐碎,而是一句来自管理层的直接质问。据胡延梅披露,当她提醒某项业务操作可能触碰监管红线、需要走正规审批流程时,她的上级施沛沛并未采纳建议,反而反问道:“你连这点违规的事都不敢干,就这么缺这份工作吗?”

这句话在金融圈内引发了剧烈震动。对于一家受中国证监会严格监管的公募基金公司而言,“合规”是生存的生命线。胡延梅的指控暗示,在华宝基金北京分公司的某些业务场景中,为了追求短期业绩或规模扩张,管理层不仅默许违规,甚至主动施压下属绕过风控体系。

“如果这句话属实,这不仅仅是管理风格粗暴的问题,这是系统性的内控失效。”一位北京地区的资深基金合规总监表示,“在当前的监管环境下,任何‘特事特办’的口头指令都是悬在公司头上的达摩克利斯之剑。”

“卸磨杀驴”:创意窃取与职场围猎

除了逼迫违规,胡延梅还详细描述了其遭受的“组合拳”式打压。她声称,自己曾在施沛沛的晋升关键期给予全力支持,甚至提供了核心业务思路——特别是涉及“华宝红利精选”产品的策略建议。然而,一旦施沛沛坐稳位置,态度便急转直下。

据胡延梅描述,她遭遇了“断客户、压考核、当众羞辱”的三重围猎。管理层以“做出业绩再分客户”为由推诿资源分配,却在考核指标上实行“一刀切”的平均主义,人为制造了“无米之炊”的困境。这种被业内称为“逼退”的手段,旨在迫使员工主动离职,从而规避裁员赔偿。

胡延梅的遭遇折射出公募基金行业在激烈的存量竞争下,内部生态的某种异化。当规模增长成为唯一指挥棒,曾经被视为核心资产的投研创意和渠道关系,可能在权力更迭中瞬间沦为牺牲品。

信任危机与监管大考

华宝基金在声明中坚决否认所有指控,称其为“恶意诋毁”,并强调已发送律师函。公司试图将此事框定在“劳资纠纷”的范畴内,暗示这是个人恩怨引发的非理性宣泄。

然而,市场对此反应谨慎。胡延梅明确表示已掌握相关录音和聊天记录等证据,并已正式提起劳动仲裁。在“证据为王”的法律战场上,华宝基金的强硬表态能否经得起推敲,仍有待观察。

更为关键的是监管层的视角。近年来,中国证监会对基金行业的“合规风控”提出了近乎苛刻的要求,多次强调“零容忍”。如果调查证实华宝基金确实存在管理层指使员工违规操作的行为,其后果将远超一起普通的劳动诉讼。这可能触发监管层对该公司内部控制制度的全面现场检查,甚至对相关责任人实施市场禁入。

对于胡延梅而言,这是一场背水一战。作为个体,她挑战的是一家大型金融机构的庞大体系;但对于整个行业而言,此案提供了一个审视内部治理的切片:当业绩压力传导至神经末梢,那些写在制度手册里的“合规红线”,是否真的能挡住来自上级的“违规指令”?

无论最终真相如何,华宝基金事件都已敲响了警钟。在信息高度透明的今天,试图用“工作缺不缺”来胁迫员工突破底线,或许能逞一时之快,但一旦曝光,其付出的信誉代价将是毁灭性的。对于中国公募基金行业而言,这不仅是一家公司的危机,更是一次关于职业操守与制度敬畏的集体大考。

(本文基于公开信息及当事人爆料整理,具体事实以监管机构调查结果及法院判决为准。)

华宝基金声明

事件时间线

第一阶段:合作与“蜜月期” (具体时间未公开,推测为2023年-2024年初)

  • 背景: 胡延梅任职于华宝基金北京分公司,施沛沛为其上级或同级骨干(后晋升为负责人)。

  • 关键事件:

    • 胡延梅声称在施沛沛的晋升投票中给予了全力支持。

    • 胡延梅向施沛沛提供了关于“华宝红利精选”等产品的核心业务思路或策略建议。

    • 双方处于合作关系,胡延梅自认为是施沛沛上位的重要推手。

第二阶段:矛盾爆发与职场打压 (推测为2024年中 - 2024年底)

  • 背景: 施沛沛正式担任或稳固了北京分公司负责人的职位。

  • 关键事件:

    • 在某次业务操作中,胡延梅提出需走正规合规流程,提示潜在违规风险。

    • 施沛沛回应出争议言论:“你连这点违规的事都不敢干,就这么缺这份工作吗?

    • 此次冲突成为双方关系彻底破裂的导火索,胡延梅感到被逼迫突破合规底线。

    • 态度反转: 施沛沛上位后,据称对胡延梅的态度发生剧变,开始实施“断客户、压考核、当众羞辱”的组合拳。

    • 资源封锁: 管理层以“做出业绩再分客户”为由,拒绝向胡延梅分配核心客户资源,却要求其承担平均化的考核任务,制造“无米之炊”的困境。

    • 违规指令冲突(核心冲突点):

第三阶段:离职与仲裁准备 (推测为2024年底 - 2025年初)

  • 关键事件:

    • 被迫/主动离职: 在持续的高压管理和资源封锁下,胡延梅最终离开华宝基金。离职原因双方说法不一(公司方可能称为“个人原因”或“业务调整”,胡延梅方称为“被逼退”)。

    • 证据收集: 胡延梅开始整理在职期间的录音、微信聊天记录、邮件往来等证据,重点锁定“逼迫违规”和“职场霸凌”的相关材料。

    • 内部沟通失败: 据推测,胡延梅可能在离职前后尝试与公司高层或HR部门沟通解决争议,但未达成一致。

第四阶段:法律程序启动 (2025年 - 2026年1月)

  • 关键事件:

    • 提起仲裁: 胡延梅正式向劳动仲裁委员会提交申请,起诉华宝基金,案由涉及违法解除劳动合同、职场霸凌及可能的违规操作指控。

    • 案件排期: 劳动仲裁案件进入审理准备阶段。

第五阶段:舆论引爆 (2026年2月底 - 3月1日)

  • 2026年2月底(具体日期未详):

    • 随着仲裁开庭日期的临近或谈判陷入僵局,胡延梅选择在个人社交媒体(微信朋友圈)发布长文及截图,公开爆料施沛沛的言行及公司内部管理乱象。

    • 爆料内容迅速在金融圈微信群、朋友圈小范围传播,并逐渐扩散至更广泛的公众视野。

  • 2026年3月1日 17:37:

    • 定性: 称言论为“未经查证的不实指控”、“恶意诋毁”、“舆论绑架”。

    • 行动: 已发送律师函,要求删除言论,并表示将采取一切法律手段追究责任。

    • 态度: 强调尊重合法维权,但坚决抵制“法外行径”。

    • 媒体曝光: 《深圳商报·读创客户端》等媒体率先报道此事,标题为《华宝基金:个别离职人员发布不实言论,公司已第一时间采取法律措施》。

    • 公司回应: 华宝基金正式发布《关于个别离职人员不实言论的声明》。

第六阶段:后续博弈 (2026年3月1日至今)

  • 当前状态:

    • 舆论发酵: 市场关注点从单纯的劳资纠纷转向“合规底线”问题,特别是那句“你敢不敢违规”的质问引发行业震动。

    • 监管关注: 证监会及基金业协会可能已注意到相关舆情,不排除启动问询或现场检查的可能性。

    • 法律对峙: 华宝基金的名誉权诉讼与胡延梅的劳动仲裁/违规举报将并行推进。

    • 证据交锋: 双方将在法庭和仲裁庭上出示各自掌握的证据(录音、聊天记录、合规流程单据等),真相将在法律程序中逐渐浮出水面。

加载中...