新浪财经 基金

“大V营销”风波后德邦基金火速换帅,旗下多只老牌权益产品濒临清盘

市场资讯 02.25 22:36

来源:摩斯观市

作者 | 摩斯姐

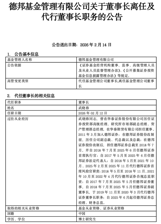
2026年2月14日,德邦基金公告,公司原董事长左畅离任,由具有深厚风控背景的武晓春代任董事长。

这一人事变动发生在一个微妙的时点,就在不到一个月前,德邦基金刚刚因百亿级违规销售事件遭到监管处罚,被暂停受理公募基金产品注册。

此次接替董事长的武晓春为德邦证券老将,曾多次代行首席风险官、合规总监等职位,或将为这家成立近14年的基金公司迎来了新的变局。

《摩斯观市》注意到,德邦基金固收团队主力基金经理有张晶、张旭、欧阳帆,三人合计管理规模超600亿元,占公司公募总规模的绝大多数。张晶、张旭均为2024年加入,欧阳帆则为内部培养,三人最佳任期回报在3.98%至7.11%之间。

与固收产品业绩表现稳健形成鲜明对比的是,德邦基金权益类产品呈现明显两极分化。德邦半导体产业混合、德邦高端装备混合等科技主题基金业绩亮眼,前者同类排名62/5109,后者近三个月收益率达21.84%。

但德邦优化混合A规模仅0.20亿元濒临清盘,近乎放弃股票配置与其产品定位形成反差;德邦大消费混合A近三年亏损超40%,跑输基准逾15个百分点。

1

“大V”代销风波后

火速变更董事长

2026年2月14日,德邦基金公告显示,原董事长左畅因工作调整于2026年2月12日离任,且离任后不再转任公司其他工作岗位。与此同时,公司任命武晓春为代任董事长,任职日期同样为2026年2月12日。

此次离任的左畅,自2018年4月正式出任德邦基金董事长,至2026年2月离任,任期近八年。

回顾其任职期间,德邦基金实现了跨越式发展。2018年上任之初,受资管新规影响,德邦基金正处于规模收缩通道,当年末公募管理规模仅133.27亿元。而至2025年末,德邦基金管理规模已达约697亿元,较其接任时增长5.24倍。其中非货公募管理规模543亿元,管理公募基金产品33只。

从产品结构来看,德邦基金在左畅任内实行以债券型产品为主的多元化产品布局。Wind数据显示,截至2025年末,德邦基金在管产品33只,其中股票型基金2只,混合型基金17只,债券型基金11只。

根据天天基金网数据显示,截至2025年末,德邦基金债券型基金规模达338.18亿元,占总规模49%;混合型基金规模191.81亿元,占比22%;而股票型基金规模仅12.93亿元,占比不足2%。

德邦基金成立于2012年,是经中国证监会批准设立的第70家基金管理公司,注册资本5.9亿元,总部位于上海。德邦证券股份有限公司持有80%股份,浙江省土产畜产进出口集团有限公司持有20%股份。

根据公告披露的履历,武晓春拥有丰富的证券及基金行业从业经验。他曾任华泰证券证券投资部高级经理、研究所市场部副总经理、资产管理部总经理,并曾在华泰期货担任董事。

武晓春自2011年3月加入德邦证券,至今已有逾15年的从业经历。在德邦证券任职期间,他曾担任公司副总裁、代总裁、总裁(改制后)、首席执行官、法定代表人等核心管理职务,并多次在关键时期代行首席风险官、合规总监及董事长等职责。自2025年6月起,他开始担任德邦证券总经理及财务总监。

值得注意的是,武晓春在德邦证券期间曾多次代行首席风险官、合规总监职责。在因“大V营销”违规销售被暂停新发产品的关口,德邦基金派出“风控老将”坐镇,用意不言自明。

2

债券规模过半,

权益表现薄弱

从产品来看,德邦基金以固收见长。债券型基金规模占比近半,达338.18亿元,其中德邦锐泽86个月定期开放债券型基金等产品是规模主力,规模为89.63亿元。权益类产品相对较少,股票型基金规模仅12.93亿元,混合型基金规模191.81亿元。

基金经理团队方面,根据天天基金网数据显示,截至2026年2月,德邦基金旗下基金数量72只,基金经理16人。

从基金经理管理规模也能看出债券型产品是德邦基金规模的主要支撑的特征。

管理基金规模前三的经理分别为张晶、张旭和欧阳帆,是德邦基金旗下固收基金经理的代表。张晶在管基金总规模238.19亿元,在管基金有17支,主要管理德邦短债、德邦德利货币、德邦如意货币等多只固收产品,在管基金最佳任期回3.98%。

张旭在管基金总规模207.67亿元,在管基金有14支,专注固收投资,在管基金最佳任期回报7.11%。

欧阳帆在管基金总规模181.61亿元,在管基金有4支,分别为德邦锐泽86个月定开债、德邦德瑞一年定开债、德邦锐恒39个月定开债C以及德邦锐恒39个月定开债A,在管基金最佳任期回报6.58%。

张晶、张旭、欧阳帆三人合计管理规模超过600亿元,是德邦基金规模的基本盘。张晶2024年5月加入德邦基金,现任固收研究部副总经理,张旭2024年6月加入,现任公募固收投资部业务董事,欧阳帆2019年加入德邦,从事固收研究工作多年。

权益类产品中,陆阳与雷涛两人管理规模最大,合计管理295.14亿元。

陆阳在管基金总规模133.65亿元,在管基金共有6支,其中最大规模的一支是与雷涛共同管理的德邦鑫星价值灵活配置混合C,规模为89.54亿元,2024年1月30日成立至今,任期回报高达332.10%。

雷涛在管基金总规模161.49亿元,在管基金有10支,其中最大规模的一支是与雷涛共同管理的德邦鑫星价值灵活配置混合C,收益最差的是德邦稳盈增长灵活配置混合C,亦是与陆阳共同管理,规模为9.65亿元,2023年5月11日成立至今收益为-17.56%

德邦高端装备混合发起式C是权益类的明星产品,规模15.52亿元,近三个月收益率高达21.84%,基金经理陆阳任职以来回报22.29%。

德邦半导体产业混合、德邦鑫星价值等因重仓科技板块,近年业绩表现亮眼。

值得关注的是,德邦基金旗下多只老牌权益产品正陷入规模萎缩、业绩低迷的困境。

德邦优化混合A规模仅0.20亿元,已接近清盘线,近一年收益率仅1.22%,大幅跑输业绩基准。该基金债券占净比高达105.88%,几乎完全放弃股票配置,与其“灵活配置混合型”的产品定位形成反差。

德邦量化优选股票A类规模仅0.09亿元,C类规模0.97亿元,合计约1亿元左右。基金经理李荣兴自2022年6月任职以来,C类回报率为-3.89%,表现不尽如人意。

具体产品业绩方面,从权益类产品来看,部分科技主题基金表现突出,如德邦半导体产业混合发起式A在同类排名62/5109。但部分基金业绩分化明显,如德邦稳盈增长灵活配置混合A近3年收益率为-4.47%,近1年因AI应用板块上涨涨幅较高,收益率为8.18%,但长期业绩跑输业绩比较基准。

德邦大消费混合A近一年净值下跌,近3年收益为-40.24%,成立以来跑输业绩基准超过15个百分点。

从固收类产品来看,德邦锐裕利率债债券A、德邦锐乾债券A等纯债基金近三年收益率在同类中排名较好,德邦短债A近3年累计收益率达9.92%,成立以来收益为18.19%。

加载中...