新华基金:张鹏任副总经理兼财务负责人,徐端骞因个人原因离任
中证网
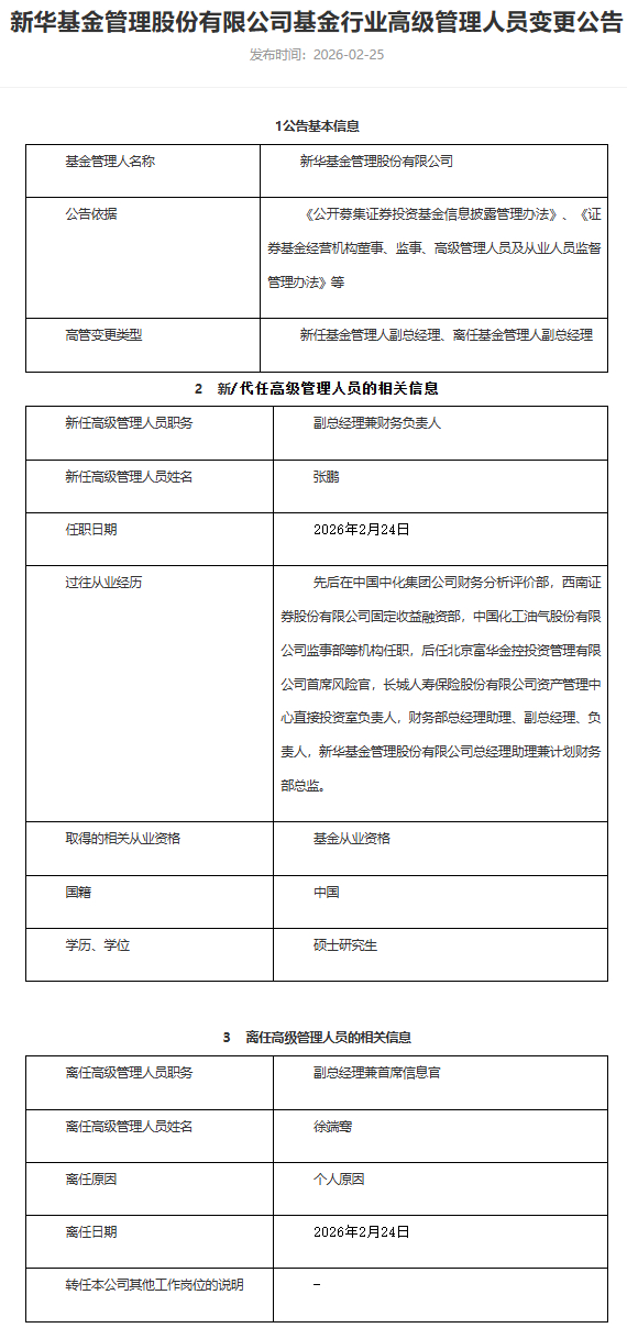
新华基金2月25日发布高级管理人员变更公告。公司任命张鹏为副总经理兼财务负责人,任职日期为2026年2月24日;同时,原副总经理兼首席信息官徐端骞因个人原因离任,不转任公司其他工作岗位。
新华基金2月25日发布高级管理人员变更公告。公司任命张鹏为副总经理兼财务负责人,任职日期为2026年2月24日;同时,原副总经理兼首席信息官徐端骞因个人原因离任,不转任公司其他工作岗位。