新浪财经 基金

韩勇卸任华泰柏瑞基金总经理,暂由董事长贾波代任

中证网

关注

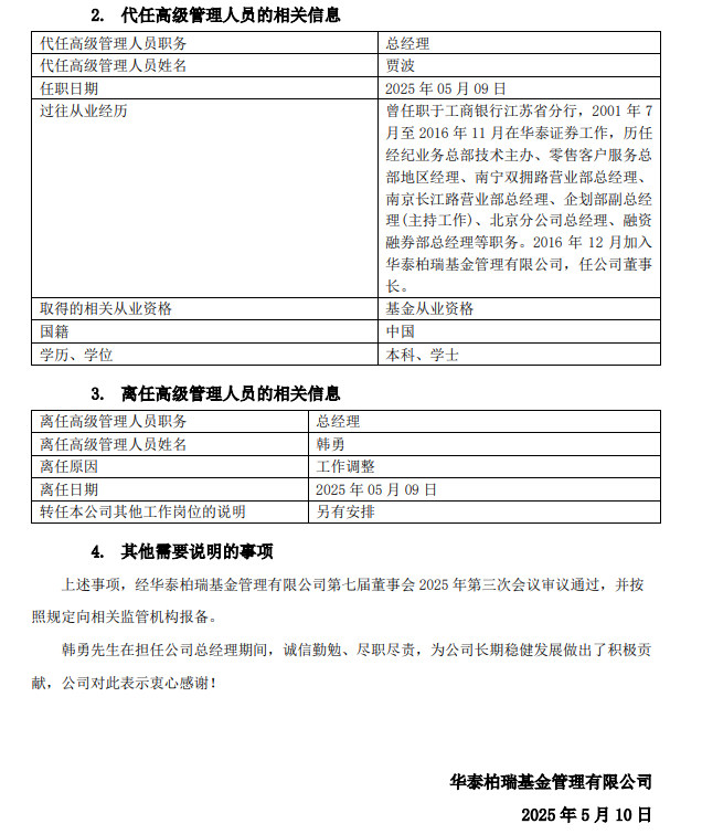
5月9日晚间,华泰柏瑞基金发布高管变更公告称,因工作调整,韩勇不再担任公司总经理。在总经理空缺期间,暂由公司董事长贾波代行总经理职务。

资料显示,韩勇担任公司总经理超过13年。贾波拥有丰富的金融从业经验,曾任职于工商银行华泰证券,担任华泰柏瑞基金董事长近9年。

华泰柏瑞基金表示,经过多年的积累和发展,公司已经形成稳定的治理架构和成熟梯队建设体系。此次工作调整主要是延续公司一贯的稳健风格,为后续平稳实现管理层新老过渡、确保公司持续稳定发展提前做足准备。

Wind数据显示,截至2024年底,华泰柏瑞旗下管理资产规模合计6882.08亿元,旗下旗舰产品——华泰柏瑞沪深300ETF规模接近3600亿元,在境内ETF中居首。

华泰证券2024年年报显示,华泰柏瑞基金2024年实现营业收入23.13亿元,同比增加31.69%;净利润7.30亿元,同比增加45.53%。根据2024年基金年报和分红公告,华泰柏瑞基金旗下公募产品2024年合计为持有人赚取729亿元基金利润,年度分红总额达47亿元。

加载中...