新浪财经 基金

首发募集超10亿元!首只中证A500增强策略ETF成立

中证网

关注

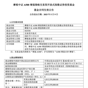
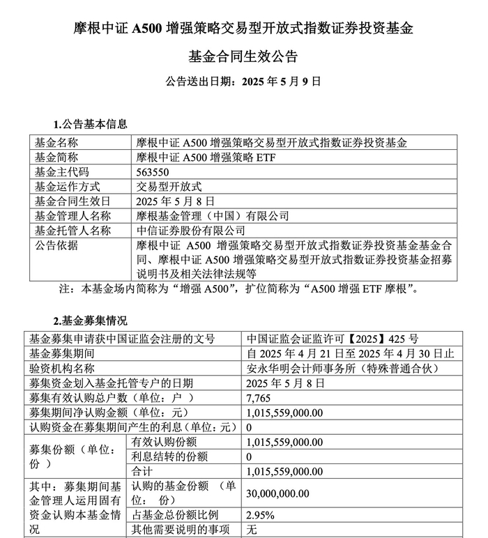
5月9日,全市场首只A500增强策略ETF——摩根中证A500增强策略ETF宣布成立。该基金募集期间净认购金额高达10.16亿元,其中基金管理人运用固有资金认购3000万元。根据Wind数据,该基金也是两年多以来首发募集规模最大的指数增强型ETF。

摩根资产管理表示,以3000万元认购旗下摩根中证A500增强策略ETF,体现出公司对中证A500指数投资价值的坚定看好,以及对旗下投资团队创造超额回报的坚定信心。摩根中证A500增强策略ETF为摩根基金旗下首只指数增强策略ETF,也是摩根基金继首批获批发行中证A50ETF、中证A500ETF后,再次获批发行布局中证“A系列”指数的ETF。

加载中...