长安基金挑战基金业协会规则:封闭期离职!
来源微信公众号:湾区007
最近,中国基金业协会对《基金从业人员管理规则》及配套规则和《证券期货经营机构投资管理人员注册登记规则》进行了修订并发布。这些新规则对基金经理的一些行为进行了明确限制,从11月24日起开始正式执行。然而,在这个关键时刻,竟然有基金经理选择离职。这究竟是怎么回事呢?
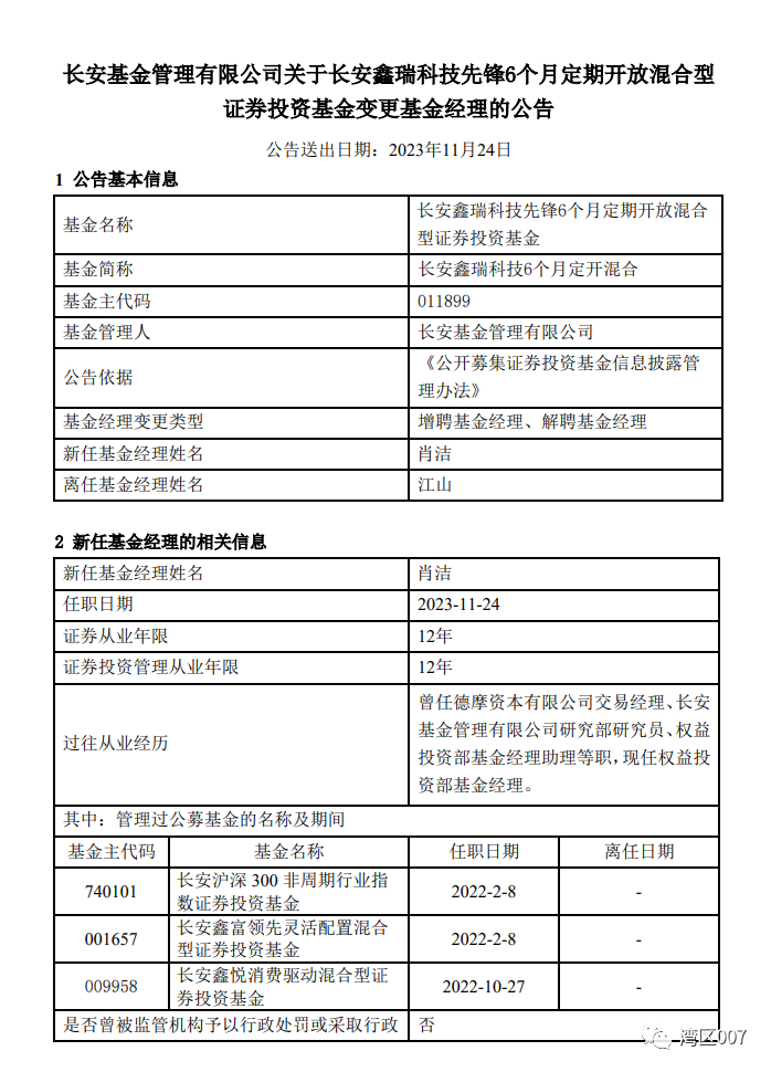
据长安基金公告,长安基金原基金经理江山已一口气卸任两款基金产品并离职。其中,长安宏观策略A的管理规模为0.44亿,而长安鑫瑞科技先锋6个月定期的管理规模则高达3.44亿元。这一消息引起了市场广泛关注。
江山离职时,遭遇了一个颇为尴尬的情况。他管理的长安鑫瑞科技先锋6个月定期正处于封闭期,这意味着投资者无法在短期内申购或赎回该基金。
上次暂停申赎是7月29日,封闭时间长达6个月。也就是说,在他离职的时候,他管理的这款权益基金正处于一段长时间的封闭期。
这不仅让投资者感到有些无奈,对于江山来说,也无疑是一个棘手的问题。
这只产品历任基金经理,似乎都没有给出好的回报:
而新任基金经理肖洁,能否担起重任,尚未可知!
这种情况在金融市场上并不常见,但也足以引起关注和反思。江山离职后,投资者和业界都对此事表示了关注和讨论。
挑战基金业协会规则!
在基金协会发布的新规中,有四点内容是关于不能注册成为基金经理的规定。
其中第一点是,如果主动离职且时间未满24个月(含静默期),或者是在公募基金产品募集期或封闭期内离职,那么将无法注册成为基金经理。这一规定于24日开始执行。
这意味着,如果江山在离职后触犯了新规定,他将不得不等待至少两年的时间才能重新注册成为基金经理。令人哭笑不得的是,江山在11月24日早上离职,然而基金业协会的新规定却在当晚发布。这使得他在离开行业后,仍然要时刻关注行业动态,以免不小心触犯新规。
业内人士分析,原则上江山的离职再就业可以不受24个月静默期的限制。然而,这取决于他自己和未来雇主的“情商”。
江山是一位拥有金融工程专业硕士学位的资深金融专业人士,曾在宝盈基金、国投瑞银基金和长安基金担任多个职务,包括基金经理和研究部副总监。
在他离职前,他管理的两只基金产品规模不足4亿,近两年亏损了6.22%。若投资者投资他的产品,年化回报率则为亏损2.75%。
对于这样一位经验丰富的专业人士,未来的职业道路将会如何发展,值得我们关注。
根据wind数据,江山管理的长安鑫瑞科技先锋6个月定开最近六个月下跌超过11%,近两年更是巨亏45%。
上半年该产品还有超过1亿的利润,并获得了50多万的管理费。
然而,随着下半年新能源市场的持续下跌,AI发生了180度的转变,导致该产品遭受了巨大的回撤。
该产品的表现就像之前怎么盈利现在怎么亏损一样。
仅在第三季度,该产品就亏损了1.1亿!
长安基金产品亏损太狠!投资者起诉
另外,长安基金也因为旗下产品的业绩太差,导致投资者亏损严重,从而引发了一些诉讼!
近日,裁判文书网公布了一起基金理财纠纷判决书,现年53岁的杨某某在中国民生银行股份有限公司(以下简称“民生银行”)西安文艺路支行认购了一只基金,向该基金投入本金27.37万元并支付手续费3284.58元,但该基金自成立以来持续下跌。杨某某在持有该只基金一年多后分两次赎回,损失本金10.23万元,亏损比例为37.38%。
杨某某随后以理财经理未充分向其揭示持有该基金的风险向西安市碑林区人民法院(以下简称“法院”)提起诉讼,要求民生银行西安文艺路支行(下称“被告”)赔偿损失的本金及利息。
最终,法院判决,被告支行应赔偿杨某某经济损失30%,杨某某自行承担其经济损失70%。对杨某某主张的利息损失,法院不予支持。
持有基金一年多亏损37.38%
根据判决书相关信息,2021年7月28日,民生银行西安文艺路支行工作人员周某某向杨某某推荐购入长安基金旗下产品长安成长优选混合型证券投资基金(基金代码:012688,类型为债股混合型基金,风险等级为R4中高风险),其中投入本金为273715.42元,手续费为3284.58元。
公开信息显示,长安成长优选混合型证券投资基金成立于2021年8月12日,募集期限为2021年7月26日至2021年8月9日,基金发行规模为21.61亿元,基金经理为徐小勇。
Wind数据显示,该基金自成立以来净值持续下跌,在2022年4月26日时基金净值已低至0.57元,此后半年净值走势经历小幅度回升后再次下跌,在2022年12月21日时,该基金净值跌至0.56元,为成立以来最低价。
2022年11月15日,杨某某通过民生银行西安文艺路支行另一位理财经理胡某某从银行将该基金赎回119164.76元,2022年12月21日杨某某将剩余金额52228.99元全部赎回,共计损失本金102321.67元,亏损比例为37.38%。
图中红框区间为杨某某购买该基金时间段的净值走势
从历年规模来看,长安成长优选混合型证券投资基金在2021年三季度末时的规模为26.31亿元,截至2022年12月31日,该基金规模为13.26亿元,缩水幅度为49.60%。
徐小勇在长安成长优选混合型证券投资基金2022年年报中坦言,“我们长期是以成长股为主,自上而下形成研究方向,自下而上主要基于业绩变化筛选个股。在2021到2022年这一时期,宏观面和行业面比较复杂,自上而下的方向不清晰,导致我们固守于新能源和电动车方向,缺少新思路。
另一方面公司业绩增长遇到挑战,或者预期过强,导致基于业绩选股的有效性下降。我们对市场和股票下跌缺少警惕,组合仓位高,品种缺乏差异性,叠加策略失效,造成困难局面。”