新浪财经 基金

官宣!华安基金总经理变更:张霄岭因年龄离任 万家基金原董事长方一天接棒

新浪基金

关注

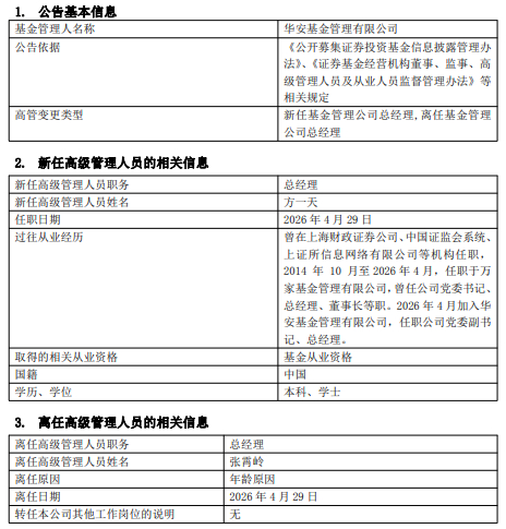
4月30日,华安基金管发布关于总经理变更的公告,张霄岭因年龄原因离任总经理,新任方一天为总经理,任职日期2026年4月29日。

新任总经理方一天拥有丰富的公募基金及监管系统从业经历。他曾先后在上海财政证券公司、中国证监会系统、上证所信息网络有限公司等机构任职。2014年10月,方一天加入万家基金管理有限公司,此后11年间历任公司党委书记、总经理、董事长等职,直至2026年4月离任。

张霄岭在任5年6个月:总规模增长超73%,ETF与另类投资成增长引擎

张霄岭,博士研究生。历任美国联邦储备委员会经济学家、摩根斯坦利纽约总部信用衍生品交易模型风险主管、中国银行业监督管理委员会银行监管三部副主任、华夏基金管理有限公司副总经理兼华夏基金(香港)有限公司首席执行官。自2020年10月16日至2026年4月29日担任华安基金管理有限公司总经理。

自2020年10月16日出任华安基金总经理以来,张霄岭带领公司走过五年半的快速发展期。截至2026年4月29日,华安基金管理总规模从4312.75亿元跃升至7489.21亿元,增长73.6%;非货币基金规模从2362.99亿元增至4614.16亿元,增长95.3%,接近翻番。公司非货币规模排名从第13位小幅下滑至第16位,但整体实力显著增强。

分类型看,货币市场型基金规模从1949.76亿元增至2875.05亿元,增长47.5%,仍是规模压舱石。债券型基金从626.30亿元增至1456.66亿元,增长132.6%,翻了一番多。股票型基金从436.24亿元增至807.96亿元,增长85.2%;混合型基金则从1102.93亿元降至810.26亿元,下滑26.5%。

尤为亮眼的是指数及ETF业务。指数型基金(概念类)规模从622.78亿元飙升至2336.26亿元,增长275%;非货币ETF规模从479.20亿元增至2087.19亿元,增长335.6%;ETF总规模从479.72亿元增至2088.39亿元,增长335.4%。ETF产品数量与规模双双跃升,成为公司规模增长的核心驱动力。另类投资(主要包括黄金ETF等商品基金)从121.41亿元猛增至1171.90亿元,增长865%,成为新的增长极。QDII基金从54.32亿元增至251.38亿元,增长363%;FOF基金从21.78亿元增至58.35亿元,增长168%。此外,公司还实现了REITs产品零的突破,规模达57.64亿元。

张霄岭的任期,华安基金从一家以主动权益见长的老牌公募,成功转型为“主动+被动+另类”多元并举的综合型资产管理机构。

新任总经理方一天:掌舵万家基金11年,总规模增长48倍,非货排名跃升前1/3

接任者方一天拥有丰富的公募基金及监管系统从业经历。公开资料显示,他曾先后在上海财政证券公司、中国证监会系统、上证所信息网络有限公司等机构任职。2014年10月,方一天加入万家基金管理有限公司,此后11年间历任公司党委书记、总经理、董事长等职,直至2026年4月离任。 

在方一天掌舵万家基金的11年期间,该公司实现了从中小型机构向千亿级中型公募的跨越。据Wind数据,截至2026年4月16日,万家基金管理总规模从2015年初的124.40亿元飙升至5982.47亿元,增长48倍;非货币基金规模从77.62亿元增至1547.29亿元,增长近20倍;非货币规模排名从53/94跃升至33/163,成功迈入行业前三分之一梯队。尤其值得一提的是,分类型看,货币市场型基金规模从46.78亿元飙升至4435.18亿元,增长94.8倍,成为公司规模增长的核心驱动力。债券型基金规模从18.17亿元增至686.80亿元,增长37.8倍;混合型基金从14.70亿元增至489.47亿元,增长33.3倍;股票型基金从44.76亿元增至294.67亿元,增长6.58倍。

随着张霄岭的离任和方一天的正式履职,华安基金站在了新的发展起点。当前,公募基金行业马太效应加剧,ETF竞争白热化,另类投资持续升温。市场普遍将方一天的到任解读为股东方为推进华安基金与海富通基金整合落地的关键人事布局——其履新时点正值两家公司合并方案尚未明确的论证期,被视为整合进程的重要催化剂。新任总经理能否在巩固公司既有优势的同时,进一步推动主动权益修复、深化科技赋能,将是市场持续关注的焦点。

责任编辑:石秀珍 SF183

加载中...