新浪财经 基金

浦银安盛基金高管“对调”:顾佳转任督察长,喻庆接棒副总

新浪基金

关注

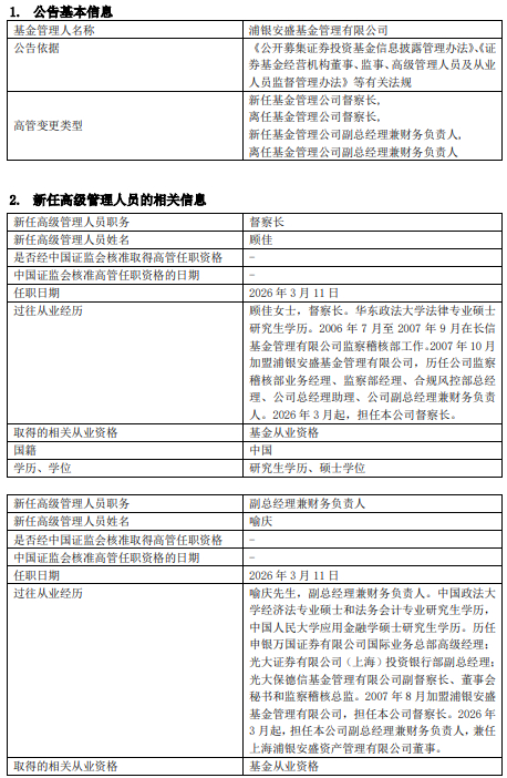
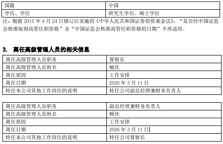
近日,浦银安盛基金发布基金行业高级管理人员变更公告,副总经理兼财务负责人顾佳因工作安排转任公司督察长;督察长喻庆转任公司副总经理兼财务负责人,任职日期2026年3月11日。此次高管职务双向互换,属于公司内部常规人事优化安排。

两位“老浦银”同日履新:法学背景与合规经验深度互补

公告显示,新任督察长顾佳拥有华东政法大学法律专业硕士研究生学历,是一位从合规一线成长起来的高管。她于2006年进入公募行业,曾在长信基金监察稽核部任职,2007年10月加盟浦银安盛基金,历任监察稽核部业务经理、监察部经理、合规风控部总经理、公司总经理助理,2023年起担任公司副总经理兼财务负责人。此次转任督察长,意味着她回归合规条线,全面负责公司的法律合规与风险管控工作。

新任副总经理兼财务负责人喻庆的履历同样扎实。他拥有中国政法大学经济法专业硕士和法务会计专业研究生学历,并取得中国人民大学应用金融学硕士研究生学位。其职业经历横跨券商投行与基金合规:曾任申银万国证券国际业务总部高级经理、光大证券投资银行部副总经理、光大保德信基金副督察长、董事会秘书及监察稽核总监。2007年8月加入浦银安盛基金后,他长期担任督察长职务,至今已近19年。此番转任副总经理兼财务负责人,他将承担起公司财务战略规划与经营管理的职责,同时兼任子公司上海浦银安盛资产管理有限公司董事。

从履历看,两位高管均为公司创始初期便加入的“元老级”人物,且都兼具法律与金融复合背景。此次职位互换,既是对其个人能力的认可,也反映了公司对合规与经营深度融合的管理思路。

银行系公募转型关键期:优化治理结构,强化多资产布局

浦银安盛基金管理有限公司成立于2007年8月,是一家中法合资银行系基金管理公司。公司总部设在上海,并设有上海分公司、北京分公司、深圳分公司。旗下拥有一家全资子公司--上海浦银安盛资产管理有限公司。股东上海浦东发展银行股份有限公司、法国巴黎资产管理控股公司、上海国盛集团资产有限公司,持股比例分别持有51%、39%、10%。截至2026年12月31日,资产规模3570.1亿元,非货币资产管理1567.45亿元,在164家基金公司排在32位。

从产品结构看,固收业务仍是公司的核心底盘,债券型基金规模超1385亿元,货币基金超2000亿元,两者合计占比近95%。与此同时,权益类产品规模相对较小,股票型与混合型基金合计约105亿元。 

近年来,浦银安盛基金积极推动业务结构优化,明确“全球科创家”“指数家”“固收家”三大战略方向,加快在科技投资、指数增强、“固收+”等领域的布局,推动权益业务占比提升。2026年1月,公司完成股东变更,法国巴黎资产管理控股公司正式成为第二大股东,外方股东实力进一步增强,为公司国际化投研协同与产品创新提供了新动能。

在此背景下,此次高管岗位互换被业内人士视为公司优化治理结构、强化核心职能协同的重要举措。顾佳回归合规条线,有助于筑牢风控底线;喻庆转任经营条线,则有利于发挥其在合规与财务双领域的复合经验,推动公司业务稳健发展。

当前,公募基金行业马太效应加剧,高质量发展成为行业共识。浦银安盛基金能否在巩固固收优势的同时,补齐权益短板,实现多资产均衡发展,仍需时间检验。

<

责任编辑:石秀珍 SF183

加载中...