新浪财经 基金

中科沃土基金总经理更迭:钟光正接棒 于建伟因个人原因离任

新浪基金

关注

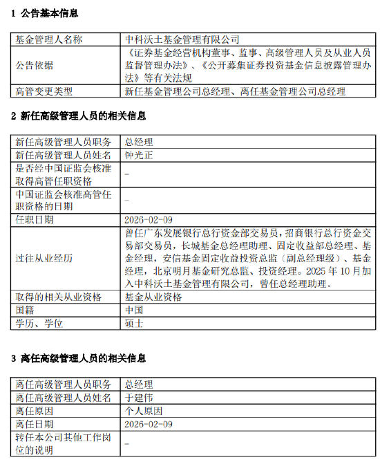
2月10日,中科沃土发布高级管理人员变更公告,宣布公司总经理于建伟因个人原因正式离任,新任总经理钟光正已于2026年2月9日正式履职,

此次人事变动正值公募行业竞争日趋激烈、中小基金公司寻求突破的关键时期,新任总经理的到来或将为中科沃土注入新的发展活力,其后续战略布局备受市场关注。

人事更迭:钟光正携多元从业经验接棒,于建伟此次任期未满两年

公开资料显示,于建伟自2024年6月28日起担任中科沃土总经理,至2026年2月9日离任,任职时长不足两年。作为工商管理硕士,于建伟拥有深厚的金融行业从业积淀,履历覆盖银行信托、证券、基金等多个领域。其职业生涯起步于中国人民建设银行信托投资公司,先后担任证券部副总经理、深圳证券业务部总经理等职务,随后辗转于中国科技国际信托投资公司、宏源证券、世纪证券等机构,积累了丰富的经纪业务、管理运营经验。

进入基金行业后,于建伟曾担任信达澳银基金总经理,深谙公募基金行业运营逻辑,2024年再度出山执掌中科沃土。值得注意的是,这并非于建伟首次任职中科沃土,其此前曾于2020年担任该公司总经理,2021年转任副董事长,此次离任后,其将不再担任公司任何职务,离任原因明确为个人原因,公司未披露更多细节。

公告披露,接任总经理一职的钟光正,同样具备多元且扎实的行业背景,尤其在固定收益领域有着突出的从业经历。钟光正早年任职于广东发展银行、招商银行总行资金交易部,从事交易相关工作,奠定了坚实的资金运作基础。此后转型进入基金行业,先后加盟长城基金、安信基金等机构,逐步成长为兼具投资与管理能力的复合型人才。2025年10月,钟光正加入中科沃土,担任总经理助理,短短四个月后便接任总经理,可见公司对其专业能力与管理思路的高度认可,也体现出其对公司业务的快速适配。

PE背景加持 中科沃土基金急需寻求突破

公开资料显示,中科沃土成立于2015年9月6日,是国内第100家公募基金管理公司,也是一家具备PE背景的中小基金公司。其股东构成较为多元,共有6家股东,其中广东中科科创创业投资管理有限责任公司持股比例高达62.23%,为公司第一大股东;珠海横琴沃信投资合伙企业、广东省粤科金融集团有限公司分别持股10.54%、8.26%,其余三家合伙企业持股比例均不足3%。

作为一家成立超过十年的公募基金公司,中科沃土的发展之路并不平坦。截至2025年12月31日,公司资产规模仅为0.8亿元,相较于成立初期首只货币基金近50亿元的首发规模相去甚远,也远低于行业平均水平,处于中小基金公司尾部阵营。据悉,中科沃土自2021年8月后便未再上报新的公募产品,产品申报发行陷入“停摆”状态,现有产品规模也持续萎缩,其中首只产品中科沃土货币市场基金目前规模仅剩0.16亿元左右。

当前公募基金行业马太效应愈发明显,头部公司凭借渠道、品牌、人才优势持续抢占市场份额,中小基金公司还未实现明显规模突破。此次钟光正携固定收益领域的丰富经验接棒,或将聚焦公司核心业务优化,发力固定收益领域,依托股东资源寻求业务突破,改善公司规模困境,值得市场持续关注。

责任编辑:石秀珍 SF183

加载中...