新浪财经 基金

从不动产投资到合规掌舵:中航基金新任督察长宋鑫跨界晋升与治理深意

新浪基金

关注

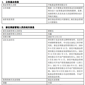
2月4日,中航基金发布高级管理人员变更的公告,刘建因工作安排卸任公司督察长职务,继续担任公司联席董事长;同时,新任宋鑫为公司督察长,任职日期为2026年2月2日。

这一核心合规风控岗位的交接,标志着中航基金在持续发展进程中,进一步强化了其治理结构与专业管理能力。

新任督察长具备跨界复合背景

新任督察长宋鑫的履历呈现出显著的“跨界”与“专业”双重特征。从其职业路径来看,他早年扎根于法律专业领域,曾任职于北京市泽元律师事务所、北京市环球律师事务所,这为其奠定了坚实的法律合规基础。尤为值得注意的是,他还拥有在中石化石油化工科学研究院的工作经历,这段实业背景使其对实体产业的运作与风险有着深刻理解。

宋鑫与中航基金的结缘始于2020年8月。他先后担任公司创新业务部筹备负责人、不动产投资部负责人、副总经理(主持工作),并于2021年11月升任不动产投资部总经理。2024年8月起,他进一步出任公司总经理助理兼不动产投资部总经理。从其内部晋升轨迹可见,他不仅深入参与了公司创新业务与核心的不动产投资板块的搭建与发展,也逐步进入到公司综合管理层。这种兼具外部法律视角、实业经验与内部业务管理、公司治理复合背景的人才,正是督察长一职的理想人选。

宋鑫丰富的法律实务经验或能确保公司运营严守监管红线,而其多年深入的业务管理经历,特别是掌管不动产投资这类复杂、长周期业务部门的经验,使其深谙业务实际运行中的风险要点,有助于实现“业务”与“合规”更紧密、更有效的结合,推动风控理念从“事后检查”向“事前防范、事中控制”的深层渗透。

战略延续,保障治理稳定

此次高管变更的另一看点,在于前任督察长刘建的职务调整。公告明确,刘建卸任督察长后,将继续担任公司联席董事长。这一安排体现了公司治理的平稳性与连续性。刘建从具体执行岗位的督察长,转向更高层级的公司战略决策与治理岗位,其丰富的合规管理经验将在董事会层面继续发挥作用,为公司的稳健发展保驾护航。这种“退而不离”的交接模式,有利于公司核心管理理念与风控文化的传承与延续。

中航基金自2016年成立以来,股权结构清晰稳定,中航证券出资比例为55%;北京首钢基金有限公司出资比例为45%,实际控制人为中国航空工业集团有限公司。截至2025年末,公司管理资产规模已突破610亿元,非货币基金规模接近563亿元,在164家基金公司中排在71位。

从公司业务布局观察,宋鑫此前领衔的不动产投资部是中航基金特色化发展的重要板块。此次由深谙该业务逻辑的负责人出任督察长,亦被市场解读为公司意图在优势领域进一步夯实合规根基,为业务创新与拓展构筑更牢固的安全边界,反映了公司在追求规模增长的同时,对高质量发展与风险防控的并重。

责任编辑:石秀珍 SF183

加载中...