千亿基金“换帅”:27年老将谢卫转任专家,袁庆伟接任总经理
新浪基金
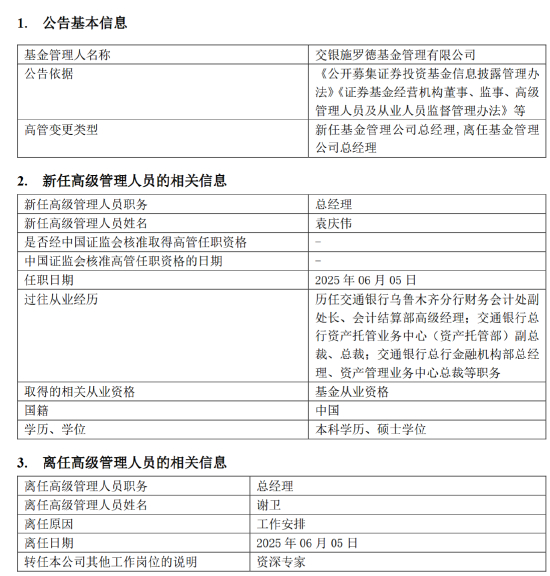
6月6日,交银施罗德基金发布高级管理人员变更公告,总经理谢卫因工作安排转任公司资深专家,新任袁庆伟为总经理,任职日期2025 年 06月05日。
袁庆伟,历任交通银行乌鲁木齐分行财务会计处副处长、会计结算部高级经理;交通银行总行资产托管业务中心(资产托管部)副总裁、总裁;交通银行总行金融机构部总经理、资产管理业务中心总裁等职务。
谢卫, 历任中央财经大学金融系教员;中国社会科学院财贸所助理研究员;中国电力信托投资公司基金部副经理;中国人保信托投资公司证券部副总经理、总经理、北京证券营业部总经理、证券总部副总经理兼北方部总经理;1998年谢卫参与筹备“老十家”之一的富国基金并担任富国基金副总经理,开启了他长达27年的公募基金从业生涯。2008年,谢卫加入交银施罗德基金担任副总经理,自2019/02—2025/06担任交银施罗德基金总经理,其中,2024/08至2024/10曾代任交银施罗德基金董事长。
谢卫掌舵交银施罗德基金6年多:资管规模增幅1.8倍 近三年净利润增幅为负
2008年,谢卫加入交银施罗德基金担任副总经理,2019年2月升任总经理。在他的领导下,交银施罗德基金的资产管理规模显著增长。截至2019年3月31日,公司管理的79只产品资产规模为1677.04亿元。经过6年118天的发展,截至2025年6月5日,公司管理的产品数量增加至134只,资产规模达到4692.66亿元,规模增长了近1.8倍。
2019年至2024年期间,净利润合计为72.96亿元,然而,近三年公司净利润表现并不理想。2022年至2024年净利润增长率均为负值。
数据来源:WIND 截止2024年12月31日
谢卫不仅是公募基金行业的资深人士,还在全国两会上积极建言献策。他曾是公募行业唯一的全国政协委员,自2008年首次参加全国两会以来,连续任职三届,长达15年。在此期间,他共提交了35份提案,为行业发展和政策完善贡献了智慧和力量。
交银施罗德基金近1年董事长、总经理均调整,新任领导班底受关注
交银施罗德基金成立于2005-08-04,股东为交通银行股份有限公司、施罗德投资管理有限公司、中国国际集装箱海运(集团)股份有限公司,持股比例分别为65.00%、30.00%、5.00%。截至2025年6月,公司旗下共有134只基金,基金资产规模达到4689.81亿元,拥有43名基金经理,集合资管产品数量为56只,基金经理平均年限为5.77年。
来源:Wind 截止日期:2025年一季度
在过去一年中,交银施罗德基金的管理层经历了重大调整。2024年8月15日,原董事长阮红到龄退休,张宏良接任董事长一职。张宏良曾在交银人寿保险有限公司、交银康联资产管理有限公司和交银理财有限责任公司担任重要职务,积累了丰富的金融管理经验。此次谢卫转任公司资深专家,交通银行总行出身的袁庆伟上任总经理,标志着交银施罗德基金的高管层调整基本完成。
随着新任领导班底的组建,交银施罗德基金的后续发展备受期待。公司有望在新的管理团队带领下,进一步优化战略布局,提升管理效率,推动业务创新,实现可持续发展,为投资者创造更多价值。
责任编辑:石秀珍 SF183