新浪财经 基金

先锋基金核心层“双换”落地!王重昆上任董事长,市场静待改革成效!

新浪基金

关注

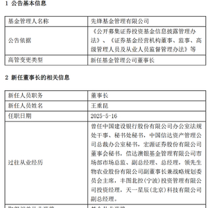
近日,先锋基金发布高级管理人员变更公司,新任王重昆为董事长,任职日期2025-5-16。此前4月30日发布董事变更的公告,2025 年 3 月至 4 月,经公司历次股东会审议通过,公司董事会成员调整为:王重昆、张帆、孙鸣、高海娜、邓峰、费安玲、杨亚。其中,邓峰、费安玲,杨亚为独立董事。

王重昆,曾任中国建设银行股份有限公司办公室法规处干事、秘书处秘书,中国信达资产管理公司总裁办公室秘书,宏源证券股份有限公司董事会秘书,信达澳银基金管理有限公司市场部市场总监、副总经理、总经理,领先生物农业股份有限公司副董事长兼战略规划委员会主席,丰图北控(宁波)投资管理有限公司投资经理,天一星辰(北京)科技有限公司副总经理。

股东更迭引发管理层震荡持续升级  两个半月内总经理、董事长“换新”完成

对于公募行业而言,股权结构的变动往往也会牵一发而动全身。从传导结果来看,高管团队调整也较为显著。自指南针集团控股先锋基金以来,管理层震荡持续升级。4月24日至25日,原董事长、副总经理兼首席信息官相继离任,两个月内核心管理层近乎全面更替。先锋基金4月24日公告称,董事长Wong Leah Kuen因个人原因已于4月23日离任,副总兼首席信息官吴越也在同一日因退休离任,二人均不再转任公司其他工作岗位。就在3月1日,先锋基金公告称,龙涌因个人原因于2月28日正式卸任总经理,由原融通基金总经理张帆接任。

与人事动荡同步推进的是战略转型。结合其金融科技背景,先锋基金未来或探索“固收+科技”特色路径,例如布局智能投顾、指数化工具等创新领域。此外,指南针旗下麦高证券的快速成长也为先锋基金提供了跨牌照协同的可能性。

先锋基金注册资本增加至2亿元 市场静待改革成效

先锋基金管理有限公司(V-FUND)成立于2016年5月16日,公司股权结构如下:北京指南针科技发展股份有限公司持股95.0100%,北京福中达投资有限公司持股4.9900%。截至一季度末,先锋基金的公募管理规模仅27.2亿元,共4名基金经理管理着9只产品。成立近九年时间,先锋基金的管理规模仅在2017年底和2021年上半年短暂站上50亿元。此前在2021年6月为50亿元,即近四年规模不增反降。

据4月8日公告,先锋基金注册资本已由原来的1.5亿元增加至2亿元。针对产品结构失衡问题亟待破解,指南针明确提出将推动产品线多元化。结合其金融科技背景,先锋基金未来或探索“固收+科技”特色路径。

尽管高层频繁变动一度引发外界对稳定性的担忧,但分析人士普遍认为,控股股东的深度介入与核心人才的持续引入,显示出先锋基金重塑行业地位的决心。随着管理层调整落定,公司能否依托新团队的资源整合能力,在竞争激烈的资管行业中突围,仍需时间检验。目前,市场正密切关注其后续产品布局与业绩表现。

责任编辑:石秀珍 SF183

加载中...