新浪财经 基金

东海基金高管变更:杨明因个人原因离任 袁忠接任董事长

新浪基金

关注

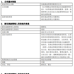
近日,东海基金发布董事长变更公告,董事长杨明因个人原因离任,新任袁忠为董事长,任职日期 2025年4月29日。

袁忠,历任江苏省启东市国家税务局科员,江苏 省常州市国家税务局科员,常州市人民政 府金融工作办公室副处长、主任科员,常 州市地方金融监督管理局地方金融监管一 处处长,东海证券股份有限公司总裁助理 (挂职),东海证券股份有限公司党委办公 室主任;现任东海证券股份有限公司党委 委员、执行委员会委员、董事会秘书、办 公室主任(兼)、战略规划部总经理(兼), 兼任东海期货有限责任公司监事会主席。

杨明, 硕士研究生。曾任申银万国证券股份有限公司证券投资和金融衍生品总部高级投资经理;大成国际资产管理有限公司投资总监兼基金经理;华宝兴业基金管理有限公司机构投资部负责人兼投资经理;太平资产管理有限公司资产管理部高级业务副总裁;2016年6月至2020年10月,任国联证券股份有限公司副总裁,并兼任国联通宝资本投资有限责任公司董事长兼总经理,期间2019年6月至2019年10月任国联证券代总裁。2020年11月至2022年11月,任无锡国联资本运营私募基金管理有限公司总经理,兼任无锡国发云轫创业投资有限公司董事长,无锡联泰私募基金管理有限公司董事。2022年11月起,任东海证券股份有限公司执行委员会主任(总裁)。2023/10—2025-04-29担任东海基金管理有限责任公司董事长。

东海基金管理有限责任公司,2013年2月25日正式成立。注册地上海,注册资本16480.3118万元人民币,中国证监会批准设立的第78家公募基金管理公司。公司第一大股东为东海证券股份有限公司(持股49.9403%),其他主要股东包括苏州市相城区江南化纤集团有限公司(持股22.7544%)、深圳鹏博实业集团有限公司(持股22.6027%)、常州交通建设投资开发有限公司(持股4.7026%)。其中,深圳鹏博实业集团有限公司所持有的公司股权被质押。截止2025年一季度末,资产规模261.5亿元。

公司主要成员:

责任编辑:石秀珍 SF183

加载中...