新浪财经 基金

江信基金换帅:孙剑接任董事长 暂代总经理

新浪基金

关注

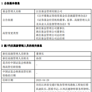
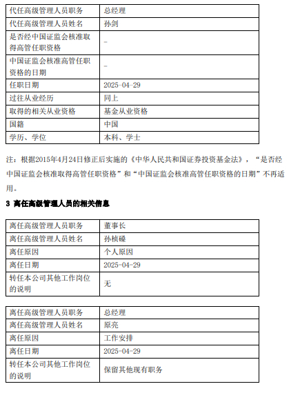
5月6日,江信基金发布高级管理人员变更公告,董事长孙桢磉因个人原因离任,总经理原亮因工作安排离任,保留财务负责人,代首席信息官职务,离任日期 2025-04-29。新任孙剑为董事长,代任总经理职务,任职日期2025-04-29。

孙剑,历任江西省交通厅航务管理局港航工程处打捞 队副队长、团委书记,江西沃德律师事务所律师, 江西豫章律师事务所律师,国盛证券有限责任公 司总裁办法律部经理、合规管理总部部长、法律风险总部总经理、合规风险控制总部总经理、风险管理部总经理、合规法律部副总经理、合规法律部首席律师(部门总经理级)、合规法律部总经理助理。

孙桢磉,汉族,1976年9月出生,中共党员,经济学硕士,经济师。曾任江南证券宜春营业部交易部经理,天津营业部副总经理;国盛证券南昌八一大道证券营业部总经理,人力资源总部总经理,公司总监(协助副总裁分管资产管理,基金公司筹备)。2015/09—2017/12担任国盛证券副总裁,2014/04—2025/04担任江信基金管理有限公司董事长。

原亮,自1997年起,曾就职于中国工商银行大经路办事处,长财证券经纪有限责任公司迎春南路证券营业部、唐人街证券营业部、工农大路证券营业部、吉林大路证券营业部、北京东三环中路证券营业部,曾任恒泰证券有限责任公司北京东三环中路证券营业部总经理助理、营销总监,恒泰证券股份有限公司北京东三环中路证券营业部副总经理、总经理,恒泰证券股份有限公司北京安德路证券营业部总经理,恒泰证券股份有限公司北京区域营业部总经理,恒泰证券股份有限公司机构交易部副总经理,恒泰证券股份有限公司资产管理部副总经理。2020年2月起,就职于江信基金管理有限公司,任机构业务总部总监。2023/10—2025/04 担任江信基金管理有限公司总经理,2023/10至今,担任江信基金管理有限公司财务负责人。

江信基金是2012年12月经中国证监会批准,于2013年1月28日注册成立的基金管理公司,公司注册地在北京市,注册资本1.8亿元人民币。股东为国盛证券有限责任公司、鹰潭聚福投资管理有限合伙企业、鹰潭红石投资管理有限合伙企业、江西金麒麟投资有限公司、安徽恒生阳光控股有限公司,持股比例17.50%、30.00%、17.50%、17.50%、17.50%。截止2025年一季度,资产规模20.4亿元。

公司主要成员:

责任编辑:石秀珍 SF183

加载中...