新浪财经 基金

渤海汇金资管新任吴国威为总经理 董事长齐朝晖不再代履总经理职位

新浪基金

关注

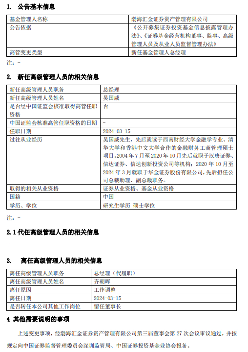
近日,渤海汇金证券资产管理有限公司发布高级管理人员变更公告,新任吴国威为总经理,任职日期2024-03-15。齐朝晖留任董事长,不再代履总经理职位。

吴国威先生,先后就读于西南财经大学金融学专业、清华大学和香港中文大学合作的金融财务工商管理硕士项目。2004 年 7 月至 2020 年 10 月先后就职于汉唐证券、信达证券、信达创新投资公司等机构;2020 年 10 月至2024 年 3 月就职于华金证券股份有限公司,先后担任公司总裁助理、副总裁职务。

齐朝晖,中国国籍,无境外永久居留权,1968年出生,本科学历,EMBA.1988年7月至1992年6月任天津市日用五金工业公司技工学校教师,1992年6月至2001年5月任天津北方国际信托投资公司证券总部副总经理,2001年5月至2017年9月在公司任职的岗位有经纪业务总部总经理助理,总经理助理兼营业部总经理,副总经理,机构业务总部总经理,经纪业务总部及上海分公司总经理,经纪业务总监兼经纪业务(机构业务)总部总经理等职务,2017年9月至今在公司任职的岗位有经纪业务总监,董事会秘书,信用业务总监等职务,2022年10月至今任渤海汇金董事长,现任公司信用业务总监.齐朝晖先生目前还担任天津市证券业协会执行副会长和秘书长,天津市证券业协会自律监察专业委员会主任委员,中国证券业协会资产管理业务委员会委员.

渤海汇金证券资产管理有限公司(简称渤海汇金、渤海汇金资管)成立于2016年5月18日,注册地为深圳,注册资本为11亿元,是渤海证券股份有限公司的全资子公司。

公司主要成员:

责任编辑:石秀珍 SF183

加载中...