新浪财经 基金

绩优而仕!财通基金新任金梓才为副总经理

新浪基金

关注

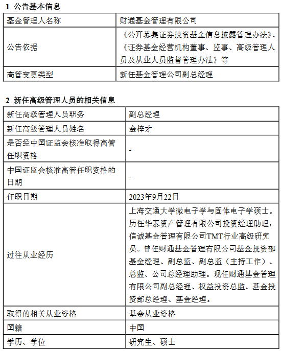
近日,财通基金发布关于高级管理人员变更公告,新任金梓才为副总经理,任职日期2023年9月22日。

金梓才,上海交通大学微电子学与固体电子学硕士。历任华泰资产管理有限公司投资经理助理,信诚基金管理有限公司TMT行业高级研究员。曾任财通基金管理有限公司基金投资部基金经理、副总监、副总监(主持工作)、总监、公司总经理助理。现任财通基金管理有限公司副总经理、权益投资总监、基金投资部总经理、基金经理。

WIND数据显示,金梓才,投资经理年限8.85年,历任管理基金数12只,在任管理8只基金,在管基金总规模57.48亿元。截止2023年9月22日,年化回报11.79%。

半年报中,金梓才表示,展望2023年下半年,我们认为随着稳增长的措施出台,经济下行较快阶段大概率已经过去。我们认为目前的宏观环境和18年下半年颇为相似,只是经济复苏的难度大于当时,各种长期因素的制约大概率影响顺周期反弹的高度。 同时,我们也看到政府对资本市场开始高度重视,我们认为未来资本市场交易会日趋活跃,但同时经济复苏难度较大且面临局面复杂,大概率市场风格将重新聚焦在成长各个方向上。 确实在目前的宏观背景下,流动性愈发宽松叠加经济恢复预期偏弱以及资本市场重新被重视的预期,较有可能产生一轮不小级别的牛市,且偏向小市值和成长风格,市场总体风险偏好将较高。我们在持仓上可能会偏向于产业趋势明确、想象空间较大的成长品种。 我们将继续坚持以产业研究为基础,追求投资的可复制性、可跟踪性和前瞻性,在符合产业趋势的正确赛道上,力求投资较为优秀的公司,并保持密切跟踪,根据公司基本面的动态变化来做持仓的调整,在优质公司上做好大的波段,力争为投资者获取持续的超额回报。

财通基金于2011年6月正式成立,公司总部设立于上海,注册资本2亿元,注册地上海。由财通证券股份有限公司占股40%、杭州市实业投资集团有限公司占股30%,浙江瀚叶股份有限公司占股30%,公司股权结构稳定。

公司主要成员:

责任编辑:石秀珍 SF183

加载中...