新浪财经 基金

摩根士丹利华鑫基金新任徐许为财务负责人

新浪基金

关注

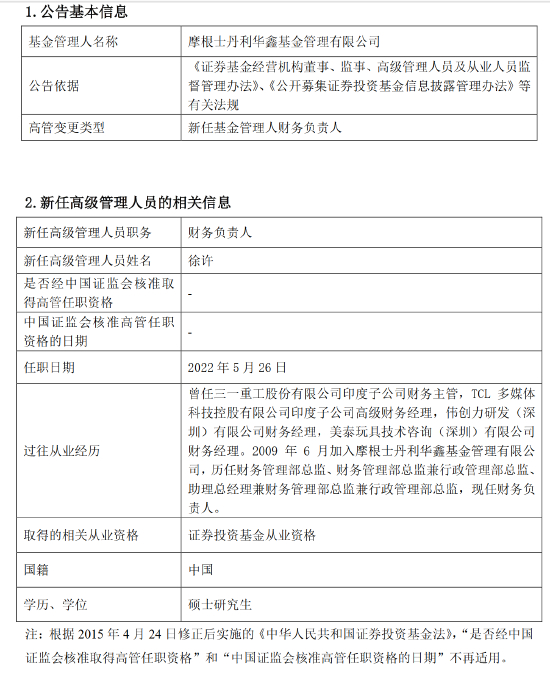
近日,摩根士丹利华鑫基金管理有限公司发布高级管理人员变更公告,新任徐许为财务负责人,任职日期2022 年 5 月 26 日。

徐许,曾任三一重工股份有限公司印度子公司财务主管,TCL 多媒体科技控股有限公司印度子公司高级财务经理,伟创力研发(深圳)有限公司财务经理,美泰玩具技术咨询(深圳)有限公司财务经理。2009 年 6 月加入摩根士丹利华鑫基金管理有限公司,历任财务管理部总监、财务管理部总监兼行政管理部总监、助理总经理兼财务管理部总监兼行政管理部总监,现任财务负
责人。

摩根士丹利华鑫基金管理有限公司成立于2003年3月14日,股东为摩根士丹利国际控股公司、华鑫证券有限责任公司、深圳市基石创业投资有限公司持股比例分别为49.00%、36.00%、15%。

责任编辑:石秀珍 SF183

加载中...