新浪财经 基金

东兴基金王微因个人原因离任 董事长银国宏代任代任督察长职务

新浪基金

关注

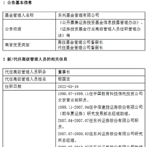
3月17日,东兴基金发布高级管理人员变更公告,督察长王微因个人原因离任,董事长银国宏代任代任督察长职务,代任日期2022-03-16。

银国宏,博士研究生学历、博士学位,1996.07-1999.11任中国教育科技信托投资公司北京营业部职员。1999.11-2007.04任中信建投证券股份有限公司(前华夏证券)研究发展部总经理助理。2007.04-2007.07任东兴证券股份有限公司职员。2007.07-2009.02任东兴证券股份有限公司研究所总经理。2009.02-2010.07任东兴证券股份有限公司助理 总经理兼研究所所长(总经理)。2010.07-2011.08任东兴证券股份有限公司助理总经理兼研究所所长(总经理)、机构业务部总经理。2011.08-2013.04任东兴证券股份有限公司副总经理兼机构业务部总经理。2013.04-2014.05任东兴证券股份有限公司副总经理兼机构业务部总经理、资产管理业务总部总经理。

2014.05-2014.06任东兴证券股份有限副总经理兼机构业务部总经理、基金业务部总经理、衍生品部(原金融产品部)总经理。2014.06-2016.10任东兴证券股份有限公司副总经理兼基金业务部总经理、衍生品部总经理。2016.10-2021.10任东兴证券股份有限公司副总经理兼金融创新部(原衍生品部)总经理。2021.10-2021.11任东兴证券股份有限公司金融创新部总经理。2016.06至今任东兴期货有限责任公司董事长(2014.12至今兼任上海伴兴实业发展有限公司董事长)。2020.03至今任东兴基金管理有限公司董事长。

东兴基金管理有限公司成立于2020年3月,注册地北京,注册资本2亿元。东兴证券股份有限公司持有东兴基金100%股份,其控股股东为中国东方资产管理股份有限公司,实际控制人为中国财政部。东兴基金系中国东方下属唯一公募基金业务经营主体,是中国东方金融服务平台的重要组成部分。

责任编辑:石秀珍 SF183

加载中...