港股核心资产 科技创新旗舰 | 富国中证港股通科技ETF
市场投研资讯
(来源:富国基金)
港股核心资产 科技创新旗舰
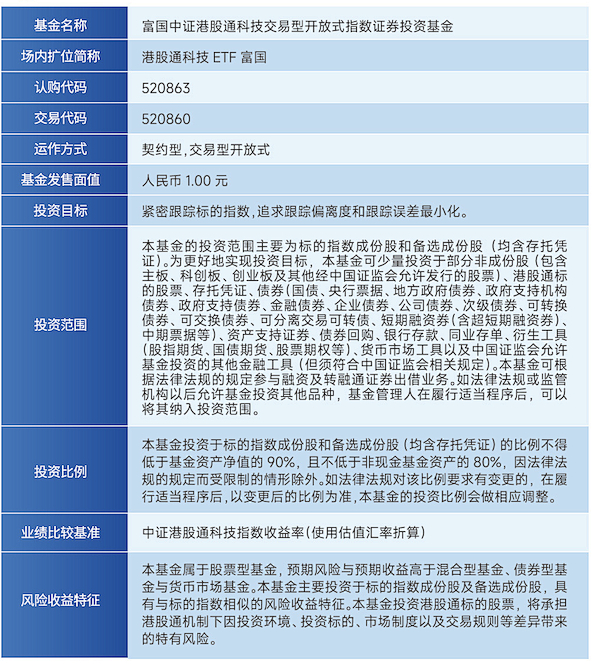
富国中证港股通科技交易型开放式指数证券投资基金
认购代码:520863
交易代码:520860
基金管理人:富国基金管理有限公司
客服热线:400-888-0688
公司网站:www.fullgoal.com.cn
基金托管人:中信证券股份有限公司
客服热线:95548
公司网站:www.citics.com
风险提示:本资料仅为宣传材料,若有变动,请以本公司最新发布公告内容为准。基金有风险,投资须谨慎。请详细阅读本基金的《基金合同》、《基金招募说明书》和《基金产品资料概要》等产品法律文件和风险揭示书。本产品由富国基金管理有限公司发行与管理,代销机构不承担产品的投资、兑付和风险管理责任。
2025年6月
一句话概括
富国中证港股通科技交易型开放式指数证券投资基金(场内扩位简称:港股通科技ETF富国;认购代码:520863;交易代码:520860)紧密跟踪中证港股通科技指数(指数代码:931573.CSI),主要覆盖香港市场中的互联网、智能汽车、创新药企业,集港股三大核心资产于一身,符合“新质生产力”发展浪潮。受益于政策支持、外资回流等利好因素,港股科技板块的重估机遇或已到来,港股通科技ETF富国或为配置优选。
港股通科技,『新质生产力』聚集地!
港股通科技ETF富国紧密跟踪中证港股通科技指数(简称:港股通科技;代码:931573.CSI),其立足于港股上市公司,从港股通范围内选取50只市值较大、研发投入较高、营收增速较好的科技龙头上市公司证券作为指数样本。
数据来源:中证指数有限公司、Wind,截至2025年6月18日;指数成分股列示不代表个股推荐,不构成投资建议,可能根据指数编制方案及市场情况发生调整。
指数特征
行业分布:全面覆盖互联网、汽车、创新药三大核心科技产业
港股通科技指数成分股主要覆盖汽车、电子、传媒、医药、商贸零售、社会服务、计算机等科技行业,权重合计达92.96%,囊括电动乘用车、消费电子、半导体、社交媒体、生物制品、医药商业、软件开发、互联网下游应用等细分产业。
整体而言,港股通科技指数更重视对智能汽车、创新药及互联网企业的布局,符合科技产业的下一站发展方向,对港股科技板块中的核心资产有较强代表性。对于有意布局港股“新质生产力”的投资者而言,港股通科技指数的配置价值较显著。
数据来源:中证指数有限公司、Wind,截至2025年6月18日;可能根据指数编制方案及市场情况发生调整。
与代表A股科技板块的中证科技指数(931186.CSI)相比,港股通科技指数新增了对汽车、传媒、商贸零售、社会服务共四大行业的配置,且对医药生物板块的超配比例达2.99%。
同时,与港股传统科技板块的代表性指数恒生科技(HSTECH.HI)相比,港股通科技指数中的汽车、电子、医药生物行业占比更高,超配比例分别达到6.33%、4.23%和9.91%。
个股分布:锚定龙头,集中度较高
港股通科技指数成分股的全部市值为11.95万亿元,平均市值为2390.26亿元,大市值特征显著。其中,总市值在1000亿元以上的成分股共有14只,权重合计74.92%。总市值最大的五只成分股为腾讯控股、阿里巴巴-W、小米集团-W、美团-W、比亚迪股份,五大巨头的权重合计为50.87%。
龙头属性突出,有助于投资者把握前沿科技突破所带来的“奇点时刻”。但同时,港股通科技指数也较为均衡地覆盖了中小市值企业,有望聚集科技领域的中坚力量和创新黑马,在垂直化、细分场景应用中贡献活力。
投资价值
新质生产力含量高,符合产业发展趋势
港股通科技指数主要覆盖互联网、汽车、创新药等符合科学技术革命性突破、生产要素创新型配置、产业深度转型升级等“新质生产力”要求的行业。
尤其是在中国经济高质量发展的转型过程中,产业升级需求引导下,国内科技企业由出口导向转为出海导向的浪潮席卷,企业经营重点从传统的组装、加工等中游环节转向上游的产品设计、零部件生产环节及下游的产品销售、渠道建立,产品及服务的附加值提升,有望带动科技企业向价值链顶端进化,从而带动品牌力、产品力及投资价值的提高。
内生增长动能强,长期成长空间大
横向对比A股的汽车、互联网和医药生物板块,港股通标的中,相应板块的营业收入同比增长率更占优;同时,港股通科技板块整体的研发费用占营业收入比例均高于恒生科技、中证科技指数。更强的经营能力,更大的研发投入力度,意味着更扎实的创新和盈利储备,使港股通科技指数具备较优的内生成长性。
数据来源:Wind,截至2024年12月31日;2024年营业收入同比增长数据由相关指数成分股计算得出,A股选取SW汽车、中证互联网、SW医药生物指数,港股通选取恒生港股通汽车主题、中证港股通互联网、恒生港股通医疗保健设备和服务指数;2022至2024年研发费用占营业收入比例数据由相关指数成分股计算得出,剔除未披露研发费用的部分个股。市场有风险,投资需谨慎。指数历史情况不预示其未来收益,也不构成对本基金业绩表现的保证。
历史表现占优,领跑同类指数
在近6个月、近1年等多个历史区间内,港股通科技指数均大幅跑赢恒生科技、中证科技指数。尤其是在最近一年中,无论是A股还是港股均出现明显回暖,港股通科技指数的累计涨幅为62.37%,较同期分别上涨41.04%和18.02%的恒生科技、中证科技指数,超额收益显著。
数据来源:Wind,截至2025年6月18日。
自2014年12月31日基日以来,港股通科技指数的累计涨幅达211.30%,相较于恒生科技、中证科技指数分别上涨73.81%、136.91%,超额收益分别达137.48%、74.38%,业绩表现明显占优。
长期跑得赢,牛市有爆发性。自2015年以来,科技板块共出现过三轮大的上涨行情,港股通科技指数的上行弹性强、超额收益高,亦显著胜过中证科技、恒生科技指数。
数据来源:Wind,截至2025年6月18日;港股通科技指数以2014年12月31日为基日,自2020年至2024年近5个完整会计年度的收益率分别为93.93%、-25.73%、-31.68%、-13.57%、19.36%。市场有风险,投资需谨慎。指数历史情况不预示其未来收益,也不构成对本基金业绩表现的保证。
估值水平处于历史低位,布局性价比凸显
港股通科技指数的最新市盈率(TTM)为20.81倍,分别处在近三年、近五年的5.77%和3.45%分位,较恒生科技和中证科技指数均更具估值吸引力。
数据来源:Wind,截至2025年6月18日;市场有风险,投资需谨慎。指数历史情况不预示未来,不构成投资建议。
港股市场迎资产重估 科技投资方兴未艾
资金面:海外资金回流,南向资金加码
今年以来,在美元信用受损的宏观背景下,海外经济在“双赤字”困境中,或面临流动性冲击风险;中国经济的增长重点是扩大内需,科技创新的驱动力不容小觑。
而在全球资金进入“再平衡”阶段、中国资产迎来重估之时,港股因其独特的“桥头堡”特质,正在吸引海外资金回流,同时南下资金的“活水涌入”也为港股增加了流动性,有望促进港股市场活跃度提升、加速资产重估进程。
数据来源:Wind,左图截至2025年6月9日,右图截至2025年6月20日。
政策面:高度重视科技行业发展,扶持力度大
作为“新质生产力”的重要组成部分,科技行业受到国家高层高度关注,出台多项政策、举措助力高水平科技自立自强。
资料来源:富国基金根据公开资料整理,截至2025年6月18日。
量化劲旅 实力护航
作为“老十家”公募基金公司之一,富国基金在指数量化投资领域已深耕逾15年,目前旗下共有66只ETF产品、46只ETF联接基金。
注:基金管理人旗下ETF及联接基金的数量统计截至2025年6月18日。
量化投资团队建设完备
富国基金量化投资团队成立于2009年,由公司副总经理李笑薇博士领军,汇聚20余名投研干将,平均从业年限超11年。业务范围覆盖公募、专户、养老金和海外投资等多种产品组合,跨资产、多策略管理经验丰富。
ETF产品种类多面开花
作为中国ETF业务的积极参与者,富国基金顺应时代潮流,布局了丰富多样的产品线,包含指数增强、被动指数/ETF、绝对收益、主动量化等,致力于为投资者打造多元化、全谱系的资产配置工具。
时至今日,富国基金已拥有数量、品类众多的权益类ETF。其中,龙头系列ETF包括军工龙头ETF、消费50ETF、芯片龙头ETF、医药龙头ETF等,旨在挖掘长期核心赛道的超额收益;行业主题ETF全面囊括消费、科技制造、医药、金融和周期等板块,智能汽车ETF、国货ETF、旅游ETF、农业ETF、物流ETF等均为全市场跟踪相应指数的首批ETF,在业内具备首发优势;上证指数ETF、中证A50ETF等首批追踪相关指数的宽基ETF,助力投资者配置底层资产;除此之外,跨境ETF、商品ETF、固收ETF、SmartBeta与增强策略ETF亦有所布局。
拟任基金经理 田希蒙
硕士
具有8年证券从业经历、近5年投资管理经验
于2017年5月加入富国基金,历任助理定量研究员、定量研究员、定量投资经理;
自2023年1月起担任基金经理,目前在管产品包括港股通互联网ETF及联接基金、恒生红利ETF及联接基金、港股通医疗ETF富国及联接基金、港股通汽车ETF富国、港股通消费ETF等,港股投研经验丰富。其中,港股通互联网ETF的基金份额已超500亿份。
数据来源:深圳证券交易所,具体基金份额请参见深交所官网于2025年6月19日披露的信息,基金份额可能发生变动。
产品概要
费率结构
注:基金管理人办理网下现金认购时按照上表所示费率收取认购费用,发售代理机构办理网上现金认购、网下现金认购时可参照上述费率结构收取一定的佣金。投资者在申购或赎回基金份额时,申购赎回代理券商可按照不超过0.5%的标准收取佣金,其中包含证券交易所、登记机构等收取的相关费用。
基金风险揭示书
尊敬的投资者:
市场有风险,投资需谨慎。公开募集证券投资基金(以下简称“基金”)是一种长期投资工具,其主要功能是分散投资,降低投资单一证券所带来的个别风险。基金不同于银行储蓄等能够提供固定收益预期的金融工具,当投资者购买基金产品时,既可能按持有份额分享基金投资所产生的收益,也可能承担基金投资所带来的损失。
投资者在做出投资决策之前,请仔细阅读基金合同、基金招募说明书和基金产品资料概要等产品法律文件和本风险揭示书,充分认识本基金的风险收益特征和产品特性,认真考虑本基金存在的各项风险因素,并根据自身的投资目的、投资期限、投资经验、资产状况等因素充分考虑自身的风险承受能力,在了解产品情况及销售适当性意见的基础上,理性判断并谨慎做出投资决策。
根据有关法律法规,基金管理人富国基金管理有限公司做出如下风险揭示:
一、依据投资对象的不同,基金分为股票基金、混合基金、债券基金、货币市场基金、基金中基金、商品基金等不同类型,投资者投资不同类型的基金将获得不同的收益预期,也将承担不同程度的风险。一般来说,基金的收益预期越高,投资者承担的风险也越大。本基金属于股票型基金,预期风险与预期收益高于混合型基金、债券型基金与货币市场基金。本基金主要投资于标的指数成份股及备选成份股,具有与标的指数相似的风险收益特征。
二、基金在投资运作过程中可能面临各种风险,既包括市场风险,也包括基金自身的管理风险、技术风险和合规风险等,详阅基金招募说明书“风险揭示”章节。
三、本基金的募集初始面值为1元,在市场波动等因素的影响下,本基金净值可能低于初始面值,本基金投资者有可能出现亏损。
四、特殊风险揭示:
(1)本基金为指数基金,基金所跟踪标的指数的历史表现不预示其未来表现,不构成对基金业绩表现的保证,请投资者关注指数基金的投资风险,本基金主要投资于标的指数成份股及备选成份股,具有与标的指数相似的风险收益特征,业绩表现将会随着标的指数的波动而波动;同时本基金在多数情况下将维持较高的股票仓位,在股票市场下跌的过程中,可能面临基金净值与标的指数同步下跌的风险。
(2)本基金标的指数的编制机构为中证指数有限公司。标的指数由指数公司编制和计算,其所有权归属指数公司。指数公司将采取一切必要措施以确保指数的准确性,但不对此作任何保证,亦不因指数的任何错误对任何人负责。有关标的指数具体编制方案及成份股信息详见中证指数有限公司网站http://www.csindex.com.cn。
(3)本基金是交易型开放式基金,特定风险还包括:指数化投资的风险、标的指数的风险、跟踪误差控制未达约定目标的风险、成份股停牌的风险、指数编制机构停止服务的风险、基金份额二级市场交易价格折溢价的风险、套利风险、参考IOPV决策和IOPV计算错误的风险、申购赎回清单差错风险、申购及赎回风险、基金管理人代理申赎投资者买券卖券的风险、退市风险、终止清盘风险、第三方机构服务的风险、本基金投资特定品种的特有风险、参与融资业务的风险、参与转融通证券出借业务的风险等等。
(4)本基金投资港股通标的股票,将承担港股通机制下因投资环境、投资标的、市场制度以及交易规则等差异带来的特有风险。
(5)本基金可投资股指期货、股票期权、资产支持证券、存托凭证等品种,可参与融资与转融通证券出借业务,将面临相关投资品种和业务的特有风险。
(6)本基金可投资于存托凭证,除了承担境内上市交易股票投资的共同风险外,还将承担与存托凭证、创新企业发行、境外发行人以及交易机制相关的特有风险。
(7)基金终止清盘风险。未来若出现标的指数不符合要求(因成份股价格波动等指数编制方法变动之外的因素致使标的指数不符合要求的情形除外)、指数编制机构退出等情形,基金管理人将提出转换运作方式、与其他基金合并、或者终止基金合同等解决方式并在6个月内召集持有人大会进行表决,大会未成功召开或就上述事项表决未通过的,基金合同终止。因而,本基金存在着无法存续的风险。
五、基金管理人承诺以诚实信用、勤勉尽责的原则管理和运用基金资产,但不保证本基金一定盈利,也不保证最低收益。本基金的过往业绩及其净值高低并不预示其未来业绩表现,基金管理人管理的其他基金的业绩并不构成对本基金业绩表现的保证。基金管理人提醒投资者基金投资的“买者自负”原则,在做出投资决策后,基金运营状况与基金净值变化引致的投资风险,由投资者自行负担。基金管理人、基金托管人、基金销售机构及相关机构不对基金投资收益做出任何承诺或保证。
六、富国中证港股通科技交易型开放式指数证券投资基金(以下简称“本基金”)由富国基金管理有限公司(以下简称“基金管理人”)依照有关法律法规及约定申请募集,并经中国证券监督管理委员会(以下简称“中国证监会”)许可注册。本基金的基金合同、基金招募说明书和基金产品资料概要已通过中国证监会基金电子披露网站http://eid.csrc.gov.cn/fund和基金管理人网站www.fullgoal.com.cn进行了公开披露。中国证监会对本基金的注册,并不表明其对本基金的投资价值、市场前景和收益作出实质性判断或保证,也不表明投资于本基金没有风险。
七、投资者应当通过基金管理人或具有基金销售业务资格的其他机构申购和赎回基金。基金销售机构名单详见《招募说明书》以及相关公示信息。基金管理人/基金销售机构根据相关法律法规对本基金进行风险评价,不同销售机构采用的评价方法和风险等级评价结果可能存在不同,投资者在购买本基金时需按照销售机构的要求完成风险承受能力与产品风险之间的匹配检验。经富国基金评定,富国中证港股通科技交易型开放式指数证券投资基金的风险等级为R4中高风险,适合风险承受能力为C4及以上的投资者,产品风险等级及适配投资者等级以销售机构评定结果为准。