新浪财经 基金

《上市公司章程指引》和《股东会规则》修订草案重点关注事项解读

投行圈子

关注

引言:

为落实《中华人民共和国公司法(2023年修订)》(以下简称“《公司法》”)修订的相关内容,将《公司法》修订与上市公司章程等内部制度及公司治理进行有效衔接。2024年12月27日,中国证券监督管理委员会(以下简称“中国证监会”)对系列配套规则进行集中修改或废止,并对《上市公司章程指引(修订草案征求意见稿)》及《上市公司股东会规则(修订草案征求意见稿)》向社会公开征求意见。我们对主要修订内容及上市公司需关注的重点事项解析如下。

作者:

易建胜、闫思雨、胡仕炜

赵志强、穆国丽、韩金熹

来源:董秘一家人

《上市公司章程指引》及《上市公司股东会规则》的主要修订内容

(一) 公司治理结构的调整

《上市公司章程指引(修订草案征求意见稿)》第四章“股东和股东会”、第五章“董事和董事会”对公司治理结构及股东会、董事会的职权、决议效力等做了调整,同时删除了现行有效的《上市公司章程指引》第七章“监事会”的相关内容,主要变化如下:

1. 删除关于监事会相关规定、由审计委员会行使监事会职权

《公司法》规定股份有限公司可以按照公司章程的规定在董事会中设置由董事组成的审计委员会,行使《公司法》规定的监事会职权,不设监事会或者监事。从该条文表述来看,《公司法》对于股份有限公司的董事会审计委员会及监事会设置应为二选一,并未明确股份有限公司仅可设置由董事组成的审计委员会,而不能设置监事会或监事。

《上市公司章程指引(修订草案征求意见稿)》本次明确规定上市公司均不设置监事会或者监事,由董事会审计委员会行使相关职责,并作出如下修订:

(1)《上市公司章程指引(修订草案征求意见稿)》删除原“第七章 监事会”相关内容,在“第五章 第四节 董事会专门委员会”第一百三十三条至第一百三十六条规定审计委员会行使《公司法》规定的监事会的职权。审计委员会的组成、职责、审议事项、召集、召开等与《上市公司独立董事管理办法》规定一致。

(2)《上市公司章程指引(修订草案征求意见稿)》第五十五条、第五十六条、第五十七条及《上市公司股东会规则(修订草案征求意见稿)》第十一条、第十二条、第十三条将原监事会自行召集股东会的权利修订为审计委员会的权利

上述由审计委员会行使监事会职权的规定是本次《上市公司章程指引(修订草案征求意见稿)》对上市公司治理架构影响最大的一个修改,由于上市公司基于原《公司法》的规定目前普遍设置监事会,虽然董事会审计委员会原来也设置,但取消监事会将涉及上市公司重大人事调整,尤其国有控股上市公司相关人事调整流程更加复杂,基于此,本次征求意见也对于该等调整给予上市公司相应的过渡期,即上市公司应当在2026年1月1日前,按照《公司法》《国务院关于实施<中华人民共和国公司法>注册资本登记管理制度的规定》及中国证监会配套制度规则等规定,在公司章程中规定在董事会中设审计委员会,行使《公司法》规定的监事会的职权,不设监事会或者监事。

2. 关于职工董事设置的规定

由于《公司法》规定职工人数三百人以上的股份有限公司其董事会成员中应当有公司职工代表,为符合前述要求,《上市公司章程指引(修订草案征求意见稿)》第一百条规定了职工人数三百人以上的上市公司,董事会成员中应当有公司职工代表,职工代表由公司职工通过职工代表大会、职工大会或者其他形式民主选举产生,无需提交股东会审议。公司章程应明确本公司董事会中职工代表担任董事的名额。

该等职工董事的设置与监事会取消相衔接,原来监事会设置的情况下,上市公司至少有一名职工监事,从而职工董事不一定需要设置。《上市公司章程指引(修订草案征求意见稿)》本次取消监事会设置后,按照《公司法》的要求,明确了职工人数三百人以上的上市公司,董事会成员中应当有公司职工代表。因此对于职工人数在300人以上的上市公司,除了需要考虑取消监事会的人员调整安排外,若董事会原来没有设置职工董事,则还应该考虑董事会中增选职工董事的安排。

3. 股东(大)会名称调整

为符合《公司法》的规定,本次《上市公司章程指引(修订草案征求意见稿)》《上市公司股东会规则(修订草案征求意见稿)》及中国证监会配套法规中,均调整文字表述,将“股东大会”修改为“股东会”,公司应当在日常信息披露公告以及会议文件中注意该等文字表述

4. 股东会及董事会职权的调整

为符合《公司法》的规定,《上市公司章程指引(修订草案征求意见稿)》对上市公司股东会、董事会的职权进行了修订,具体对比如下:

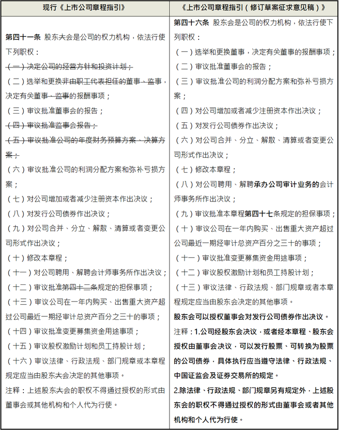
(1)股东会的职权调整

前述修订主要包括为配套监事会的取消,删除了选举和更换监事、决定其报酬、审议批准监事会报告的职权;审计委员会作为董事会下设机构,根据《上市公司独立董事管理办法》,审计委员会人选应在董事中产生,其人选的变动如不涉及董事变动则可由董事会决策,如涉及董事变动,则应当先履行董事变更的股东会程序后再变更审计委员会成员。此处并未明确审计委员会是否需要向董事会或股东会提交工作报告,上市公司可以自行在章程中予以约定。

由于《公司法》新增的“授权资本”制度的相关规定,《上市公司章程指引(修订草案征求意见稿)》在第四十六条注释中增加了股东会决议、授权董事会决定“发行股票、可转换为股票的公司债券”的权利。

同时,《上市公司章程指引(修订草案征求意见稿)》明确规定了除法律、行政法规、部门规章另有规定外,股东会法定职权不得通过授权的形式由董事会或者其他机构和个人代为行使。

(2)董事会职权的调整

根据《公司法》对董事会职权进行调整的相关内容,《上市公司章程指引(修订草案征求意见稿)》删除了“制订公司的年度财务预算方案、决算方案”的职权并且修订“制订公司的基本管理制度”为“制定公司的基本管理制度”。

同时,《上市公司章程指引(修订草案征求意见稿)》明确规定了董事会不得审议超过股东会授权范围的事项。

5. 股东会、董事会决议效力瑕疵的法律后果

《公司法》新增了股东会、董事会的召集程序、表决方式仅有轻微瑕疵而未产生实质影响不作为决议可撤销的事由,以及股东会、董事会决议不成立的情形。基于此,本次《上市公司章程指引(修订草案征求意见稿)》《上市公司股东会规则(修订草案征求意见稿)》进行了如下修订:

(1)第三十六条增加了股东会、董事会召集程序、表决方式仅有轻微瑕疵而未产生实质影响不作为决议可撤销的事由。同时,为避免股东会决议效力争议对公司正常运作的影响,明确了对股东会决议效力争议的诉讼不影响相关决议的执行,后续应当及时披露人民法院裁判结果及影响、前期事项更正情况。

(2)第三十七条增加了股东会、董事会决议不成立的情形包括:“(一)未召开股东会、董事会会议作出决议;(二)股东会、董事会会议未对决议事项进行表决;(三)出席会议的人数或者所持表决权数未达到《公司法》或者本章程规定的人数或者所持表决权数;(四)同意决议事项的人数或者所持表决权数未达到《公司法》或者本章程规定的人数或者所持表决权数。”

6.  建议与提示

(1)上市公司应当将《公司章程》《股东会议事规则》以及各项内部制度“股东大会”的相关表述调整为“股东会”。

(2)上市公司应当根据实际情况调整治理结构设置,取消上市公司章程以及内部制度中关于监事会的相关内容,以审计委员会进行替代;

(3)上市公司应当根据职工人数情况,判断是否设置职工董事,并明确职工董事的人数、产生方式等相关内容;

(4)上市公司应当根据《上市公司章程指引(修订草案征求意见稿)》的调整,相应调整股东会、董事会的职权。同时,根据《上市公司章程指引(修订草案征求意见稿)》第四十六条、第一百一十条的规定,除法律、行政法规、部门规章另有规定外(如一定条件下的发行股票、可转换为股票的公司债券、合并支付的价款不超过净资产10%的合并事项等),其他公司章程规定的股东会的职权不得通过授权的形式由董事会或者其他机构和个人代为行使。

(5)上市公司应在章程中明确股东会、董事会召集程序、表决方式仅有轻微瑕疵而未产生实质影响作为的可撤销事由的例外以及股东会、董事会决议不成立的情形。

(二) 董事及高级管理人员的相关调整

《上市公司章程指引(修订草案征求意见稿)》第五章第一节“董事的一般规定”、第六章“高级管理人员”对董事、高级管理人员的任职资格、权利及义务、责任的范围做出了调整,重点包括如下内容:

1. 法定代表人的确定、辞任及法律责任

为符合《公司法》的规定,本次《上市公司章程指引(修订草案征求意见稿)》在其总则第八条将法定代表人范围由现行《上市公司章程指引》规定的“董事长或者经理”变更为“实际执行公司事务的董事或者经理”。同时规定“担任法定代表人的董事或者经理辞任的,视为同时辞去法定代表人”,并明确规定公司应在原法定代表人辞任之日起三十日内确定新的法定代表人

同时,本次《上市公司章程指引(修订草案征求意见稿)》在其总则第九条增设法定代表人法律责任的相关规定并明确了法定代表人以公司名义从事行为的法律后果及可能产生的法律责任归属于公司承受,公司承担责任后可向有过错的法定代表人追偿;公司章程及股东会对法定代表人职权的限制不能对抗善意相对人。

2. 董事任职资格负面条件变化

《公司法》第一百七十八条对董事任职资格负面条件进行了调整,为顺应《公司法》的变化,《上市公司章程指引(修订草案征求意见稿)》第九十九条按照《公司法》的规定对现行《上市公司章程指引》不得担任公司董事的情形进行了细微调整,使得董事任职负面条件的更为严格,具体如下:

(1)对原规定的“因贪污、贿赂、侵占财产、挪用财产或者破坏社会主义市场经济秩序,被判处刑罚”的自然人,取消“执行期满未逾五年”的规定,意味着一旦自然人曾因上述犯罪行为被判处刑罚,终身无法担任上市公司董事;同时新增“对于因犯罪被宣告缓刑的,自缓刑考验期满之日起未逾二年”的自然人无法担任上市公司董事的限制性规定。

(2)对原规定的“担任因违法被吊销营业执照、责令关闭的公司、企业的法定代表人,并负有个人责任的,自该公司、企业被吊销营业执照之日起未逾三年”,新增时间条件“自该公司、企业被吊销营业执照、责令关闭之日起未逾三年”。

(3)明确了原“个人所负数额较大的债务到期未清偿”的判断标准为“个人所负数额较大的债务到期未清偿被人民法院列为失信被执行人”。

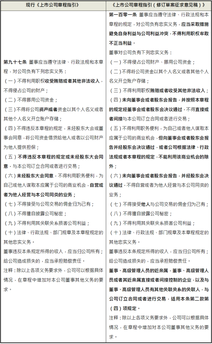
3. 董事忠实义务的变化

《公司法》对董事的忠实义务进行了细化修订,与之配套,《上市公司章程指引(修订草案征求意见稿)》对现行《上市公司章程指引》的对应内容进行了调整,具体如下:

前述修订中,有以下两点值得注意:

(1)关于董事与公司交易,原规定为“不得违反本章程的规定或未经股东大会同意,与本公司订立合同或者进行交易”,即决策主体为股东大会,本次调整后,上市公司可将审议权限根据交易金额大小等因素下放至董事会,但需履行报告程序;

(2)本次《上市公司章程指引(修订草案征求意见稿)》第一百零一条增设第四款,董事、高级管理人员的近亲属,董事、高级管理人员或者其近亲属直接或者间接控制的企业,以及与董事、高级管理人员有其他关联关系的关联人,与公司订立合同或者进行交易,适用第二款第(四)项规定,扩大了约束范围,将近亲属、直接间接控制的企业、其他关联方均纳入范围。

4. 上市公司董事离职管理制度

为了更好的保护上市公司的利益,本次《上市公司章程指引(修订草案征求意见稿)》第一百零五条明确上市公司应建立董事离职管理制度,明确对未履行完毕的公开承诺以及其他未尽事宜追责追偿的保障措施,同时,明确董事在任职期间因执行职务而应承担的责任,不因离任而免除或者终止,同时上市公司应在章程中规定董事辞任生效或者任期届满后承担忠实义务的具体期限

5. 高级管理人员的权责变化

本次《上市公司章程指引(修订草案征求意见稿)》第六章“高级管理人员”对高级管理人员的权责做出了调整,具体如下:

(1)第一百四十一条将高级管理人员的勤勉义务与董事的勤勉义务保持一致

(2)第一百四十七条明确经理与上市公司之间应当建立劳动合同关系

(3)第一百五十条明确高级管理人员执行公司职务的行为,给他人造成损害的,赔偿责任由公司承担,但高级管理人员存在故意或者重大过失的,高级管理人员也应当承担赔偿责任

6. 上市公司及其全资子公司董监高执行职务的损害的赔偿责任追究机制

现行《上市公司章程指引》第三十六条明确规定董事、监事、高级管理人员执行职务造成损害的赔偿责任追究机制,本次《上市公司章程指引(修订草案征求意见稿)》第三十八条第四款中将范围进行了扩大,上市公司全资子公司董事、监事、高级管理人员在执行职务时违反法律法规和公司章程规定给公司造成损失的,以及他人侵犯上市公司全资子公司合法权益的,符合规定的股东有权请求追究其损害赔偿责任,加大了对上市公司及全体股东利益的保护力度,加重了上市公司子公司董监高的责任

7.  建议与提示

上市公司在修订章程时,可按照本次《上市公司章程指引(修订草案征求意见稿)》的内容,完善法定代表人的相关规定、董事任职负面条件、增设职工董事任免程序、完善董事忠实义务内容、明确董事与本公司订立合同或者进行交易的审议层级,增设董事离职管理制度并明确离职董事承担忠实义务的具体期限、在股东会职责范围中增设解任董事的权限、将高级管理人员的勤勉义务内容与董事保持一致等。特别的,如公司拟根据《上市公司章程指引(修订草案征求意见稿)》调整法定代表人的,需要根据调整方案履行相关决策程序。

(三) 新增控股股东和实际控制人专节

为避免控股股东、实际控制人不当控制导致上市公司中小股东利益受损的情况,呼应市场对于控股股东、实际控制人权利的合理控制需求,更好的维护上市公司及全体股东的利益,相较于现行的《上市公司章程指引》体例,本次征求意见稿特在第四章新增专节对控股股东及实际控制人的行为进行约束,重点包括如下内容:

1. 明确规定控股股东与实际控制人对上市公司的义务

《上市公司章程指引(修订草案征求意见稿)》第四十三条第一款规定了上市公司控股股东、实际控制人应当遵守以下规定:(一)依法行使股东权利,不滥用控制权或者利用关联关系损害公司或者其他股东的合法权益;(二)严格履行所作出的公开声明和各项承诺,不得擅自变更或者豁免;(三)严格按照有关规定履行信息披露义务,积极主动配合公司做好信息披露工作,及时告知公司已发生或者拟发生的重大事件;(四)不得以任何方式占用公司资金;(五)不得强令、指使或者要求公司及相关人员违法违规提供担保;(六)不得利用公司未公开重大信息谋取利益,不得以任何方式泄露与公司有关的未公开重大信息,不得从事内幕交易、短线交易、操纵市场等违法违规行为;(七)不得通过非公允的关联交易、利润分配、资产重组、对外投资等任何方式损害公司和其他股东的合法权益;(八)保证公司资产完整、人员独立、财务独立、机构独立和业务独立,不得以任何方式影响公司的独立性;(九)法律、行政法规、中国证监会、证券交易所和本章程的其他规定。

前述规定对控股股东与实际控制人在关联交易、公开市场承诺、信息披露、违规担保、资金占用、独立性等方面都加以明确约束,虽然前述规定在中国证监会及证券交易所的各项规定中已有体现,但本次修订将其高度再次提升,并要求作为公司章程的必要条款,促使控股股东、实际控制人在经营过程中规范自身行为,维护中小股东权益。

2. 控股股东与实际控制人作为事实管理人的义务及责任

本次《上市公司章程指引(修订草案征求意见稿)》第四十三条第二款明确规定如上市公司的控股股东、实际控制人不担任公司董事但实际执行公司事务,应当参考承担与董事相同忠实义务和勤勉义务。上市公司的控股股东、实际控制人如指示董事、高级管理人员从事损害公司或者股东利益的行为的,应与该董事、高级管理人员承担连带责任。

本条系针对实践中控股股东、实际控制人实际担任事实管理人员的情况而制定,避免了该等控股股东、实际控制人作为非公司董事、高级管理人员而无法被直接追责的情况,弥补了制度漏洞。

3. 设置控股股东、实际控制人质押上市公司股票的原则性要求

针对市场中存在的控股股东、实际控制人通过质押股票违规减持或从事其他对上市公司有不利影响的行为,本次《上市公司章程指引(修订草案征求意见稿)》第四十四条进一步做出上市公司控股股东、实际控制人质押上市公司股票的原则性要求,即股票质押不应影响上市公司控制权和生产经营稳定。

4.  建议与提示

上市公司在修订章程时,应当增设对控股股东、实际控制人义务的规定,并规定实际执行公司事务的控股股东与实际控制人应当履行忠实与勤勉义务,以及如控股股东与实际控制人指示董事、高级管理人员从事损害公司或者股东利益的行为时应承担赔偿责任。

(四) 调整股东权利以及相关细节

《上市公司章程指引(修订草案征求意见稿)》第四章第一节“股东的一般规定”对股东查阅权、提案权、参会权等权利及相关细节做了调整,重点包括如下内容:

1. 股东查阅权发生变化

《公司法》第一百一十条对股东查阅权进行了调整,特别赋予了一定持股比例以上的股东查阅公司会计账簿、会计凭证的权利,同时规定公司股东可以对于原来仅能够查阅的资料进行复制的权利。

本次《上市公司章程指引(修订草案征求意见稿)》在第三十四条第五项增加了股东查阅权的权利种类和查阅范围,增加股东复制上市公司有关资料的权利。同时,《公司法》规定了连续一百八十日以上单独或者合计持有公司百分之三以上股份的股东有权要求查阅上市公司会计账簿、会计凭证。

同时,为更好的保护上市公司股东查阅权的实现,《上市公司章程指引(修订草案征求意见稿)》第三十五条及其注释部分明确规定了上市公司可以在其章程中规定股东查阅材料的情形以及申请查阅材料需提供的证明材料、应遵循的程序要求等,可在《公司法》第一百一十条第二款的基础上自行降低查阅上市公司会计账簿、会计凭证的股东的持股比例限制

2. 股东提案权所要求的持股比例下降

《公司法》对于股份有限公司股东提议临时提案的持股要求由“3%”降低至了“1%”,并明确公司不得提高提出临时提案股东的持股比例要求。本次《上市公司章程指引(修订草案征求意见稿)》第五十九条、《上市公司股东会规则(修订草案征求意见稿)》第十五条同步进行了相应修订,规定以及单独或者合计持有公司百分之一以上股份(含表决权恢复的优先股等)的股东,有权向公司提出提案,据此持股比例较低的股东也可以行使股东提案权,充分保证了中小股东利益

3. 委托出席股东会的授权委托书内容调整

《上市公司章程指引(修订草案征求意见稿)》吸收沪深交易所业务规则相关内容,第六十七条关于股东委托他人出席股东会的授权委托书内容,新增“委托人姓名或者名称、持有公司股份的类别和数量”,删除了现行《上市公司章程指引》允许股东未在委托书中明确具体指示时可以明确代理人是否可以按自己的意思表决的权利。上市公司在发布股东会通知时,应当相应调整相关表述

4. 个人股东出席股东会取消股票账户卡的要求

基于现如今股票投资者在实践中已不再广泛使用股票账户卡的情况,《上市公司章程指引(修订草案征求意见稿)》第六十六条、《上市公司股东会规则(修订草案征求意见稿)》第二十五条取消将“股票账户卡”作为个人股东出席股东会可提交的有效凭证之一。上市公司在发布股东会通知时,应当相应调整相关表述。

5. 股份转让财务资助的相关规定

本次《上市公司章程指引(修订草案征求意见稿)》第二十二条增加了在为公司利益的情况下,可以为他人取得本公司或者其母公司的股份提供财务资助,但财务资助的累计总额不得超过已发行股本总额的百分之十。上市公司实施员工持股计划的,上市公司可以提供财务资助。但目前《上市公司股权激励管理办法》仍规定,上市公司不得为激励对象依股权激励计划获取有关权益提供贷款以及其他任何形式的财务资助,后续需关注该等制度的修改情况。

6. 建议与提示

关于股东查阅权,上市公司可以在章程中规定股东查阅及复制资料的情形以及申请查阅复制材料需提供的证明材料、应遵循的程序要求等(查阅时间、查阅方式、查阅原因向公司提出书面申请,查阅及复制所必须提供的身份证明等)

关于股东提案权、参会权,建议上市公司按照上述规定对《公司章程》《股东会议事规则》进行相应修订,并提示上市公司注意《公司章程》不得对提出临时提案股东的持股比例约定更高要求。

此外,上市公司可根据实际情况,在章程中自行决定为他人取得本公司或者其母公司的股份提供财务资助的决策主体,如股东会授权董事会或董事会直接作出决议的,董事会作出决议应当经全体董事的三分之二以上通过。

(五) 公司的财务会计制度、利润分配及审计

为更好的维护上市公司及全体股东的利益,相较于现行的《上市公司章程指引》体例,本次征求意见稿特在第七章对利润分配的内容进行修订,重点包括如下内容:

1. 新增违法分红给公司造成损失相关主体的赔偿责任

《公司法》新增了违法分配利润给公司造成损失的股东和负有责任的董事、监事、高级管理人员的赔偿责任。与此配套,《上市公司章程指引(修订草案征求意见稿)》在第一百五十五条增加了违法分配给公司造成损失的,股东及负有责任的董事、高级管理人员应当承担赔偿责任的相关规定。

2. 允许资本公积金弥补亏损并明确公积金补亏顺序

为符合《公司法》关于资本公积金用于弥补亏损的规定,《上市公司章程指引(修订草案征求意见稿)》删除了第一百五十四条资本公积金不得用于弥补公司亏损的相关规定,并在第一百五十八条增加了公积金弥补公司亏损,先使用任意公积金和法定公积金;仍不能弥补的,可以按照规定使用资本公积金的相关要求

3. 强化内部审计要求

2023年12月8日,财政部及中国证监会发布《关于强化上市公司及拟上市企业内部控制建设推进内部控制评价和审计的通知》,要求上市公司持续优化内部控制制度,完善风险评估机制,加强内部控制评价和审计,明确规定上市公司每年在披露公司年度报告的同时,披露经董事会批准的公司内部控制评价报告以及会计师事务所出具的财务报告内部控制审计报告。

为给上市公司强化内控控制建设提供基本制度依据,《上市公司章程指引(修订草案征求意见稿)》在第七章第二节内部审计相关部分中强化了内部审计的要求,具体如下:

(1)要求制定内部审计制度,经董事会批准后对外披露

《上市公司章程指引(修订草案征求意见稿)》第一百五十九条新增了公司内部审计制度的内容要求,应明确内部审计工作的领导体制、职责权限、人员配备、经费保障、审计结果运用和责任追究等,内部审计制度经董事会批准后实施,并对外披露

(2)明确内部审计机构的职责并强化独立性要求

《上市公司章程指引(修订草案征求意见稿)》在第一百六十条明确了内部审计机构的职责,要求内部审计机构对公司业务活动、风险管理、内部控制、财务信息等事项进行监督检查;在注释中强调了内部审计机构的独立性,要求配备专职审计人员,不得置于财务部门的领导之下,或者与财务部门合署办公

(3)明确内部审计机构对审计委员会的报告机制及协作要求

《上市公司章程指引(修订草案征求意见稿)》在第一百六十一条明确了审计委员会对内部审计机构的监督指导职责,内部审计机构对公司业务活动、风险管理、内部控制、财务信息监督检查过程中,应当接受审计委员会的监督指导;内部审计机构发现相关重大问题或者线索,应当立即向审计委员会直接报告

《上市公司章程指引(修订草案征求意见稿)》在第一百六十三条规定了,审计委员会与会计师事务所、国家审计机构等外部审计单位进行沟通时,内部审计机构应积极配合,提供必要的支持和协作。第一百六十四条明确了审计委员会参与对内部审计负责人的考核。

4.明确聘用及解聘会计师事务所的流程

现行有效的《上市公司章程指引》仅规定上市公司聘用及解聘会计师事务所系股东大会审议职权事项,但并未明确规定专门委员会及董事会的审议程序。为与《国有企业、上市公司选聘会计师事务所管理办法》相关规定保持一致,《上市公司章程指引(修订草案征求意见稿)》在第一百六十六条明确规定了公司聘用、解聘会计师事务所,经审计委员会全体成员过半数同意后提交董事会审议,并由股东会决定

5. 建议与提示

(1)鉴于《上市公司章程指引(修订草案征求意见稿)》第一百五十五条新增违法分红给公司造成损失时相关主体的赔偿责任的修改,上市公司应当在公司章程中补充明确违法分配利润给公司造成损失的,股东及负有责任的董事、高级管理人员应当承担赔偿责任的相关规定。

(2)鉴于《上市公司章程指引(修订草案征求意见稿)》已允许资本公积金弥补亏损并明确公积金补亏顺序,上市公司应当在公司章程中删除“资本公积金不得用于弥补公司亏损”的相关表述,并补充规定公积金弥补公司亏损,先使用任意公积金和法定公积金,仍不能弥补的,可以按照规定使用资本公积金的相关要求。

(3)鉴于《上市公司章程指引(修订草案征求意见稿)》第七章第二节对内部审计相关要求的强化调整,上市公司应当在公司章程中明确内部审计制度的内容及批准、实施、对外披露相关要求,强调内部审计机构的独立性并明确监督检查范围,明确内部审计机构在监督检查过程中应接受审计委员会的监督指导并及时向审计委员会报告的相关要求。

(4)鉴于《上市公司章程指引(修订草案征求意见稿)》在第一百六十六条明确了聘用及解聘会计师事务所的流程,上市公司应当在公司章程中补充公司聘用、解聘会计师事务所,经审计委员会全体成员过半数同意后提交董事会审议,并由股东会决定的相关规定。

(六) 类别股的相关变化

《上市公司章程指引(修订草案征求意见稿)》第三章第一节“股份发行”、第二节“股份的增减与回购”是响应《公司法》对公司资本制度中关于类别股的修改而做出的对应调整,重点包括如下内容:

1.  对于公司章程中类别股记载的要求

《公司法》新增“类别股”及“无面额股”制度,要求发行类别股的公司应当在公司章程中载明类别股的类型、类别股分配利润或者剩余财产的顺序、类别股的表决权数、类别股的转让限制、保护中小股东权益的措施以及股东会认为需要规定的其他事项。

就上述内容,《上市公司章程指引(修订草案征求意见稿)》第十七条规定了发行类别股的公司应当在公司章程中载明每一类别股的股份数及其权利和义务、保护中小股东权益的措施,同时对存在特别表决权股份的公司、发行优先股的公司、向不特定对象发行优先股的公司在其章程中所应当规定的内容进行了明确,充分保障持有类别股股东的权益。《上市公司章程指引(修订草案征求意见稿)》第二十条规定,对于发行面额股的公司,应当在公司章程中增加面额股的每股金额

2. 类别股股东参加股东会特别决议相关规定

《公司法》新增发行类别股的公司,对股东会特别决议事项等可能影响类别股股东权利的,除应当经股东会特别决议外,还应当经出席类别股股东会议的股东所持表决权的三分之二以上通过。

就上述内容,《上市公司章程指引(修订草案征求意见稿)》第八十二条注释、《上市公司股东会规则(修订草案征求意见稿)》第二十四条明确规定,《公司法》第一百一十六条第三款及中国证监会规定的可能影响类别股股东权利的事项,除应当经股东会特别决议外,还应当经出席类别股股东会议的股东所持表决权的三分之二以上通过,并且规定类别股股东的决议事项及表决权数等应当符合法律、行政法规、中国证监会以及公司章程的规定

3. 建议与提示

对于公司股票形式的变化,上市公司应当在《公司章程》“股份发行”章节明确面额股的每股金额。发行类别股的公司应当参照《上市公司章程指引(修订草案征求意见稿)》第十七条“注释”中的相关内容,清晰、完整、明确的规定类别股的权利及义务,保护类别股股东权益的制度安排,并完善类别股股东参加股东会特别决议的相关规定。对于已经发行优先股的上市公司,应当相应调整章程的相关内容。

(七) 公司合并、分立、减资、清算方面的修订

本次《上市公司章程指引(修订草案征求意见稿)》还对公司合并、分立、减资、清算等方面进行了修订:

1. 公司合并支付的价款不超过净资产10%,合并事项可以不经股东会审议

为提高公司决策效率,本次《上市公司章程指引》的修订,将合并支付的价款不超过净资产10%的合并事项可授权由股东会或董事会决策,具体权限应当在上市公司章程中予以明确。但对于涉及上市公司重大资产重组的相关吸收合并事项,除履行内部程序外,还应当取得中国证监会、证券交易所等监管部门的审批。

2. 上市公司合并分立减资可以选择通过国家企业信用信息公示系统公告

由于传统合并、分立、减资在报纸公告的债权人通知效果已不及预期,因此,为顺应时代发展,本次《上市公司章程指引(修订草案征求意见稿)》在其第九章第一节“合并、分立、增资和减资”第一百七十九条、第一百八十一条、第一百八十三条规定上市公司合并、分立、减少注册资本自决议之日起三十日内可以选择登报或者在国家企业信用信息公示系统公告两种方式公告

3. 关于减资补亏和违规减资责任

本次《上市公司章程指引(修订草案征求意见稿)》在其第九章第一节“合并、分立、增资和减资”第一百八十四条、第一百八十五条增设减资补亏和违规减资责任的相关规定。

关于减资补亏,本次《上市公司章程指引(修订草案征求意见稿)》规定上市公司使用公积金弥补亏损后仍有亏损的,可以减少注册资本弥补亏损。采用减资补亏的,上市公司不得向股东分配,也不得免除股东缴纳出资或者股款的义务。其次,减资补亏不适用通知债权人及补充担保的一般减资程序,但仍应当自股东会作出减少注册资本决议之日起三十日内在报纸或者国家企业信用信息公示系统公告。此外,公司减资补亏后,在法定公积金和任意公积金累计额达到公司注册资本百分之五十前,不得分配利润

关于违规减资责任,本次《上市公司章程指引(修订草案征求意见稿)》规定违反《公司法》及其他相关规定减少注册资本的,股东应当退还其收到的资金,减免股东出资的应当恢复原状,同时如给公司造成损失的,股东及负有责任的董事、高级管理人员应当承担赔偿责任

4. 清算组的组成和法律责任

相较于现行《上市公司章程指引》规定清算组由董事或者股东大会确定的人员组成,本次《上市公司章程指引(修订草案征求意见稿)》第一百九十条第二款规定清算组由董事组成,但是章程或股东会可以另行规定或决议另选他人组成清算组。同时,若清算义务人未及时履行清算义务,给公司或者债权人造成损失的,应当承担赔偿责任,为公司或债权人向清算组追偿提供法律依据

5. 建议与提示

上市公司在修订章程时可以就公司合并支付的价款不超过公司净资产百分之十的内部决策权限进行细化规定,以简化上市公司决策流程;可以规定公司合并、分立、减少注册资本自决议之日起三十日内在国家企业信用信息公示系统公告即可,以简化公告成本;可以在章程中根据自身实际情况规定清算组的其他组成方式及清算组的法律责任。

中国证监会关于新《公司法》配套制度规则实施相关过渡期安排

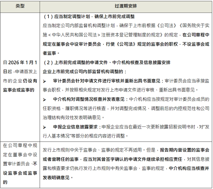
就上述修改,中国证监会就申请首次公开发行股票并上市企业、申请公开发行股票并在北京证券交易所上市的企业(以下统称“申请首发上市企业”)、上市公司、证券基金期货经营机构的内部监督机构调整的过渡期安排如下:

(一) 关于申请首发上市企业的过渡期安排

(二)关于上市公司的过渡期安排

1. 上市公司应在2026年1月1日前完成调整

(1)调整方案要求:上市公司应当在2026年1月1日前,按照《公司法》《国务院关于实施<中华人民共和国公司法>注册资本登记管理制度的规定》及中国证监会配套制度规则等规定,在公司章程中规定在董事会中设审计委员会,行使《公司法》规定的监事会的职权,不设监事会或者监事。

(2)调整前监事会及监事履职要求:上市公司调整公司内部监督机构设置前,监事会或者监事应当继续遵守中国证监会原有制度规则中关于监事会或者监事的规定。

2. 上市公司申请再融资或发行证券购买资产的情形

上市公司在2026年1月1日前申请再融资或者发行证券购买资产的,按照以下原则执行:

综上,本次中国证监会对《上市公司章程指引(修订草案征求意见稿)》《上市公司股东会规则(修订草案征求意见稿)》的相关修订主要是基于《公司法》《上市公司独立董事管理办法》等相关法律法规修改而进行的调整,上市公司应当在2026年1月1日前完成相关调整,其中关于监事会、审计委员会等机构的调整需要上市公司在具体公司治理过程中落实制度要求,保证审计委员会独立行使职权;同时,对于控股股东、实际控制人、董事、高级管理人员等关键少数做出更为严格的要求,进一步压实责任,降低中小股东行使提案权门槛、扩大股东查阅权范围及权限,更有利于保护中小股东权益。

来源:嘉源律师事务所

加载中...