新浪财经 基金

“尖刀”计划——给每一个券商营业部的破局礼物

市场资讯 2024.08.19 12:00

和每一个想突围的券商营业部一起炼一把“尖刀”;

让“尖刀”力量破土而出,拔地而起;

每一个伟大,都源于一个勇敢的开始;

每一次破茧成蝶,都需要经历蝶变的阵痛;

每一次变革与突围,都需要自下而上的不屈力量。

九思—券商营业部mini班线上实战训练营重磅启航

之所以会有此次专门针对券商营业部的小班实战训练营项目的诞生,是源于一次尚未谋面的远程长时间通话。“我们不想躺平。。。”“只是不知道还可以怎么做。。。”“对您们非常认可”“只是营业部层面没有这么多预算!”

这一幕来自于两天前的一次电话沟通,才让我们意识到还有非常多的券商营业部在当前无比艰难的环境中,想要突围,只是苦于方法论和弹药库的不够齐备,同时因为营业部层面的预算不高,也导致“需要”很难转化为“需求”。

怎么办呢?今年我们其实已经持续做出了相应的公益输出,比如今年访谈了财富管理各子领域的探索者,编制的《财富管理人的迷茫与探索》电子专刊,还比如,最近我们公号的系列文章都是围绕券商财富管理的破局和突围而展开的,很多文章的阅读量都创出了新高。

现在这种环境,解铃还须系铃人。所以,真正能够让我们突围和破茧成蝶的一定不是外界,而是来自于自己不屈的探索。而这个时候,做为一家外部的赋能和咨询机构,能起到的更多是理清思路,画好地图,提供弹药和沿途补给,并与探索者一路相伴,让团队保持激励激发和激情的作用。

所谓外因是条件,内因是核心,外因通过内因起作用。所以,我们喜闻乐见,及其愿意成人达己,与真正想要突围者一路前行,基于此,我们推出了此次“尖刀”计划——券商营业部定向线上实战训练营。

这个训练营有什么特点呢?一句话概括就是,只针对券商营业部,以mini小班形式开班,提供更加精细化的服务和陪伴,但收费几乎降为原来的九思已开展非常成熟的线上训练营的费用的一折,是的,你没有看错,此次我们的训练营收费只为5000元/营

而为了真正取得好的效果,达成九思和机构和双向奔赴,也控制我们自身的成本,每个月该训练营的名额只有3个。重要的事情说三遍,九思“尖刀计划”券商营业部定向训练营每月只有3个,只有3个,只有3个。

那要怎么得到这个名额呢?我们拟采取报名制的方式,抢占名额(3个名额一旦被抢占,只能平移到次月)。(备注:先到先得,前提是请认真填写报名表,填写不清楚不认真的伙伴,报名资格很可能不会被采用)

一、报名详情

为了更好的服务券商营业部的朋友们,九思每个月只开展3个定向训练营,感兴趣的朋友需了解报名训练营条件:

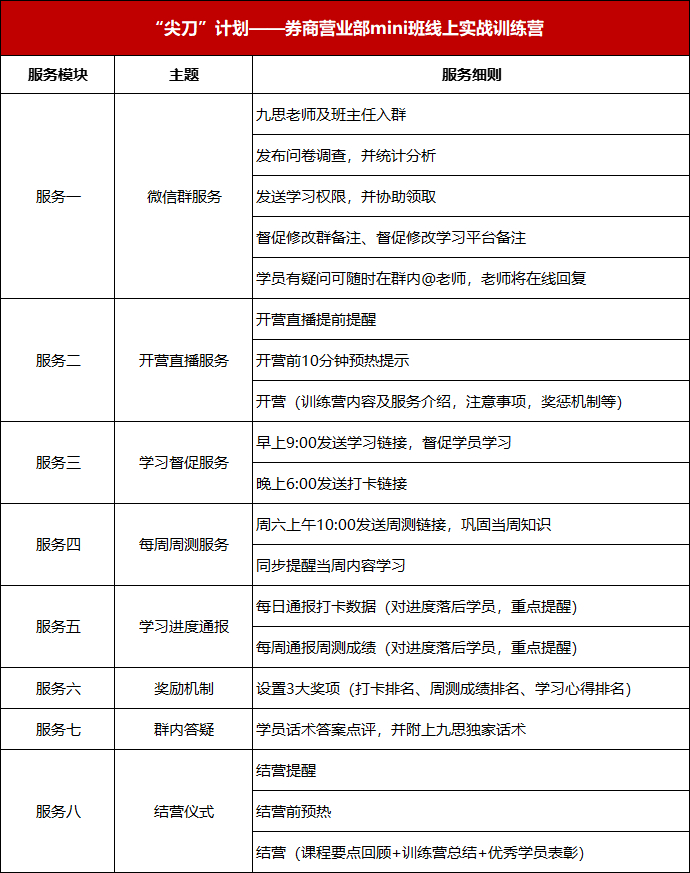
二、训练营服务内容

训练营主题围绕的技能提升,主要是围绕着五项核心技能展开,分别是“拓客、转化、专业、安抚与服务”,五项技能结合在一起构成闭环,完成卖方机构在当下环境下的买方思维落地(训练营实际课程内容会根据机构填写的报名表和一对一沟通后,进行调整和定制)。

1. 基础课程表

具体课程内容,可根据营业部情况进行针对性调整。券商营业部定向线上实战训练营采用精细化小班教学,线上持续学习一个月时间,22天课程。

2. 服务流程

3. 深受好评

我们服务过的训练营不计其数,每个群多则四五百人,少则也有五六十人,广受大家的好评,大家的一致口碑是我们持续赋能的动力。

4. 三大优势

性价更高

传统的线下培训需要承担场地租赁、设备购置、讲师聘请、培训材料制作等多项费用。此外员工参与培训期间的交通、住宿、餐饮等也是不可忽视的成本。据统计,一场小规模(15人内)的线下培训,其直接成本通常在4-8万元不等,而且,线下培训的时间和地点限制较大。

相比之下,线上训练营的成本显著降低,更具性价比。首先线上培训无需租赁场地和购置设备,大大减少了固定成本。其次,员工可以在任何有网络的地方参与培训,节省了交通和住宿、餐饮费用。再者,券商营业部定向实战训练营开展的小班教学,一方面学习质量好,同时,费用成本低。

效果可追踪

线上训练营有专门的智能化管理平台,使得培训效果的追踪变得简单而有效。券商营业部定定向训练营采用实战型的模式,将理论知识与实战操作相结合,让学员在实战中学习成长,提升学员的实战能力。后台可通过数据分析,让银行可以实时了解员工的培训学习进度、参与度、日常测试成绩绩等信息。

此外,除了线上智能化学习平台,还设置有专属训练营线上群,通过设立在线讨论区、实时问答环节等,学员可以与讲师、助教及其他学员进行深度交流,分享学习心得,解答疑惑,增强学员的参与感,提高学习效果。

培训能固化

线上训练营的一个显著优势是培训的固化。从培训内容方面,传统的线下培训,讲师的讲解和学员的笔记往往难以形成系统化的知识体系,而线上平台可以通过视频、音频、文档、图片等多种形式,将培训内容固化下来,方便学员随时复习和巩固。从训后固化方面,在学员学习后,结合银行业务的实际开展,使学员能够快速将学习内容转化为工作能力,在训后有任何疑问,都有专业老师在线解惑。

机不可失时不再来!

即刻报名锁定名额,开启与九思一起的探索之旅,开启一场锤炼尖刀的旅程吧!

加载中...