新浪财经 基金

【红包】都说“夏日有晴天”,六月可以对我好点吗?

诺安基金

关注

5月份市场出现小幅调整,虽说投资者们都有一定的心理准备,但这个调整过程还是让人有些心里不安。都说“夏日有晴天”,六月可以对我们好一点吗?

五月份市场调整的背景

要回答这个问题,我们先来看看五月份市场为什么出现了调整,又调整到什么程度了呢?

一、五月调整的背景

1、5月以来市场整体进入阶段性休整期

自2024年2月5日股市修复以来,A股市场表现强劲,各类股票指数一路上涨。据wind数据显示,截至2024年5月31日,主要股票指数涨幅显著,沪深300指数上涨了19%,上证指数上涨了20%,万得全A指数上涨了25%,而创业板指数更是大涨30%。

从具体行情节奏看, 2月至4月这三个月中,上证指数、沪深300和万得全A等主要宽基指数连续上涨,这是自2021年下半年以来首次实现的月线三连阳。

进入5月后,这些指数的上涨势头开始放缓,市场开始出现波动,进入了一段震荡休整阶段。自5月1日至5月31日期间,上证指数的区间最大跌幅为2.8%,沪深300指数的区间最大跌幅为3.3%,万得全A指数的区间最大跌幅为3.7%,创业板指数的区间最大跌幅达到了5.5%。

从直观数据上来看,5月的调整或是因为本次从2月5日以来的上涨行情已积累到了一定的涨幅,市场进入了正常调整期。

2、经济修复仍有波折

从基本面上来看,5月我国经济复苏强度有所放缓,一是地产政策的效果相对有限,二是因为消费部门的走弱。

据wind数据显示,总体上来看,2024年5月我国企业经营状况指数(BCI)下降至50.58,较4月的51.9有所回落,制造业PMI向下回落至49.5%(跌破荣枯线)。

图片发布日期:2024-06-03

地产方面,宽松的地产政策对我国地产销售起到了一定的积极作用,房地产市场的改善或需要等待。

截至2024年第21周,虽然我国30大中城市商品房成交面积低于2023年同期水平,但是在地产销售在环比上迎来边际回升,根据中指数据CREIS显示,5月我国百强房企销售额较4月有所回升,3月以来各大城市放松地产调控和首付比例的下调对地产销售起到了一定的积极作用。另一方面,我国100大中城市土地成交面积在近期有所回落并且低于2023年同期水平。

说明房企信心的改善或仍需要等待,地产开工端的改善有待观察。

图片发布日期:2024-06-03

消费方面,我国消费部门能否改善有待观察。

据国海证券研究报告显示,一方面,2024年第19-21周我国电影票房收入低于2023年同期水平。另一方面,2024年第14-20周我国乘用车日均销量(5周平均值)略微低于2023年同期水平,新能源汽车热潮过去后我国乘用车市场表现在4-5月持续疲弱。

由于收入和就业预期的改善需要时间,我国消费部门能否迎来复苏有待观察。

图片发布日期:2024-06-03

总体来看,5月经济基本面修复态势并不稳固,也可能是造成市场波动的原因。不过,海通证券认为,未来在政策的持续发力支持下,我国宏观经济和企业盈利有望迎来确定性更强的复苏态势,从更长时间周期的维度看,随着本轮政策托底的基本面拐点得以确认,市场有望走出休整蓄势的阶段,进入新一轮的行情。

二、当前市场调整到哪儿了?

1、近期震荡调整后,市场交易拥挤压力已显著消化

兴业证券通过构建市场拥挤度指标,来对比了市场各行业、各赛道的交易情绪,发现5月中旬,多数行业拥挤度已经来到【中等偏高】或者【较高】水位。而经历近期的震荡调整后,不少行业拥挤度已回落至【中等偏低】乃至【较低】水平,市场的交易拥挤压力得到显著消化。

图片发布日期:2024-06-02

图片发布日期:2024-06-02

2、轮动强度:上行已趋缓

从轮动强度来看,当前这一指标已经到了一个较高的位置,且上行的斜率已明显放缓,市场可能又到了新的共识逐步凝聚、主线形成的窗口期。

兴业证券通过一级行业近五日涨跌幅排名变动绝对值加总,构建了行业轮动强度指数,以显示市场的行业轮动速度。

5月以来,随着市场上涨扩散,板块轮动加速,进入到一个较为混沌、缺乏清晰主线的时间,轮动强度这一指标快速抬升。而行至当前,轮动强度指标已来到较高位置,且上行的斜率已明显放缓,指向后续市场或逐步迎来新的共识凝聚、主线形成的窗口期。

图片发布日期:2024-06-02

3、成交额:回落至年初以来低位

此外,近期A股成交额快速回落,当前已接近年初以来低位,行情在调整中逐步积蓄动能。年初动荡中,市场成交额一度回落至不足7000亿的历史极低水平。而近期调整中,市场成交额快速回落,截至周五已回落至不足7200亿,行情在调整中逐步积蓄动能。

图片发布日期:2024-06-02

总的来看,5月份虽然市场小幅调整,但随着拥挤度压力缓解、极致轮动的窗口正逐渐过去,行情进一步调整的空间大概率较为有限。如果我们用更积极的心态来看,6月份其实是找机会为主的格局,市场的驱动力来自于外需改善、改革预期和产业政策发布。

当前市场驱动力

一、外部需求的改善

国海证券认为,6月我国出口有望延续强势。一方面,美国制造业补库和房地产的可能回暖有望对我国出口产生积极作用。5月美国标普制造业PMI向上回升至50.9%(突破50%),欧元区制造业PMI较4月环比上升,3月美国制造商库存同比开始回升,美国房地产周期处于历史性相对底部阶段,随着美国房地产市场的回暖或有望对我国家电、建材等地产上下游产业链的出口形成带动。

图片发布日期:2024-06-03

另一方面,韩国出口高速增长和东南亚集装箱运价指数提升,我国出口延续强势。2024年5月韩国出口同比高达11.7%,东南亚集装箱运价指数在2024年5月出现加速回升,我国出口或有望延续强势。

图片发布日期:2024-06-03

二、进入政策“蜜月期”

4月政治局会议明确7月召开二十届三中全会,随着大会临近,国海证券认为,6月维稳需求下政策或处于“蜜月期”。

1、超长期国债进入常态化发放时期,地方专项债发行持续提速。

中央层面,年内首批超长期特别国债于5月正式落地,根据财政部的安排,今年超长期特别国债分为22次发行,首次发行时间为5月17日,11月中旬发行完毕,本轮国债发行通过拉长发行周期,平滑市场利率波动,而未来超长期国债供给也将成为新常态,后续重在观察国债落地后效果。

地方层面,二季度专项债发行全面提速,据人民银行数据显示,截至5月31日,二季度地方债发行规模达到1.25万亿元,二季度地方债券、国债及城投债净融资额达到1.28万亿元。

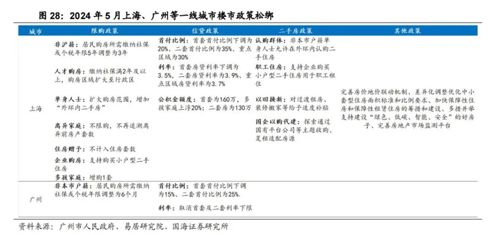
2、地产层面,5月地产新政再落地,后续关注北京楼市调整政策,以及3000亿元保障性住房再贷款落地效果。自5月17日央行发布房贷新政后,上海、广州等一线城市楼市松绑政策跟进。其中,广州贷款利率直接参照央行政策下限,并大幅优化外地户籍在限购区社保及个税缴纳年限,在三大一线城市中执行力度最大,后续关注北京楼市政策的调整。另一方面,5月17日央行设立3000亿元保障性住房再贷款,用以支持地方国企收储,后续进入政策落地观察期,同时关注财税政策、政策性金融工具进一步出台的可能性。

图片发布日期:2024-06-03

三、产业政策发布:改革预期下产业利好措施或加速落地

二季度以来芯片、创新药利好政策加速落地,大会召开前新质生产力相关领域鼓励措施或加快出台。

二季度以来人工智能、生物医药、低空经济等相关领域产业政策加速落地,4月以来北京、广州等多地发文促进创新药发展,5月注册资本为3440亿元的国家集成电路产业投资基金三期成立,5月以来山西省、广州市先后下发域内低空经济发展行动方案,在4月政治局会议提及“因地制宜发展新质生产力”后,地方政策部署将加速落地。

图片发布日期:2024-06-03

六月哪些投资机会值得关注?

1、周期风格中景气度较高行业,以及成长板块中部分行业的修复进程

二季度是确定全年经济和市场走向的关键时期,当前流动性也相对比较宽松,随着经济的复苏,整体的经济环境可能会更“晴朗”一些。未来,随着二季度高频数据验证,市场或回归基本面交易,咱们投资者可以重点关注周期风格中景气度较高行业,以及成长板块中部分行业的修复进程。

2、行业配置重点关注包括:

1)中期看我国优势制造业或有望成为主线

海通证券认为,随着市场逐渐进入基本面验证期,有业绩支撑的中国优势制造有望成为中长期主线。

近期公布的2024年4月工业企业利润数据显示中高端制造行业的业绩增速仍显著高于整体水平,2024年前4月铁路、船舶、航空设备制造的企业利润同比大增40.7%,汽车制造同比增长29.0%、计算机、通信设备为75.8%,远高于工业企业利润累计同比增速4.3%,反映本轮经济修复进程里中高端制造的复苏更为强劲。

从更长远的视角看,中国高端制造的国际竞争力强,未来有望成为实体经济和资本市场的曙光。从需求角度看,新兴国家需求旺盛且对中国的依赖度较高,2024Q1我国对共建“一带一路”国家进出口占我国总进出口的比值从2023年的46.3%上升至46.6%。从供给角度看,中国高端制造的比较优势在于产业体系完整以及工程师红利,更重要的是,我国制造业已经从中低端制造逐步迈向高端制造,相关产业和产品在全球市场的份额不断攀升。因此,在供给和需求双重优势支撑下,我国优势制造前景广阔。

图片发布日期:2024-06-02

2)节能降碳行动推动新能源发展

国务院印发《2024-2025年节能降碳行动方案》。行动方案要求2024年单位GDP能源消耗和二氧化碳排放分别降低2.5%左右、3.9%左右,规模以上工业单位增加值能源消耗降低3.5%左右,非化石能源消费占比达到18.9%左右。2025年,非化石能源消费占比达到20%左右。重点任务包括,化石能源消费减量替代行动、非化石能源消费提升行动,以及钢铁、石化化工、有色金属、建材、建筑、交通运输等行业节能降碳行动。行动方案对于推动新能源,尤其是分布式储能等的发展具有重要意义;同时也将强化石化化工、钢铁等行业的供给约束。

3)全球进入到人工智能大时代,AIGC为行业发展带来新机遇,硬件、软件及内容板块受益于AIGC的应用,景气度将持续提升

一方面,智能机+笔记本电脑等终端需求回升有望拉动产业链景气度持续复苏;

另一方面,AI带动的算力需求爆发也会继续催化基础设施相关环节。

图片发布日期:2024-06-02

总体来看,6月的市场有驱动力,有期待,有方向的。目前市场的调整也是相对比较到位,或许我们可以尝试着放下焦虑,心情更加“晴朗”一点地做好迎接三季度的准备。

福利时间

有机会赢取微信现金红包

活动时间截止2024年6月8日18点

(每位用户每期最多只能参与一次活动)

参考文献:

1、【国海策略】仍需乐观—— 6月月报,策略研究,策略研究,2024-06-03

2、中金 | A股:中长期改革关注度抬升,李求索等,中金策略,2024-06-02

3、【兴证策略张启尧团队】三大指标看本轮调整的位置,兴证策略团队,尧望后势,2024-06-02

4、【海通策略】蓄势,等待基本面,吴信坤、余培仪,海通策略,海通研究之策略, 2024-06-02

风险提示:市场有风险,投资须谨慎。本观点仅代表当时观点,今后可能发生改变,仅供参考,不构成投资建议或保证,亦不作为任何法律文件。投资者投资于本公司管理的基金时,应认真阅读《基金合同》、《托管协议》、《招募说明书》、《风险说明书》、基金产品资料概要等文件及相关公告,如实填写或更新个人信息并核对自身的风险承受能力,选择与自己风险识别能力和风险承受能力相匹配的基金产品。投资者需要了解基金投资存在可能导致本金亏损的情形。基金管理人承诺以诚实信用、勤勉尽责的原则管理和运用基金资产,但不保证基金一定盈利,也不保证最低收益。基金管理人管理的其他基金的业绩不代表本基金业绩表现。基金的过往业绩及其净值高低并不预示其未来业绩表现。基金管理人提醒投资者基金投资的“买者自负”原则,在做出投资决策后,基金运营状况与基金净值变化引致的投资风险,由投资者自行负担。我国基金运作时间较短,不能反映股市发展的所有阶段。

加载中...