新浪财经 基金

监管处罚落地,恒大地产被罚41.75亿,许家印被罚4700万并市场禁入

市场资讯 2024.06.03 09:48

①罚单显示,责令恒大地产改正,给予警告,并处以41.75亿元罚款,对许家印给予警告,并处以4700万元罚款;

 ②记者了解到,证监会对涉恒大案相关的券商、中介机构的调查尚在推进中。

恒大地产案罚单正式落地。

时隔2个月,继恒大地产3月18日披露行政处罚及市场禁入事先告知书后,证监会近日正式下发行政处罚决定书,对恒大地产在交易所债券市场欺诈发行及信息披露违法等行为作出最终处罚。

罚单显示,一是责令恒大地产改正,给予警告,并处以41.75亿元的罚款;二是对许家印给予警告,并处以4700万元的罚款;三是对潘大荣给予警告,并处以900万元的罚款;四是对潘翰翎给予警告,并处以750万元的罚款;五是对柯鹏给予警告,并处以280万元的罚款;六是对甄立涛处以200万元的罚款;七是对钱程给予警告,并处以20万元的罚款。

经查明,恒大地产在5期、共208亿元债券发行文件中,分别引用了存在虚假记载的2019年、2020年年报相关数据,涉嫌欺诈发行。

罚单频见“顶格”

就罚单整体情况来看,监管用足用全新《证券法》规定范围内的资金罚及市场禁入资格罚,力图将“害群之马”清出资本市场。

恒大地产被罚41.75亿元,其中,针对欺诈发行按照所募集资金的20%予以处罚,即41.6亿元,为证监会适用新《证券法》处理欺诈发行行为采取的最高罚款比例,与泽达易盛股票欺诈发行案、奇信股份非公开发行债券欺诈发行案处以同比例罚款,相较于2005年修订、2014年修正《证券法》“处以非法所募资金金额1%以上5%以下的罚款”比例大幅提高;针对2019年、2020年年度报告虚假记载行为采取顶格罚款1000万元;针对未按照规定披露信息行为采取顶格罚款500万元。

许家印被罚4700万元,其中,针对欺诈发行行为,作为责任人被处以1000万元顶格罚款,作为实际控制人违规被处以2000万元顶格罚款;针对2019年、2020年年度报告虚假记载行为,许家印作为恒大地产董事长以及实际控制人“双罚”处以500万元以及1000万元的顶格罚款;针对未按规定披露信息行为,许家印被处以200万元的顶格罚款。

市场禁入措施方面,时任公司董事长的许家印决策并组织实施财务造假,被采取终身证券市场禁入措施。潘大荣、潘翰翎被分别采取十年、八年证券市场禁入措施。

连续两年财务造假虚增利润合计920亿

区别于纯粹虚构经营业务、收入的财务造假手法,恒大地产违反会计准则,通过提前确认收入等方式粉饰财务报表,透支未来收入。

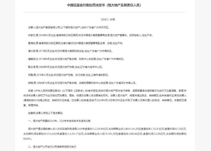
2019年,恒大地产虚增收入2139.89亿元,占当期营业收入的50.14%,虚增利润407.22亿元,占当期利润总额的63.31%;

2020年,恒大地产虚增收入3501.57亿元,占当期营业收入的78.54%,虚增利润512.89亿元,占当期利润总额的86.88%。

综合上述两年虚增业绩情况来看,虚增利润合计达920.11亿元。

导致于2020年至2021年间,恒大地产利用2019、2020年年报虚假财务数据在交易所市场面向合格投资者公开发行5期合计208亿元的债券,存在欺诈发行行为。同时,恒大地产作为债券发行人公开披露的2019、2020两年年度报告虚假记载。此外,恒大地产还存在未按期披露定期报告、未按规定披露重大诉讼仲裁、未按规定披露未能清偿到期债务的情况等行为。

有组织的系统性财务造假

通过罚单,恒大地产主要造假手法得以曝光。

证监会处罚决定显示,恒大地产的财务造假行为是由公司相关职能部门相互配合,公司总部和项目公司一体推进的,并采取修改调整当年交楼清单,修改明源系统交楼时间等编造重要事实的手段,涉及范围广、造假金额大。

恒大地产通过粉饰报表,掩盖公司实际财务情况,作为债券发行人向投资者披露虚假信息或不按规定披露信息,涉案金额巨大、手段恶劣,造成现有发行债券违约的严重后果。

中介机构罚单或将不远

恒大地产债欺诈发行,相关中介机构应该吃到怎样的罚单?

公开资料显示,恒大地产5期债券的发行,中信建投为其中4期唯一主承销商,中诚信国际作为受托资信评级机构,对5期债券及发行主体都给出了最高的AAA评级,普华永道对恒大地产2019、2020年年报出具了标准无保留意见的审计报告,发行人律师为北京市金杜律师事务所。

具体来看,涉嫌欺诈发行的债券中,“21恒大01”、“20恒大05”、“20恒大03”、“20恒大02”主承销商均为中信建投证券,“20恒大04”牵头主承销商为中信建投,海通证券、中山证券为联席主承销商。

业内人士表示,各中介机构依据各自专业领域的法律和执业规范执业,应该“各司其责,各担其责”。其中,应允许债券承销机构对会计师、律师等专业意见“合理信赖”。承销机构对于会计师的专业意见,结合自身尽调了解的信息进行分析比对,在未发现“明显异常”情况下可“合理信赖”。

该人士指出,在中介机构不存在故意的情况下,如发行人财务造假,会计师应承担主要责任,承销机构只有在未充分履行分析性程序情况下的才应承担相应责任。

参考此前德勤审计中国华融违规遭罚情况来看,财政部给予德勤总所警告,暂停德勤北京分所经营业务3个月,没收违法所得并处罚款2.12亿元,德勤总所承担连带责任。业内人士普遍认为,作为中介机构主要责任人,监管部门或许对普华给出创纪录的处罚。

此外,需要注意的是,恒大地产违法与恒大集团违法有所不同。首先,恒大地产不同于恒大集团,恒大集团持有恒大地产61.25%股权,恒大集团业务还包括恒大汽车、恒大物业等;其次,本次处罚仅涉及恒大地产在交易所债券市场的虚假陈述和欺诈发行问题,不涉及恒大集团旗下其他板块风险事项;三是,恒大地产债券在恒大集团总负债中占比较低,恒大地产在交易所市场发行的公司债券规模约535亿元,占恒大集团总负债约2%,占恒大地产有息债务约12.09%,与恒大集团风险总规模相比占比较低。

关于券商等中介机构的处罚,记者了解到,证监会对涉恒大案相关的券商、中介机构的调查尚在推进中。

坚决做到监管执法“长牙带刺”

综合来看,对涉及欺诈发行的共计208亿元债券,证监会按照募集资金的20%进行处罚,既从重从严惩处恶性欺诈发行行为,又充分考虑恒大地产债券规模及“保交房”攻坚战等全局性工作,显示证监会坚决依法治市、从严监管、保障投资者合法权益的决心。

证监会指出,交易所债券市场作为企业直接融资的重要渠道,在降低企业融资成本、增进融资效率、强化市场约束方面发挥重要作用。债券发行人在享受融资便利的同时,应当敬畏法治,切实增强市场意识、法治意识和投资者保护意识,财务造假虚假陈述等恶意损害投资者权益的违法行为必将受到法律严惩。

证监会表示,将持续依法从重从严打击证券期货违法活动,从提高发现能力、完善工作机制、强化责任追究、突出打防结合等方面综合施策,不断铲除造假滋生土壤,坚决做到监管执法“长牙带刺”,有棱有角,切实维护市场诚信基础,保护投资者合法权益。

加载中...