新浪财经 基金

【华泰小课堂】R1-R5,傻傻分不清楚

市场资讯 2022.11.24 08:00

小伙伴们在购买基金产品时,总会在基金产品的详情页面看到诸如“R1”、“R2”、“R3”的字样。这些符号到底代表了什么含义?具体又是如何划分的?对于小伙伴们的投资有什么实际指导意义呢?

似乎一大串的问题都困扰着小伙伴们,今天小编就来详细地为大家科普下“基金风险评级”这个概念,弄清楚“R1-R5”这些符号的含义以及如何利用它来选择适合自己的基金。

解答

基金风险评级

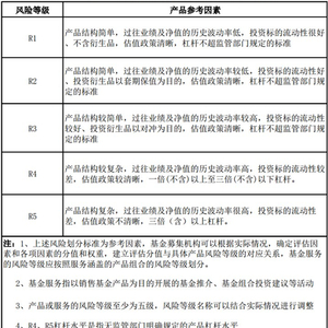
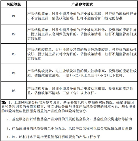
所谓“基金风险评级”就是根据《证券期货投资者适当性管理办法》及《基金募集机构投资者适当性管理实施指引(试行)》等相关规定,基金管理人把基金产品依照其风险水平由低至高划分为了五个风险等级,分别是:低风险等级产品(R1)、中低风险等级产品(R2)、中风险等级产品(R3)、中高风险等级产品(R4)、高风险等级产品(R5)。对于具体基金风险等级的划分标准,中国证券投资基金业协会也给出了明确的划分参考标准。

金产品或者服务风险等级划分参考标准

小编偷偷告诉您,对于小伙伴们而言,其实查看基金产品风险评级才是最简单易行的风险衡量方法。

以我司基金产品风险等级划分为例,给大家做个参考:

看到这,小伙伴们可能大概了解了基金产品风险等级到底是怎么回事了,但到底哪一种才是适合自己,并在自己风险承受范围之内的基金产品呢?不急,听小编娓娓道来。

其实,针对客户风险承受能力,基金管理人也由低到高划分了五个等级,分别为C1 保守型(含风险承受能力最低类别投资者)、C2谨慎型、C3稳健型、C4积极型、C5进取型。切记,小伙伴们在购买基金产品前,应该综合衡量自身的资产状况、家庭情况、工作情况等,进而正确地评估自身的风险承受能力,以便更好地选择风险等级相匹配的基金产品。

为了让小伙伴们更为直观准确地根据自身的风险承受等级匹配到合适的基金产品,小编给大家整理了一份自家的武功秘籍,还请笑纳。

温馨提示:

对于没有风险容忍度或者不愿意承受任何投资损失以及不具有完全民事行为能力的风险承受能力最低类别投资者,只能购买R1的基金产品哦!

如所购买基金的风险水平高于小伙伴自身的风险承受能力时,小伙伴们可要审慎选择,理性投资。

需要小伙们注意的是,基金风险等级,虽然能说明基金产品的风险程度,但绝不是唯一的判断标准。因为就算是同一风险等级的基金,由于投资经理的管理策略和投资风格等因素的差异性,其风险程度也会略有不同。

与此同时,客户风险承受能力也不是一成不变的,如果自身情况发生了变化,也需要您及时更新风险测评结果,给自己一个清晰准确的风险定位哦!

小编说了这么多,希望对大家有所帮助。

基金有风险,投资需谨慎!

今天您又GET了多少呢?跟着小编一起天天学知识明明白白投资,轻轻松松理财!下期华泰小课堂我们不见不散!

加载中...