华泰证券携手WWF资助13支本土团队,助力长江生物多样性保护
证券市场周刊市场号
6月5日,全球迎来 “世界环境日”,今年的主题是“关爱自然,刻不容缓”,聚焦生物多样性。据《濒危野生动植物种国际贸易公约》披露,人类历史上,造成大流行的病毒约有70%都来源于动物。2020年,新型冠状病毒阴影笼罩全球,警示人们:人类健康与身边的自然关系密切,重建人与自然和谐相处的未来生活需要全社会共同努力。
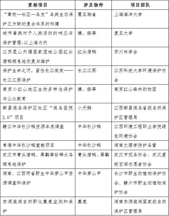
2019年12月,世界自然基金会(WWF)和深圳市一个地球自然基金会(OPF)联合华泰证券,共同发起“一个长江·野生动植物保护小额基金”项目(以下称“小额基金”),旨在支持长江中下游地区生物多样性的实地保护工作,通过向民间保护团体提供经费,填补部分受威胁物种的保护空白,并向公众普及物种生存和保护现状,支持中国本土NGO成长。经过项目申报、审核和答辩,最终复旦大学等13支团队的11个保护项目首批获得基金支持。
点亮长江生机
长江是地球上生物多样性最为丰富的十大河流之一。这里哺育着424种鱼类、280种哺乳动物、762种鸟类、145种两栖动物、14000余种高等植物……丰富多样的野生生物和4.76亿华夏儿女共享生命家园,维系着整个流域的生态平衡与持久活力。但偷猎、污染、过度捕捞、栖息地破坏、不可持续发展的人类活动等正在日益威胁着整个流域野生生物的生存。
世界自然基金会淡水项目首席专家雷刚表示,华泰证券携手OPF设计小额基金,并联合WWF助力保护那些较少受到关注的珍稀濒危物种的实地保护工作,具有非凡的意义,是践行长江大保护、恢复生命之河的关键举措。此次小额基金支持的项目覆盖长江流域11种代表性物种,既有长江流域曾经常见、近来极度濒危的青头潜鸭,也有目前在野外难觅踪迹的中华穿山甲。希望通过这些代表性物种的保护和栖息地修复工作,为推进更多生物多样性保护项目提供有益思路。
震旦鸦雀 汪亚菁摄
中华秋沙鸭 Liu Peiqi摄
长江江豚 叶雷凯摄
洞庭湖栖息的麋鹿 张鸿摄
多方力量贡献长江未来
长江流域涵盖19个省市,生物多样性保护工作需要不同地区、多方力量共同参与才能实现长期、可持续发展。小额基金首批资助项目覆盖长江中下游的上海、江苏、湖南、湖北、江西四省一市,项目团队包括科研院校、基层管理单位、高校社团、城市动物园、本地NGO等。除了提供资金支持,小额基金还将为它们提供相应的技术和项目规划支持,在保护生物多样性的同时,推动本土保护力量的成长。
这些团队将在项目地开展生物多样性调查、监测巡护、社区共管、栖息地改善和当地公众参与环境教育等工作。
华泰证券表示,公司长期致力于长江流域的生物多样性保护和可持续发展,随着“益心华泰 一个长江”项目不断深入,发动并联合更多元的保护力量是服务“长江大保护”国家战略的必由之路。公司也将充分发挥专业优势,继续深耕责任投资、绿色金融,积极回应当下全社会对生态安全和生物多样性保护议题的关切,撬动更多资源贡献于人与自然和谐相处的美好未来。
背景资料:
WWF自1999年以来,一直致力于长江流域淡水保护,在物种保护、江湖连通、湿地保护与恢复、环境流等领域开展了大量工作,成效显著。华泰证券于2018年设立“益心华泰 一个长江”环保公益项目,携手环保NGO推动长江流域的生物多样性保护和可持续发展,开展生物多样性监测、社区保护、垃圾回收、公众科普教育等工作。
(文中提及内容均来源于公开信息,不构成实质性投资建议,据此操作风险自担。)
- 证券市场红周刊 广告-