新浪财经 基金

财务自由,不止是增加你的被动收入

中欧基金

关注

财务自由是这几年的高频词,网络上也由此引发出“奶茶自由”“车厘子自由”等各种自由。

更有甚者,还给自由分出了九个段位,从低到高依次为:菜场自由、饭店自由、旅游自由、汽车自由、学校自由、工作自由、看病自由、房子自由、国籍自由。

虽多少有些戏谑的味道,但也看出普通大众对于财务自由的向往。

一提到财务自由,不得不提一个重要的公式:被动收入大于生活支出,其中:被动收入是指不工作也可以获得的收入。

现实中,不同的人对财务自由有着不同的标准。一个小镇青年,不需要买房(自建房)、一个月支出5000元,每年被动收入达到6万以上,他可以认为自己已经财务自由了。

如果他还想在城里购置一套商品房,约200万,首付60万,那么他就需要不断积累首付;如果还想买辆车,那么首付完之后,在还贷的同时,他还要同时积累购车的资金。

而一个向往着住别墅、开豪车的人,他的财务自由标准则会更高。因此,不同的人、不同的人生阶段对于财务自由的标准是不同的。这里的不同,主要是指对于理想生活的标准不同。

如果一个人的欲望不断膨胀,买了一套自住房、还想买一个投资房、有了投资房以后,还想住上别墅……,而能力又跟不上欲望,那么,他可能一辈子都无法财务自由。

因此,要想获得财务自由,首先要树立与能力和收入相匹配的消费观。

实际上,财务自由这四个字所包含的内容绝不仅仅是一个简单的公式和树立正确的消费观,它至少应该包含以下几个方面的内涵。

1.

为兴趣工作,而不仅仅是混口饭吃

我们经常能听到有人说:等我财务自由了,就把老板给炒了。因此,财务自由的第一层意思至少是,我们不用为了“钱”而工作,而是为了“兴趣”而工作。

这里借用巴菲特1998年在佛罗里达大学商学院演讲时说的一段话,你财富自由之后想做什么工作,现在就该做什么工作,这样的工作才是理想的工作。

做这样的工作,你会很开心,能学到东西,充满激情,每天会从床上跳起来,一天不工作都不行。

现实中,能够将兴趣和工作相结合,固然最理想。但是,也有相当一部分人是为了讨生活、为了供房供车在工作,而并非发自内心的喜爱。

兴趣和工作收入的理想状态是相互促进。如果不能很好地结合,就应该努力积累本金,合理规划投资,等到财务自由了,就可以听从自己的内心,做自己喜欢的事情。

2.

增加你的被动收入

具备让财富持续增值的能力

要想财务自由,我们就必须努力工作,积累本金,用时间换取金钱,同时,通过投资,不断积累财富。

对于我们大部分人来说,被动收入的来源主要就是房屋租金、股票或基金的稳定分红、一些固收类产品的利息等。

而积累财富,主要包含4个要素,即:收入、支出、投资回报率和时间。

首先,我们要依靠工作不断积累本金。对于大部分非专业投资者而言,尤其是年轻人,在本职工作上的收入增长幅度会远远大于投资的年化收益。

并且,在资本积累的初期,往往本金少、投资经验缺乏,财富的积累主要靠工资收入来获取。因此,应该把主要精力投入在工作中,通过升职加薪来增加财富。

其次,要合理规划支出。消费分为必需消费和可选消费,买米买油、交通出行等这些属于必需消费,弹性很小。

而一些高端电子产品、应酬饭局、品牌服装等可选消费却有着很大的弹性。日本有个叫咲的女孩,被评为2019“日本最节省女孩”。

她家里的家具是捡来的,衣服是别人淘汰的,头发是自己剪的,每天的伙食费严格控制在153日元(9.6元)以内,甚至,为了节约水费,直接端着锅吃,靠着极致节俭的生活,33岁买下三栋楼。

当然,这是一个比较极端的例子。作为普通人,我们应该在不显著影响生活品质的前提下,尽可能地节省,慢慢积攒财富。

古人有云,由俭入奢易,由奢入俭难。因此,初入社会就应该养成节俭的好习惯。

再次,不仅要会赚、能攒,我们还要善投。投资理财是每个人一辈子都必须面对的事情。

对于我们普通人来说,最可靠的财富增长路径就是找到一个适合自己的投资方式,依靠复利效应,慢慢变富。

就像巴菲特所说的,人生就像滚雪球,你只要找到湿的雪和很长的坡道,雪球就会越滚越大。

这里的雪就是指本金,湿滑的雪道就是指长期稳定的收益率,长长的坡更像是时间。这句话也形象地揭示了复利三要素,即:本金、投资收益率、时间。

因此,要想实现财务自由,我们就要不断提高收入、合理规划支出、找到那条长长的湿滑的雪道,获得长期稳定的投资回报。

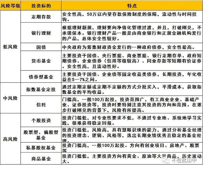
我将常见的一些投资标的,按风险进行了梳理,当然,风险和收益是成正比的,风险高,收益相对也高。

这其中,基金定投,我认为是适合大部分人的投资方式。当然,每个人可以根据自身的风险承受能力和能力圈,选择适合自己的投资之道。

3.

放平心态,合理预期

合理预期其实包括两个层面的含义。

一方面是对投资理财收益的预期。银保监会主席郭树清曾说过:“理财收益率超过6%的就要打问号,超过8%的就很危险,超过达到10%以上就要准备损失全部本金!”。风险和收益永远是相匹配的。

因此,在投资之前,首先要扪心自问,自己的风险承受能力如何?心理崩溃阈值是多少?10%、20%、30%,还是10%的浮亏你都接受不了。这个具有个体差异,可以结合年龄、收入、专业能力等方面作专业测评。

再根据自己的风险承受能力,建立投资组合。对于投资收益应该要有合理预期,股神巴菲特的长期年化收益率也就百分之二十几。

常言道,欲速而不达。在投资的道路我们要树立慢慢变富的思维。

第二层含义是树立正确的消费观和价值观。不必为衣食节俭而感到羞愧,不需要用高定来证明自己富有,更不靠炫耀财富来获得尊重。

我们的努力只为了自己和所爱的人过上更加舒适和有尊严的生活。

加载中...