新浪财经 基金

新规之后,标准化和非标到底怎么区分?

新沃基金

关注

1. 非标的历史沿革

2. 标准化债权类资产怎么认定

3. 说了这么多,具体的标和非标都有哪些

4. 资管新规对非标准化债权资产的投资有哪些限制

5. 标准化票据是否可能转为标准化债权类资产

2019年10月12日,人民银行发布《标准化债权类资产认定规则(征求意见稿)》(以下称“认定规则”),在《关于规范金融机构资产管理业务的指导意见》对于“标”和“非标”划分标准的基础上,进行了进一步细化。在可以预见的未来,认定规则对于目前存量庞大的资管业务市场及其增量,必将产生深远印象。

在资管业务的发展历程中,“非标”在很长一段时间内仅仅是一个概念成为而没有明确的定义或者列举式的划分。虽然对非标的限制散见于各监管文件中,然而直到《指导意见》出台,对于非标的定义才达成了阶段性的一致。

(关于对“非标”定义的历史沿革概览)

此外,由于“标”与“非标”定义一直不甚清晰,没有划清边界,反而因为定义划分的不明确,出现了“非非标”(即在银监认定的非交易所的特定场所挂牌的产品)的套利概念,号称“非非标”的资产不被认定为“非标”,亦不受非标投资额度的限制,非标的投资余额大幅上升。随着《指导意见》及《认定规则》的陆续出台,“非非标”这一概念成为历史。

资管新规第十条对标准化债权类资产规定了明确的五大认定标准,而认定规则更是将其进行了进一步的详细阐述:

以簿记建档或招标方式非公开发行,发行与存续期间有2个(含)以上合格投资者,以票面金额或其整数倍作为最小交易单位,具有标准化的交易合同文本。

(招标发行和簿记建档发行的差异)

投资者和发行人在发行文件中约定信息披露方式、内容、频率等具体安排,信息披露责任主体确保信息披露真实、准确、完整、及时。发行文件中明确发行人有义务通过提供现金或金融工具等偿付投资者,或以破产隔离的基础资产所产生的现金流偿付投资者,并至少包含发行金额、票面金额、发行价格或利率确定方式、期限、发行方式、承销方式等要素。

(非标资产的信息披露)

在人民银行和金融监督管理部门认可的债券市场登记托管机构集中登记、独立托管。

(三大登记结算公司)

*虽然认定规则没有明确具体符合条件的登记托管机构,结合认定规则第一条列举的标准化资产,登记托管机构一般为中债登、上清所、中证登。

采用询价、双边报价、竞价撮合等交易方式,有做市机构、承销商等积极提供做市、估值等服务。买卖双方优先依据历史成交价格或做市机构、承销商报价确定交易价格。若该资产无历史成交价格或报价,可参考其他第三方估值。提供估值服务的其他第三方估值机构具备完善的公司治理结构,能够有效处理利益冲突,同时通过合理的质量控制手段确保估值质量,并公开估值方法、估值流程,确保估值透明。

为其提供登记托管、清算结算等基础设施服务的机构,已纳入银行间、交易所债券市场基础设施统筹监管,按照分层有序、有机互补、服务多元的原则与债券市场其他基础设施协调配合,相关业务遵循债券和资产支持证券统一规范安排。

(8大交易所还是9大交易所?)

上海票据交易所是按照国务院决策部署,由中国人民银行批准设立的全国统一的票据交易平台,亦属于国务院同意设立的交易所。因此,该标准中“同意设立”的表述不禁使得大家对票交所及最近大热的标准化票据留有遐想余地。

此外,认定规则第三条进一步规定,“符合本规则第二条第五项所列相关要求的机构,可向人民银行提出标准化债权类资产认定申请。人民银行会同金融监督管理部门根据本规则第二条所列条件及有关规定进行认定”。对应的答记者则问明确,由为债权类资产提供登记托管、清算结算等基础设施服务的基础设施机构作为申请主体向人民银行提出标债资产认定申请。

认定规则不仅从正面以列举和明确标准的方式认定标准化债权资产,还进一步明确部分特定资产为非标准化债权类资产,我们来全面梳理一下:

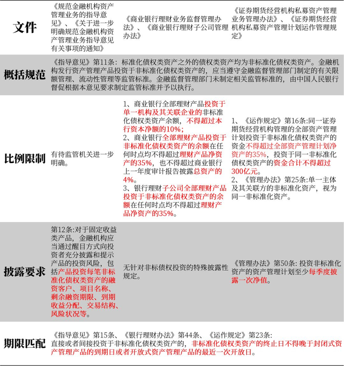
资管新规及其配套规则对非标债权投资进行了限制性规定,具体如下:

从认定要素来看,标准化票据基本符合标准化债权类资产的条件,其可明确等分化,并以上清所作为其登记托管机构。根据票交所的公告,标准化票据是指“由存托机构归集承兑人等核心信用要素相似、期限相近的票据组建基础资产池,进行现金流重组后,以入池票据的兑付现金流为偿付支持而创设的面向银行间市场的等分化、可交易的受益凭证”。而事实上,标准化票据在设计之初,即参照了《指导意见》明确的标准化资产的五大条件。

而尚存疑问的,则是票交所是否符合“在银行间市场、证券交易所市场等国务院同意设立的交易市场交易”的条件。票交所作为按照国务院决策部署,由中国人民银行批准设立的全国统一的票据交易平台,单纯从认定规则上看、不做限缩解释的话,同样能够符合“国务院同意设立的交易市场”这一条件。而答记者问更是明确:“交易市场是一个综合性、包容性的概念,是由各类金融基础设施、参与者以及金融产品工具等共同组成的集合。”这也为票交所作为标准化票据的认定申请主体预留了出路。

经管目前标准化票据仍然没有被明确认定为标准化资产,但标准化票据是否能够通过申请从而成为标准化资产,正成为市场的又一关注热点。

①上交所:发行人达到(i)发行人的债项评级不低于AA,(ii)债券上市前, 发行人最近一期末的净资产不低于15亿元人民币, (iii)债券上市前,发行人最近三个会计年度实现的年均可分配利润不少于债券一年利息的1.5倍, 深交所:发行人达到(i)债券经信用评级机构评级, 且债券信用评级达到AA级以上, (ii)本次债券发行前, 发行人最近一期末的资产负债率或加权平均资产负债率(以集合形式发行债券的)不高于70%, 或发行人最近一期末的净资产不低于5亿元人民币, (iii)发行人最近三个会计年度实现的年均可分配利润不少于债券一年利息的1.5倍, 以集合形式发行的债券, 所有发行人最近三个会计年度实现的加总年均可分配利润不少于债券一年利息的1.5倍。

加载中...