新浪财经 基金

DeepSeek背后双百亿私募大佬——梁文锋:从量化投资到AI先锋的传奇人生(附成长经历、公开发言)

市场资讯 2025.02.09 08:04

来源:私募排排网

编者语:本期介绍嘉宾:17岁考入浙大,23岁探索量化交易,31岁创办两家头部量化私募,33岁斩获金牛奖,38岁宣布进军通用人工智能、创办深度求索(Deepseek),40岁出席总理座谈会,他就是双百亿量化私募大佬梁文锋。

一、传奇亮相:震惊硅谷的中国力量

2025年一开年就火遍华尔街的深度求索(DeepSeek),于1月20日晚上发布推理模型DeepSeek-R1正式版,同步开源模型权重,并允许用户利用模型输出、通过模型蒸馏等方式训练其他模型。该模型在训练成本大幅降低的基础上,在数学、代码处理及自然语言推理等任务上展示了与美国一流AI模型相媲美的性能。

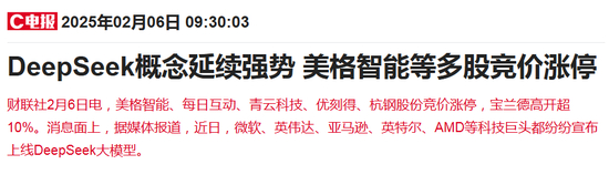
这个消息不仅在技术圈和资本市场引起轰动,更是引起了全球范围的疯狂讨论。发布以来DeepSeek应用陆续多日登顶苹果中国地区和美国地区应用商店免费APP下载排行榜,在美区下载榜上超越了ChatGPT,甚至一度引发美国和欧洲科技股市值蒸发超过1万亿美元的暴跌。节后第一个交易日(2月5日),Deepseek概念迎来爆发行情,多股开盘即涨停。(点此免费领取完整概念股名单)2月6日,据媒体报道,微软、英伟达、亚马逊、英特尔、AMD等科技巨头都纷纷宣布上线DeepSeek大模型。

(数据来源:财经网站)

二、从业历程:探索财富与科技的征途

01

初涉量化:执着开启财富大门

这一切,都要从创始人梁文锋说起。公开资料显示,梁文锋1985出生于广东湛江,17岁考入浙江大学电子信息工程专业,后攻读信息与通信工程硕士学位,专注于机器视觉研究。师从项志宇,主要做机器视觉研究。大学期间,他不仅学业优异,还积极参与科研项目,为自己的未来奠定了坚实的基础。

(数据来源:网络)

2008年,从浙江大学软件工程专业毕业的梁文锋,没有选择像大多数同学那样进入大厂,成为一名安稳的程序员。他怀揣着对财富与技术融合的独特憧憬,毅然决然地踏上了一条充满未知与挑战的道路——独自前往成都,投身于量化投资领域的探索。

初到成都,梁文锋租住在狭小的出租屋内,开启了与孤独和未知相伴的创业生活。那时的量化投资,在国内尚属新兴领域,犹如一片未经开垦的荒地,充满了不确定性和质疑声。许多人对量化投资能否盈利持怀疑态度,认为这种依靠计算机算法和数据模型的投资方式过于抽象和不可靠。但梁文锋却被量化投资背后的科学逻辑深深吸引,他坚信,在看似无序的金融市场波动中,一定存在着某种可以被数学模型捕捉到的规律。而当时正值全球金融危机的爆发。

在那段艰难的日子里,每当遇到难以克服的困难,梁文锋总会想起量化投资之父西蒙斯的那句名言:“一定有办法对价格建模。” 这句话如同黑暗中的灯塔,给予他源源不断的动力和信心。他整日沉浸在数据的海洋中,不断尝试各种算法和模型,试图找到那把能打开财富大门的钥匙。

经过无数个日夜的艰苦钻研和反复试验,两年的时光悄然流逝。2010年,沪深300股指期货正式推出,这一里程碑事件为量化投资带来了前所未有的发展机遇,就像一场及时雨,滋润了梁文锋等量化投资者的心田。凭借着扎实的技术功底和敏锐的市场洞察力,梁文锋带领他的团队迅速抓住这一机遇,在市场中大展身手。他们所采用的量化投资策略取得了巨大的成功,自营资金如滚雪球般迅速增长,超过了5亿元。这一亮眼的成绩,不仅证明了梁文锋的坚持和努力是值得的,也让他在量化投资领域崭露头角,为后续的发展奠定了坚实的基础。

02

创立私募:量化与AI的创新融合

随着深度学习算法在全球范围内取得重大突破,人工智能迎来了爆发式发展的黄金时代。这股科技浪潮深深触动了梁文锋,他敏锐地意识到,人工智能与量化投资的深度融合将孕育出无限的潜力,一个全新的投资时代即将拉开帷幕。

早在浙江大学求学期间,梁文锋就对人工智能领域展现出浓厚的兴趣,并进行了深入的研究。此刻,他内心的创业热情被再次点燃,一个宏伟的蓝图在他心中逐渐成型。2015年,梁文锋与几位志同道合的浙大校友携手合作。他们满怀壮志,立志要用数学和人工智能这两大强大的武器,在中国打造一个比肩文艺复兴科技公司的世界顶级量化对冲基金。私募排排网数据显示,九章资产于2015年6月11日在杭州成立,目前办公地点位于杭州,共有38名员工;幻方量化于2016年2月15日在宁波成立,目前办公地点同样位于杭州,共有66名员工。梁文锋同时是九章资产、宁波幻方量化两家百亿量化私募的实控人。

在幻方量化成立后的短短一年时间里,梁文锋和他的团队充分发挥专业优势,凭借着对技术的精湛理解和对市场的丰富经验,成功上线了第一笔由AI驱动的实盘交易。这一创新举措,犹如一颗投入平静湖面的石子,在金融市场中激起了层层涟漪。此后,他们不断加大对人工智能技术的研发和应用力度,逐步将所有交易策略都进行了AI化改造。

在新技术的有力加持下,幻方量化旗下基金的回报率大幅增长,超越了同期沪深300指数的表现。这一显著的业绩表现,吸引了众多投资者的目光,大量资金如潮水般涌入幻方量化,推动其基金规模持续攀升。到了2021年,幻方量化的基金规模成功突破千亿元大关,跻身国内量化四大天王之列,成为了国内量化投资领域的领军企业之一。而在量化私募圈,也素有“北九坤,南幻方”的说法。目前,幻方量化依然是量化头部,管理规模超600亿元。

截至2024年底,九章资产、宁波幻方量化共有14只产品在私募排排网展示业绩,上述产品管理规模合计25.52亿元,2024年收益均值为***%,近三年收益均值为***%,近五年收益均值为***%。值得一提的是,徐进管理的“九章幻方沪深300量化多策略1号”2024年收益为***%,大幅跑赢同期沪深300指数。

03

算力布局:远见卓识的疯狂之举

随着幻方量化基金规模的不断扩大,梁文锋也面临着一个严峻的挑战:AI交易策略对算力的需求呈现出指数级增长的趋势。为了满足日益增长的算力需求,力争公司在激烈的市场竞争中保持前列,梁文锋做出了一个在当时看来近乎疯狂的决定——大规模布局AI算力。

2019年,幻方量化果断投资2亿元,建成了 “萤火一号”AI 算力集群。这个算力集群搭载了1100块GPU显卡,在当时的技术条件下,堪称一项壮举。值得一提的是,彼时的特斯拉才刚刚提出Dojo超算概念,而幻方量化已经率先迈出了大规模算力布局的步伐。几个月后,当英伟达发布最新的 A100 芯片时,梁文锋再次展现出他的前瞻性和果断性,抢在众多企业之前,成为亚太地区第一批拿到此卡的人。

2021年,梁文锋对算力布局的决心进一步彰显,幻方量化再度豪掷10亿元,建成了 “萤火二号”。“萤火二号” 搭载了1万张A100显卡,其算力之强大令人惊叹,相当于76万台个人电脑的计算能力总和。其占地面积比10个篮球场还要大,宛如一个算力的 “巨无霸”。在AI大模型尚未爆发的年代,幻方量化如此大规模的算力投入,让许多人感到难以理解,甚至引来了一些质疑和批评。有人认为,一家私募基金花费如此巨额的资金囤积算力,是一种不切实际的疯狂行为,这些算力资源在短期内似乎无法带来直接的经济效益。

但梁文锋的目光早已超越了眼前的利益,他深知,算力是未来科技竞争的核心要素,尤其是在人工智能领域,强大的算力将为算法的训练和优化提供坚实的保障。他坚信,在不远的将来,这些看似疯狂的投入将为公司带来不可估量的回报。事实证明,梁文锋的决策是极具远见卓识的。这些大规模的算力布局,为幻方量化后续在AI领域的深入探索和创新发展奠定了坚实的基础,也为DeepSeek-V3和DeepSeek-R1大模型的成功研发提供了不可或缺的算力支持。

三、经典案例:彰显实力与智慧

01

AI 交易策略:回报率远超指数

2016 年,幻方量化已经率先推出了第一个AI模型,并将第一份由深度学习生成的交易仓位成功上线执行。这一具有开创性的举措,开启了幻方量化 AI 交易的新纪元。

此后,幻方量化在AI技术的应用上不断深入,将所有交易策略都进行了全面的AI化改造。在AI技术的强大赋能下,幻方量化旗下基金的回报率大幅增长。与同期沪深300指数相比,其旗下基金的回报率优势显著,能超出指数涨幅的数倍。例如,在2018-2020年期间,沪深300 指数的年化收益率约为15%,而幻方量化旗下部分基金的年化收益率高达***%以上(点此查看收益) 。这一优异的成绩,不仅让投资者们获得了丰厚的回报,也让幻方量化在量化投资领域的地位更加稳固。

02

DeepSeek - V2:引发价格战的 “拼多多”

2024年5月,幻方量化旗下的DeepSeek公司推出了DeepSeek-V2大模型,这款模型以其创新的架构和史无前例的性价比,迅速在 AI 界掀起了一场风暴,被誉为 “AI 界的拼多多”。

DeepSeek-V2 采用了一系列创新的架构设计,如在注意力机制方面引入了 MLA(多头潜在注意力),在前馈网络方面采用了 DeepSeekMoE 架构等。这些创新设计使得模型在训练和推理过程中,能够更加高效地利用计算资源,从而实现了更高经济性的训练效果和更高效的推理。

在价格方面,DeepSeek-V2 的 API 定价极具震撼力。其定价为每百万 tokens 输入1元、输出2元,这个价格仅为 GPT-4Turbo的百分之一 。如此低廉的价格,让更多的企业和开发者能够轻松使用高质量的大模型服务,极大地降低了AI技术的应用门槛。

DeepSeek-V2 的推出,引发了AI大模型市场的价格战。字节、阿里、百度等大厂纷纷宣布对自家大模型产品进行降价,以应对 DeepSeek-V2 带来的竞争压力。这场价格战,不仅让大模型服务的价格更加亲民,也推动了整个AI行业的发展和普及。

03

(三)“一只平凡的小猪”不平凡

2023年1月9日,幻方量化的一则公告惊艳众人,在基金圈引起轩然大波。2022年度,幻方量化共计向慈善机构捐赠2.2138亿元。除此以外,其公司员工“一只平凡的小猪”个人向慈善机构捐赠1.38亿元。彼时大家都在找“平凡的小猪”,但“平凡的小猪并不平凡”,虽然公开信息极少,但经过网友的抽丝剥茧,这位“平凡的小猪”几乎可以确定是顶级量化私募的掌门人——梁文锋。

(数据来源:网络)

四、最新动态:引领行业前沿

在 2025 年 1 月 20 日这个意义非凡的日子,梁文锋迎来了职业生涯中的又一高光时刻。他作为行业代表,受邀参加了由国务院总理李强亲自主持召开的专家、企业家和教科文卫体等领域代表座谈会。这场座谈会聚焦于对《政府工作报告 (征求意见稿)》的深入探讨,旨在广泛听取各界精英的宝贵意见和建议,为国家的发展战略提供有力支撑。

(图:梁文锋出席总理座谈会,来自公开资料)

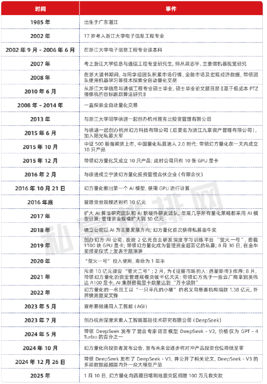
在座谈会上,梁文锋与来自不同领域的专家、企业家们齐聚一堂,围绕当前经济形势、科技创新、行业发展等诸多关键议题展开了热烈而深入的交流。梁文锋凭借其在量化投资和 AI 领域多年积累的丰富经验和深刻见解,积极建言献策。他结合幻方量化在发展过程中所取得的成就以及面临的挑战,为金融行业的健康发展和科技创新的加速推进提出了一系列具有前瞻性和可操作性的建议。他的发言不仅展现了对行业发展趋势的深刻分析,更体现了一位企业家的社会责任感和使命感 。为读者清晰查阅,整理了梁文锋相关经历一览表。

五、人物评价:创新与突破的践行者

梁文锋在量化投资和AI领域的成就,其影响如同一颗重磅炸弹,在行业内激起了千层浪。他的成功并非偶然,而是多种因素交织的必然结果。

在量化投资领域,当大多数人还在遵循传统模式时,他敢于打破常规,将人工智能技术引入交易策略,开创了AI驱动交易的先河。这种创新思维,不仅为幻方量化带来了巨大的竞争优势,也为整个量化投资行业指明了新的发展方向。

(数据来源:网络)

在AI大模型的研发中,他再次展现出了非凡的创新能力。长期以来,外界普遍认为美国在从0到1的技术突破方面具有绝对优势,而中国更多的是在应用层面进行拓展。但DeepSeek的诞生,打破了这种偏见,以创新性的技术和架构,大幅提升了模型的性能和训练效率,向世界展示了中国企业在 AI 领域强大的创新能力,也让世界看到了中国在 AI 领域的创新实力。最后私募排排网梳理了一些梁文锋的发言,供读者参考。