新浪财经 外汇

中金:数字人民币全面推广对支付体系的潜在影响

财经自媒体

关注

 来源:中金点睛 

央行近期发布《中国数字人民币的研发进展白皮书》,表示将继续稳妥有序推进e-CNY的研发试点工作。我们预计其从局部试点到全国推广仍需一定时日,针对其未来大规模应用可能给非银支付体系带来的影响进行初步的探讨。

摘要

“量”:e-CNY作为现有电子货币的有益补充、在零售支付交易额中占比或有限。1)监管角度:e-CNY坚持M0定位,为防止金融脱媒等风险,监管或将限制存取/交易额度,其初步发行规模或仅数万亿元、交易额在整体C2B/C2C零售支付中的占比料将有限;2)用户角度:e-CNY具有“支付即结算”、“可控匿名”等特性但不计付利息,与此同时支付宝/微信支付、银行APP等电子钱包已相对便捷易得、体验良好;3)商户角度:当前小微及个体户实际承担支付成本已较低(如当前线下扫码费率普遍低于0.38%、支付宝个人收钱码目前免费)、其为获得增值服务(如对账/扫码点单/语音播报等)愿意承担一定支付成本,故而不会仅因e-CNY收款费率低廉(或免费)而广泛改变当前收款习惯。

“价”:对银行、而非非银体系费率的冲击或更大,支付机构综合费率、而非狭义费率存在提升空间。1)由于e-CNY指定运营机构(具有资本和技术条件的银行)不得向个人客户收取相关兑出/兑回服务费,我们预计e-CNY大规模推广或将推动商业银行体系内进一步降费让利(如银行账户服务/人民币转账汇款/电子银行服务/ATM跨行取现等手续费),从而降低社会资金流通成本;2)据官方表态[1],e-CNY运营机构、服务机构与商户之间的费率应以市场化方式决定,理论上e-CNY商业支付可收取一定收单费率以覆盖系统改造及运维成本、但我们观察到试点阶段数字人民币收单以免费为主,考虑到e-CNY作为底层资金来源的占比或有限(相较借记卡/信用卡及信用支付工具)、料其对收单市场平均费率的影响将有限;3)作为社会基础设施,领先的支付机构单纯依靠市场领先地位大举提价会面临监管/舆论/竞争压力、狭义费率上行空间或有限,未来广义综合费率的提升(支付及商家服务整体收入/TPV)需要依托于以支付接入撬动数字化的入口、给商家提供更多的增值服务。

“格局”:作为运营机构的银行APP边际上受益、但支付宝/微信支付料将继续领跑。1)考虑到e-CNY作为法币不得拒收、将成为线上/线下全场景须支持的支付工具(预计用户使用载体将以APP为主/硬钱包为辅)。2)具有运营资质的银行或将努力吸引更多用户在其处开立子钱包,目标成为用户e-CNY的“主账户”——如银行在将e-CNY子钱包嵌入旗下APP、引导用户使用银行APP支付的同时,亦会探索与支付宝等商业机构合作、通过类似于“绑卡”的操作成为支付宝账户充值/消费的资金来源。3)e-CNY的全场景推广将进一步推动支付机构间的互联互通、B端收单受理的基础设施将日益完善,银行和非银支付机构旗下电子钱包的竞争将考验各自在C端产品的运营能力。

风险

非银支付机构竞争加剧、监管力度超出预期。

正文

数字人民币当前进展——试点范围有序扩增、应用场景逐步完善、广泛推广仍有挑战

数字人民币试点情况及发展现状

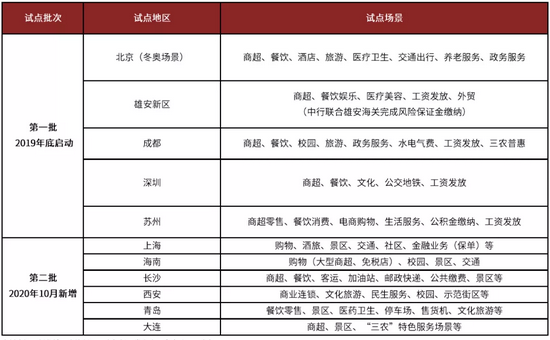
从2019年底开始,数字人民币相继在深圳、苏州、雄安新区、成都及冬奥场景启动试点测试。2020年10月,数字人民币试点地区新增上海、海南、长沙、西安、青岛、大连共六个地区,形成了“10+1”(即10个城市、地区+冬奥场景)的布局。从规模、推广方式、指定运营机构数量、支付方式及接入场景、用户群体等角度来看,数字人民币试点工作正在稳妥有序推进。

► 从规模来看,伴随试点范围的有序扩大,数字人民币的用户数、交易量以及应用场景也在快速发展。1)在用户数方面,截至2021年6月30日,个人钱包累计开通数超过2,087万个,同时在国务院政策例行吹风会上,央行副行长范一飞披露数字人民币白名单用户(目前部分银行开放数字人民币白名单申请,用户可以主动注册数字人民币账户)已达1,000万人,这表明数字人民币在C端消费者和B端商户方面均实现了高速拓展;2)在交易量方面,截至2021年6月30日,累计交易金额达345亿元,而累计交易笔数增长至7,075万笔,平均每日交易笔数~22万笔,然而相对于支付宝(2020年日均交易笔数~7亿),数字人民币在零售支付领域仍处于起步阶段;3)在试点场景方面,截止2021年6月30日,支持数字人民币支付的场景超过132万个。根据各试点的推进程度,目前数字人民币已应用于商超购物、餐饮娱乐、生活缴费、政务服务以及三农、扶贫等多个领域,初步覆盖了用户日常生活中的零售支付场景。

图表:数字人民币快速发展

资料来源:央视新闻、中央人民银行白皮书、万向区块链、中金公司研究部

图表:试点地区数字人民币应用场景概览

资料来源:新华社、澎湃新闻、央行新闻发布会、中金公司研究部

从推广方式来看,数字人民币的推广逐步走向市场化,参与方、出资方扩展至其他商业机构。1)试点初期,数字人民币主要以“红包”形式发放,受邀用户下载数字人民币APP后可将红包金额领取至其预约开户行的数字人民币钱包中,红包金额仅限用于指定商户和场景,而出资方则主要为试点政府,例如2020年10月深圳罗湖区出资1,000万元发行数字人民币红包,红包金额不能转账、充值银行账户,只能在罗湖区3,389家受理数字人民币支付的商户处进行消费;2)伴随试点的推进,数字人民币的推广也逐步走向市场化,参与方和出资方扩展至非运营机构的商业银行、电商平台等其他市场主体,推广策略也从“红包”扩展至“优惠”;3)我们认为,数字人民币逐渐以市场化的方式推广,一方面有利于吸引C端用户使用数字人民币并培育用户支付习惯,另一方面也有助于拓展数字人民币在B端的应用场景。同时,参与推广的市场主体或可在数字人民币发展初期占据一定的市场份额及用户心智。

从用户注册机制来看,目前正逐步开放申请渠道。1)试点初期,用户需要受邀获得测试资格,才能下载数字人民币APP并开通第二层运营机构银行的数字钱包;2)目前运营机构银行等数字人民币服务机构已经将数字人民币功能整合到自有APP内,且向公众开放白名单申请。例如,在工行APP内搜索数字人民币、使用手机号码注册,便可开通数字钱包账户,并且工行APP内部的数字钱包有充值、提现、转账、支付、绑定硬件钱包、预付卡、优惠券等功能。

图表:工行APP内部数字钱包界面及功能概览

资料来源:工商银行APP,中金公司研究部

 从指定运营机构来看,数量有望扩充。当前,数字人民币第二层的运营机构仅有工商银行、农业银行、中国银行、建设银行、交通银行、邮政储蓄银行六家银行,同时数字人民币APP中还出现了“网商银行(支付宝)”、“微众银行”选项,其中网商银行选项已能允许用户点击、注册账户,但尚未开通任何功能,而微众银行选项仍然为灰色。此外,央行副行长范一飞在2021年7月16日白皮书发布会上透露招商银行也在近期获准加入。

图表:支付宝APP内测网商银行e-CNY钱包、目前尚未提供付款功能

资料来源:支付宝APP,中金公司研究部

图表:数字人民币钱包APP界面及六大运营银行

资料来源:中国银行保险报,移动支付网,中金公司研究部

 从支付方式来看,数字人民币支持多种支付方式、正接入更多线上场景。1)数字人民币钱包支持二维码扫码转账支付、手机号转账、钱包编码转账、NFC支付以及硬钱包支付。其中,硬钱包支付不局限于手机终端且支持“双离线”功能,使付款方、收款方在均离线时也能完成转账支付。目前,付款方只有使用含安全芯片(SE芯片,如超级SIM卡等)的硬件设备才能完成“双离线”支付;2)在线上支付场景中,数字人民币钱包还支持支付“推送”功能。用户在数字人民币子钱包中可以开启对应APP的“推送”选项,从而将数字人民币作为支付通道连入线上场景。在子钱包“推送”时,用户可同时接入饿了么、盒马鲜生、天猫超市、京东、美团APP,从而在各大线上场景中均可使用数字人民币完成支付。

图表:“双离线”支付需要付款方使用支持SE芯片模式的硬件设备

资料来源:移动支付网,中金公司研究部

图表:用户在数字人民币APP将子钱包“推送”至京东APP后,京东结账界面出现数字人民币付款选项

资料来源:数字法币研究社,京东APP,中金公司研究部

► 在用户群体上,数字人民币钱包的受众较为广泛。用户无需提供身份信息和银行账户即可开通最低权限的数字人民币钱包,同时数字人民币在载体上支持软钱包(如APP、SDK、API等功能)和硬钱包(手机、IC卡、可穿戴设备、IOT设备等),降低了公众获得金融服务的门槛,使得没有银行账户且/或没有手机终端的群体也可实现电子支付。例如,根据新华社报道[2],在第四届数字中国建设成果展览会上,工商银行展示了可以发放硬钱包的数字人民币智能机:用户将外币纸钞放入智能机的纸钞入口,智能机将“吐出”一张含有等值人民币的可视卡形式数字人民币钱包(类似预付卡),用户无需提供银行账户/智能手机,便可通过该卡片(硬钱包)完成人民币支付,满足了境外短期来华人士的电子支付需求。此外,工行还推出了老年人拐杖、学生手表等异形硬件钱包,有助于实现数字人民币对广泛群体和多样化场景的供应。

数字人民币初步具备大规模推广基础,但仍然面临一定挑战

央行在白皮书中剔除继续稳妥推进研发试点,不预设数字人民币推出时间表。而伴随试点范围的有序扩大以及用户数、交易量的快速增长,我们认为数字人民币虽然初步具备了大规模推广的基础,但是仍然面临着包括防伪、隐私保护、场景推广在内的挑战:

►防伪:数字人民币与纸钞一样面临着防伪、防假的问题。根据央行数字货币研究所所长穆长春透露,目前市场上已经出现了假冒的数字人民币钱包。同时,中国银行原副行长王永利撰文指出,数字人民币APP想要成为全社会数字人民币的统一入口,其下载和接口必须是无偿的、其系统必须是开源的,从而对数字人民币APP入口的防伪带来一定程度的挑战。因此,为实现数字人民币大规模推广,央行、指定运营机构以及相关商业机构仍需加强公众教育、完善数字人民币APP防伪、防假措施。

►隐私保护:在数字时代,数据既是生产资料,也是用户隐私的重要组成部分。由于用户在使用数字人民币的过程中会产生大量数据,相关部门在推广数字人民币时需要在“可控”和“匿名”之间找到适合的平衡点,既能最大限度保护用户隐私,又能打击反洗钱、反恐怖融资、电信诈骗以及纠正运营错误等。

►场景推广:数字人民币作为零售支付的组成部分,在推广方面需要与现有零售支付体系融合,并借助相关机构通过市场化的方式实现大规模迅速推广。数字人民币在“央行-商业银行”以及“商业银行-个人客户”的兑换、流通服务均不收取相关费用,而央行数字货币研究所所长穆长春认为运营机构、服务机构以及商户之间的服务费应通过市场化方式决定。然而,e-CNY线下商户侧目前主要由收单服务商免费提供服务、相关费率机制仍不清晰,数字人民币大规模推广或需收取一定费用以覆盖服务商线下收款器具改造升级、运营维护的成本。此外,e-CNY清算机构的选取也需进一步明确。

数字人民币未来的发展方向——立足国内零售支付、或可推动互联互通

数字人民币主要用于满足国内零售支付需求、同时未来或有望应用于跨境支付

根据央行发布的《中国数字人民币的研发进展白皮书》,数字人民币是一种零售型央行数字货币,主要用于满足国内零售支付需求。同时,根据白皮书,数字人民币的三大目标和愿景为:1)丰富央行对社会公众提供的现金形态,助力普惠金融;2)支持零售支付领域的公平、效率和安全;3)探索改善跨境支付。

我们认为,数字人民币未来的发展方向主要在于提升国内零售支付系统的效率和便利性,降低国内零售支付成本,并通过为公众提供广泛可得的电子支付方式来弥补“数字鸿沟”,同时或可在跨境支付的零售领域(如短期来华人员支付服务、跨境电商网购等)发挥一定作用。

从服务地区来看,数字人民币主要定位于服务国内市场,而在国际贸易、跨境汇款等跨境支付领域的推广范围受限。本质上,客户是否接受人民币支付取决于人民币国际化的进程,而数字人民币作为一种支付手段,或仅能在边际上助力人民币国际化。一方面,我国人民币国际化进程正在稳步推进,根据 IMF 官方外汇储备货币构成(COFER)数据,截至1Q21,人民币外汇储备总额达2,875亿美元,同比增长30.47%,占标明币种外汇储备总额达2.45%,为自2016年IMF公布人民币储备资产以来的历史新高,表明人民币储备货币功能逐步显现;另一方面,我国人民币国际化程度仍有较大提升空间,截止1Q21,美元占标明币种外汇储备总额比例高达59.54%,欧元占比达20.57%,日元占比达5.89%,英镑占比达4.70%,均超过我国人民币国际外汇储备占比(2.45%)。主权国家法币的国际化进程取决于经济体量、贸易体量、对外开放程度、货币抗冲击能力等经济、政治因素,是自然的市场选择过程,而非取决于技术因素。数字人民币对人民币国际化的推动作用较小,目前难以大规模应用于国际贸易、跨境汇款等领域中,而在跨境电商、跨境旅游等跨境零售支付领域,数字人民币或可起到提升支付效率、优化支付体验、降低支付成本的作用。

图表:人民币占国际外汇储备比例屡创新高

资料来源:IMF,中金公司研究部

图表:1Q21人民币在国际外汇储备中排第五位

资料来源:IMF,中金公司研究部

► 从服务对象来看,数字人民币聚焦于零售支付体系。根据白皮书,央行数字货币根据用户和用途不同可分为面向商业银行等机构类主体的批发型数字货币(主要用于大额结算)以及面向公众发行的零售型数字货币(用于日常交易)。数字人民币聚焦于零售支付体系,将与大额批发系统并行,同时拥有“低成本”、“支付即结算”、“可控匿名”等优势,预计将主要在个人对个人转账(Peer-to-Peer)、个人对企业(C2B)、小额的商户对商户(B2B)等零售支付领域发展。

 从技术应用来看,未来有望拓展数字人民币多样化应用场景、智能合约等应用需符合货币相关职能。数字人民币具有可编程性,能够加载不影响货币功能的智能合约,从而在保证安全合规的同时,根据双方商定的条件、规则自动完成支付交易。一方面,数字人民币能够基于可编程性拓展应用场景、创新支付业态,例如向特定人群定向发放限制时间、消费场景的数字人民币红包,将数字人民币应用于公益和精准扶贫领域等领域;另一方面,智能合约的应用需要符合货币相关功能,同时,受限于低吞吐量和不可篡改性,区块链技术在数字人民币中的应用或有一定程度的限制、仍需继续探索,例如对支付记录纠错时,传统电子支付系统可将错误记录删除,而基于区块链的支付系统则仅能用负值交易冲减,导致错误记录继续留存,引发数据误用(如征信时将该笔错误记录作为底层分析数据之一计算用户信用状况)的问题。

► 从运营管理机制来看,数字人民币将由央行进行中心化管理、有助于减轻支付壁垒。第二届外滩金融峰会上,穆长春提到,数字人民币应坚持央行中心化监管,制定统一的业务标准,统筹建设数字人民币的发行基础设施,实现指定运营机构、跨运营机构的互联互通,避免出现支付壁垒。结合监管部门对互联网平台的反垄断处罚,以及微信、阿里可能互相开放生态的动向(如淘宝或开放淘宝特价版微信小程序并支持微信支付通道),我们认为,基于现金不可拒收特性、以及伴随线上场景的接入和线下收单器具的改造升级,数字人民币大规模推广或将在一定程度上加速二维码/条码互联互通的落地。

数字人民币全面推广对支付体系的影响浅析

我们从“量”、“价”和“格局”三个角度浅析数字人民币推广对当前支付体系的影响。从总量的角度,我们预计 e-CNY 初步发行规模或仅数万亿元、交易额在整体C2B/C2C零售支付中的占比料将有限,但将成为现有电子货币的有益补充;从价格的角度,我们认为e-CNY的推广对银行体系内各项费率的冲击将大于对非银支付体系内各项费率的冲击,同时商户狭义收单费率上升空间较低,但综合费率或能提振;从格局的角度,我们认为未来C端产品的用户运营能力将是决定市场格局的关键,我们预计支付宝/微信支付将继续领跑、e-CNY的指定运营机构也有边际上提升市场份额的机会。

“量”:e-CNY作为现有电子货币的有益补充、在零售支付交易额中占比或有限

► 从监管角度,我们预计e-CNY初步发行规模或仅数万亿元,交易额在整体C2B/C2C零售支付中的占比料将有限。e-CNY定位于M0、现金小额支付替代,而监管部门为防止金融脱媒等风险,或将限制e-CNY存取/交易额度。

图表:M0在M2中占比逐渐降低

资料来源:万得资讯,中国人民银行,中金公司研究部

图表:支付机构网络支付规模高速增长

资料来源:中国人民银行,中金公司研究部

► 从用户角度,我们认为e-CNY对现有支付方式有一定的优化幅度,但当前头部电子钱包已相对便捷易得、体验良好。尽管相比电子货币而言,e-CNY具有“低成本”、“支付即结算”、“可控匿名”、“可编程性”等优势,但考虑到用户对头部电子钱包/商业银行已建立起的信任感、移动支付习惯的养成和逐渐固化、匿名支付需求的有限性和日益完善的网络基础设施、叠加基于电子货币产生的理财/贷款等综合金融服务以及e-CNY不计付利息的特点,我们认为e-CNY对现有支付方式有一定的优化幅度,或将成为对现有电子货币的有益补充。例如,数字人民币支持基于手机号、钱包编号的转账功能。

图表:支付宝/微信支付C端、B端运营/服务能力强大、资源经验积累深厚

资料来源:中金公司研究部

图表:支付宝/微信支付C端钱包内容丰富

资料来源:支付宝APP,微信APP,中金公司研究部

► 从商户角度,我们预计商户将较难广泛改变当前收款习惯。虽然我们观察到试点阶段数字人民币收单以免费为主,然而当前小微及个体户实际承担支付成本已较低(如当前线下扫码费率普遍低于0.38%、支付宝个人收钱码目前免费)、其为获得增值服务(如对账/扫码点单/语音播报等)所愿意承担一定支付成本,故而不会仅因e-CNY收款费率低廉(或免费)而广泛改变当前收款习惯。

“价”:对银行、而非非银体系费率的冲击或更大,支付机构综合费率、而非狭义费率存在提升空间

► e-CNY大规模推广对银行体系内各项费率冲击更大。e-CNY具有“低成本”特性,央行不向指定运营机构(符合条件的商业银行)收取兑换流通服务费、指定运营机构不向个人客户收取数字人民币的兑出、兑回服务费。结合近期监管推动支付体系适当降低小微企业支付手续费的相关举措,我们预计e-CNY大规模推广或将推动商业银行体系内进一步降费让利(如银行账户服务/人民币转账汇款/电子银行服务/ATM跨行取现等手续费),从而降低社会资金流通成本。

► 理论上e-CNY商业支付可收取一定收单费率以覆盖系统改造及运维成本、但我们观察到试点阶段数字人民币收单以免费为主。此外,根据央行相关人员表态[3],e-CNY运营机构和服务机构与商户之间是否收费应由市场化机制决定,考虑到e-CNY作为底层资金来源的占比或有限(相较借记卡/信用卡及信用支付工具)、料其对收单市场平均费率的影响将有限。

► 然而,我们认为作为重要的社会基础设施,领先的支付机构单纯依靠市场领先地位大举提价会面临监管/舆论/竞争压力、狭义费率上行空间或有限。而相比于早先便捷的支付方式能够促进交易转化和刺激消费需求、并据以收取狭义的收单费率,我们认为,未来广义综合费率的提升(直接收取更高的支付费率、或体现为额外的商家服务相关收入),需要依托于以支付接入撬动数字化的入口、给商家提供更多的增值服务,如蚂蚁携手超过1.5万个ISV服务商家的数字化升级需求,提供支付及数字金融、营销及运营的解决方案,成为其“首席财务官”和“首席营销官”。

图表:支付宝/微信支付向小微商户/个体户提供费率优惠

资料来源:支付宝官网,微信官网,中金公司研究部

图表:支付宝助力商家数字化升级

资料来源:支付宝官网,中金公司研究部

“格局”:作为运营机构的银行APP边际上受益、但支付宝/微信支付料将继续领跑

► 考虑到e-CNY作为法币不得拒收,长期来看其有望成为连接线上/线下全场景的支付方式,同时我们预计与当前电子钱包类似,应用程序将成为用户使用e-CNY的主要载体,而硬钱包将成为用户使用e-CNY的必要补充。目前,数字人民币APP内各指定运营机构子钱包均可接入多个线上场景,未来有望减少支付壁垒。

图表:数字人民币APP子钱包可跨越支付壁垒,推送至各线上场景/APP

资料来源:数字人民币APP,中金公司研究部

 我们预计未来数字人民币钱包在应用程序中将主要以三种形态出现:1)数字人民币APP(由央行研发管理、指定运营机构负责管理内部对应子钱包);2)指定运营机构(符合条件的商业银行)自有APP的数字人民币钱包页,可管理对应e-CNY账户,未来或还可绑定其他子钱包作为底层资金来源;3)其他商业机构自有APP中嵌入的指定运营机构e-CNY钱包页面,由运营机构提供相关功能和服务。

图表:数字人民币在APP端的三种形态

资料来源:数字人民币APP,工商银行APP,支付宝APP,中金公司研究部

► 我们认为作为指定运营机构的商业银行将享有先发优势,能够为用户开立e-CNY账户,并将旗下e-CNY账户嵌入到其自有APP和合作机构APP,从而实现推广。我们预计指定运营机构或将努力吸引更多用户在其处开立子钱包,目标成为用户e-CNY的“主账户”,进而帮助自有APP实现获客、增加用户使用频次、引导用户将e-CNY账户余额转为存款/购买理财产品等并拓展其他服务。

► 我们认为e-CNY的全场景推广将进一步推动支付机构间的互联互通、B端收单受理的基础设施将日益完善,银行和非银支付机构旗下电子钱包的竞争将考验各自在C端产品的运营能力。在支付机构间的互联互通、B端收单受理的基础设施日益完善的背景下,在B端商户布局落后的支付机构亦能够使用成熟的线下支付收单基础设施,边际上有利于银联云闪付、大型商业银行、字节跳动/美团/京东等互联网公司、小米/华为等手机厂商以及翼支付/和包支付等运营商旗下钱包的发展。但我们认为二维码互联互通实际上对C端钱包的用户运营能力提出了更高的要求、且用户的交易/金融心智已经逐渐固化,护城河深厚的蚂蚁和腾讯领跑的格局较难改变。

此外,根据中国支付清算协会《2020年移动支付用户问卷调查报告》,前端入口仍集中在头部电子钱包而移动支付资金来源呈向银行账户回归趋势。

 在支付方式的选择上,2020年分别有92.7%、91.0%和74.9%的用户最常使用的支付方式是微信支付、支付宝和银联云闪付,而经常使用手机银行客户端进行移动支付的用户占比仅为23.3%、渗透率较2019年持平,表明前端入口仍集中在头部电子钱包。

► 在移动支付资金来源上,借记卡、第三方支付账户、信用卡仍是用户首选,2020年用户使用占比分别为76.6%、71.0%、69.5%,移动支付资金来源呈向银行账户回归趋势。基于此,我们预计e-CNY在整体C2B/C2C零售支付中的占比料将有限,对指定运营机构及其他商业银行而言将更多作为获客入口、拓展服务的支点。

图表:中国第三方移动支付交易规模持续上升

资料来源:艾瑞咨询,中金公司研究部

图表:第三方移动支付C端CR2维持在较高水平

资料来源:艾瑞咨询,中金公司研究部

图表:2020年用户偏好使用借记卡、第三方支付账户和信用卡进行移动支付

资料来源:中国支付清算协会,中金公司研究部

图表:支付宝/微信支付/云闪付是2020年用户最常使用的移动支付产品

资料来源:中国支付清算协会,中金公司研究部

加载中...