新浪财经 外汇

国家外汇管理局:进一步推进个人经常项目外汇业务便利化

国家外汇管理局网站

关注

原标题:国家外汇管理局关于进一步推进个人经常项目外汇业务便利化的通知

国家外汇管理局各省、自治区、直辖市分局、外汇管理部,深圳、大连、青岛、厦门、宁波市分局,各全国性中资银行:

为进一步提升个人用汇便利化水平,现就个人经常项目外汇业务有关事项通知如下:

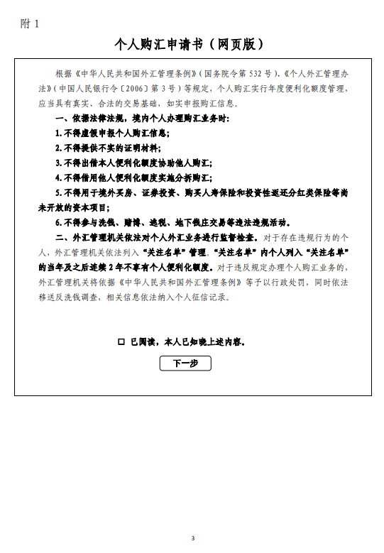
一、优化《个人购汇申请书》填报要求。为便于境内个人购汇填报,自202141日起(具体时间由银行自主确定,但最迟不得晚于20216月底),启用优化后的《个人购汇申请书》(见附件1)。已开办电子银行个人结售汇业务的银行,应按照《电子银行个人购汇优化技术要求参考》(见附件2),于20216月底前完成本银行系统改造。

二、调整银行个人购付汇用途一致性审核要求。银行对个人购汇后即办理付汇的业务,应进行购付汇用途一致性审核。

三、优化留学学费购付汇手续。对于境内个人留学期间在同一银行再次办理不占年度便利化额度的留学学费购付汇,银行可根据首次办理情况,免于审核重复性材料,购汇资金直接汇入原学校账户。银行应在购汇备注栏标注便利化留学购汇字样。

四、优化境外工作的境内个人薪酬结汇手续。对于境外工作的境内个人在同一银行再次办理不占年度便利化额度的薪酬结汇,银行在确认薪酬真实合法的情况下,可根据首次办理情况,免于审核重复性材料,并在结汇备注栏标注便利化薪酬结汇字样。

五、优化在华工作境外个人薪酬购汇手续。对于在华工作境外个人劳动合同有效期内到同一银行再次办理合法薪酬收入购汇,银行可根据首次办理情况,免于审核重复性材料,并在购汇备注栏标注便利化薪酬购汇字样。

六、银行应建立个人经常项目特殊外汇业务处置制度,并事前向所在地外汇局书面报告。对于个人具有真实、合法交易背景的经常项目外汇业务,银行应坚持实质重于形式的审核原则,按照个人经常项目特殊外汇业务处置制度予以办理,并在购/结汇备注栏标注特殊外汇业务处置字样。

七、个人本外币兑换特许业务经营机构办理个人外汇业务参照本通知执行。

八、本通知自发布之日起施行。《国家外汇管理局关于优化个人外汇业务信息系统的通知》(汇发〔201634号)同时废止。此前规定与本通知不一致的,按照本通知执行。

收到本通知后,国家外汇管理局各分局、外汇管理部应及时转发辖内中心支局(支局)、开办个人结售汇业务的地方性商业银行、外资银行及个人本外币兑换特许业务经营机构,各全国性中资银行应及时转发下属分支机构。

特此通知。

1.个人购汇申请书

国家外汇管理局

2021325

2.电子银行个人购汇优化技术要求参考

加载中...