新浪财经 外汇

美国印钞1.9万亿:三样东西暴涨,一样东西暴跌!谁也逃不掉

新浪财经

关注

急跌后的市场反弹是否意味着已经触底?个人投资者如何从心理层面理解?后市将会如何走?通胀数据发布,2月份具备特殊性,如何理解?具体内容请来新浪理财大学,听董小姐专栏解读。

来源:老板精英荟   注释:本文新浪转载时有删节

假如美元,跟厕纸一样,你还会用嘛?

这两天经济领域最重磅的消息,就是拜登的1.9万亿刺激计划来了。

话不多说,我们直奔主题!

想到了,美国很烂;但是没想到,美国这么烂!

复苏美国经济,凡是美国总统,必用这招儿:直接把绿纸变成黄金。

而且是屡试不爽!

这一次,一下子,就是1.9万亿刺激计划。

根据目前的数据,美国联邦债务总额已逼近28万亿美元,公共债务占GDP的比重已经超过100%,而美联储资产负债表也突破了7.4万亿美元。

这个接近两万亿美元的经济刺激计划,被叫做“美国救援计划”。加上上个月,美国刚通过的一个9000亿美元的救助计划,本年度即将实施的经济刺激计划,总规模高达2.8万亿美元。

古有水漫金山寺,今有水淹地球村。

实际上,凭借着美元霸权赋予的超级权力,从去年3月份开始,美国政府和美联储就开启了疯狂的“印钞”救市计划。

此消息一出,全球资本市场群魔乱舞。

而更加残酷的是:

纵观历史,大放水时代,贫富分化只会越来越严重,穷人越穷,富人越富。超发的货币永远不会涌向普通人,而是变成了富人手里剥削穷人的筹码。

资本市场有句俗语:美联储开印,全世界遭殃!

有一个现象非常值得思考。

在抖音、电影电视剧里,可以看到大量看似不怎么干活的美国人,成天躺在沙滩上晒着日光浴,住着大House,吃着烧烤,开着豪车,当然这其中不乏靠自己勤劳双手打拼出来的人。

但是,可以对比一下,同样一天工作八小时,一周工作五天,哪怕工种一样,我们获得的财富与美国人一样吗?大部分情况是,中国人一天工作10几个小时,一周工作6天,一辈子辛苦下来,还不如一个普通的美国蓝领。

细思极恐!

他们真的创造了相应的财富,也就罢了。但是,并没有。

真相就是:他们站在了巨人的肩膀上,薅了全世界的羊毛。

这主要得益于美元是世界通用结算货币,所以美元耍流氓很简单。

超发的美元,就是靠海量进口外国生产的各类商品,比如现在我们生产的口罩、呼吸机等商品。最后,美国购买到了全世界劳动人民的生产成果,而其他国家手里多了大量美元。美国继续印钞,其他国家手里的美元很快就贬值了。

通过这种方式,美国成功实现了国内通货膨胀的乾坤大挪移,顺利收割了全球财富。

我们不妨来看一下:

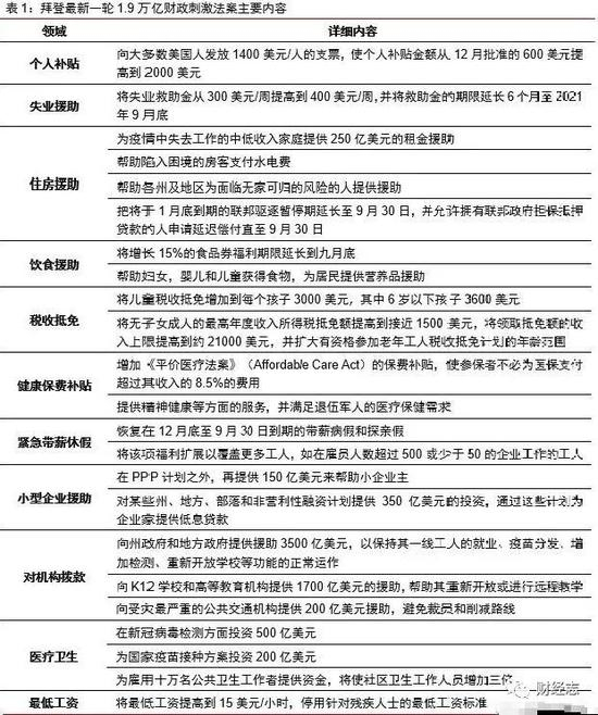
按照“美国营救计划”,这1.9万亿美元,约4000亿美元将用于抗击疫情,约1万亿美元将为美国家庭提供经济纾困,约4400亿美元为小企业、州和地方政府等提供援助。

看完之后,你会发现,这个方案最大的特点,就是到处撒钱。

这种连续大规模的经济刺激,真能力挽狂澜吗?又会对经济造成怎样的影响?

一旦进入日常消费品市场,那就是严重的通货膨胀;一旦进入资本市场,就会看到股市出现一轮牛市;一旦涌入楼市,楼价就会大幅走高。

但是泡沫,就一定会破!

为啥美国财长提名人耶伦说“现在利率处于历史低位的情况下,最明智的办法就是采取大行动”?

因为她知道,美股十年高位,只要刺激一停就可能空中坠落。

紧缩是马上就死,放水可以晚点死,说不定到时候还能顺手割一把韭菜,多拉点垫背的。所以,现在不断放出滔天大水,也不过就是把泡沫吹的再大点罢了,并不能挽救原有的泡沫。

短期内美元依然是世界贸易的主要货币,这样的事实不会改变。只要美国的经济、军力实力能得以维持,美元就能依旧坚挺。

甚至下一次危机到来之时,这批疫情期间放出去的美元还会收割一批小国家的实物财富。

拿津巴布韦来说。

21世纪初,津巴布韦遭遇恶性通货膨胀,2008年,津巴布韦发行了全球迄今为止面值最大的纸钞,一张钞票的面额高达100万亿元,但这100万亿,却连一块面包都无法买到。去菜市场买个菜都得带一车的货币。

美联储放水,华尔街在全球无压力轻松做老板,其他国家肯定不能坐等被收割,所以也会跟着放水,印钞、增发债券、降低利率……

所以,你会看到,疫情以来,大家都在放水,全球成了“一片汪洋”。

根据统计,如果按照名义价值计算:

从2020年3月份到现在,除中国之外的10个主要西方国家,印的钞票,抵得上2008年之前5000年文明史所有的印钞量。

9个月,抵过去5000年,你想想,这水得有多大!

全球大放水的结果显而易见——我们进入了一个万物暴涨的时代。

第一、就是大宗商品在涨。

原油在涨,经过2020年的跌穿地心,如今原油市场已经恢复正常,加上沙特限产,原油价格已经涨到了2020年3月份以来的最高点。玉米在涨,从1900元/吨,上涨到2600元/吨;铝从11000元/吨上涨到16000元/吨;铜从42000元/吨上涨到59000元/吨;最疯狂的是铁矿石,从500元/吨,上涨到1100元/吨……

第二、就是股市暴涨。

拜登上台后,市场预感到更大的经济刺激即将到来,标普指数再创新高,站上了3800点。

美国仍旧是世界头号霸主,其金融霸权控制着世界的方方面面,他的一举一动对世界金融、投资领域都影响深远。

还记得,去年年初的美股多轮熔断吗?

那时,市场仍一片慌乱!石油、股票、黄金轮流跌。但是,2020年3月23后,美股这半年以来的真实表现,却给出了清晰的答案:👇

去年,鲍威尔讲完话的当天,美股在2191点止跌见底,3月24、25、26三天,美股大举反弹,升幅高达20%,创了历史的纪录。 

随后反弹幅度高达54.58%,仅用了不到5个月的时间,纳斯达克指数,连创了34次历史新高。 

最后,结局就是美联储完胜!怎么赢的,就是狂印钞票。

自此,印证!万物暴涨时代,美股活脱脱地把丧事办成了喜事 

另外,2020年以来的A股不必多说,大家都在期待新一轮牛市的到来,公募基金认购火爆,发行规模创下3.16万亿元的新高。当然,没有变的是,这依旧是一种“结构性牛市”——一部分股票牛气冲天,大部分股票熊态毕显。

第三,就是楼市在涨。

在2020年二季度,北京豪宅成交量同比增加55.6%,上海同比增加63.5%,深圳同比增加83.8%,均创下2018年以来季度销量新高。

在深圳、上海、广州、杭州等城市房价早已悄然拉升,已经是一个不争的事实。

最近上海,甚至有学区房一月之间涨超20%。1月10日挂牌的梅园二街坊仅37.72平方米的1985年建“老破小”学区房,单价已经高达19.8万元/平方米,直逼汤臣一品。

总体来看,万物暴涨时代来临,领涨的一定是核心地段的学区房,属于刚需中的刚需。

危机,对于有钱人或者强国来说,是机;对穷人或者弱国来说,只有危。

按照市场经济的逻辑,只会穷者穷,富者愈富!

美国再次薅全世界羊毛,富人会变得更富,穷人会变得更穷。

据《中国家庭财富指数调研报告》显示:今年一季度,超过50%的金融资产或年收入5万及以下的家庭财富在减少。而19%的金融资产300万以上,或32.4%的年收入100万以上的家庭,财富反而在增加。

看吧,疫情过后,全民的报复性消费浪潮没有到来,但有钱人的消费,却在全面复苏。

尤其是有钱人的投资性消费,已经愈演愈烈。

除了豪宅,有钱人还在买豪车、买高端保险、买理财、买股票,他们的生活似乎并未受疫情太多影响,甚至越来越好。和豪宅售楼部一样,在奢侈品店,在豪车4S店,门口都排着长龙。

网友感叹:“疫情这点风险,无法撼动这群有钱人。”

这时候,全中国有钱人的统一动作就是:储备硬核资产!

除了“漂亮50”、京沪深等一线城市的学区房外,还包括优质的债权、房地产、收藏品、海外投资等各种大类资产。

比如:环京房产。

典型的就是环北京的一些小城市,距离北京两个小时的车程也敢蹭北京概念,那时候看上去楼盘很火,但实际上整个楼盘都是炒房客。

过去钱多、市场情绪疯狂的时候能涨,现在市场一冷跌的最惨的就是这些没价值的楼盘,很多环京概念房跌了30-40%。

比如:黄金和茅台(股票)。

黄金近似于人类自古以来体力劳动的结晶,是购买力平价的象征,全球黄金存量约7-10万亿美金(没考证具体数据),因而天生具有抵御通货膨胀的能力。

另外,对于中国而言,我们会进行适度规模的货币宽松进行风险对冲,事实上最先受益的就是茅台酒和茅台股票。

茅台,可以储值,可以抵债交易,本身具有价值,产量始终稳定,是个稀缺品(后面解释相对稀缺),价值密度较高,还有公安部门防伪打假,基本具备了货币的所有属性。

茅台由于产量极其稳定,不会大规模扩产,所以针对消费市场和腐败市场的无限需求(符合货币的稀缺属性,不讨论这个需求是否道德),茅台始终处于供不应求状态,价格不断攀升。

从1971年至今的近50年里,黄金价格上涨了将近36倍,年化涨幅达到了7.6%。

而茅台,从2001年8月27日上市算起,19年以来,股价已经上涨了191.14倍,年化涨幅达到了30.04%。茅台上周五的收盘市值为2.9万亿,比深圳GDP还高,成了“中国第三大城市”!

而这还不算茅台的分红。茅台自从上市以来,已经有19次分红,累计分红735亿元,分红年化收益率高达11.47%。

因此出现了一个等式:美国黄金=中国茅台

股神巴菲特曾经说过:通货膨胀是一种税,这种税比我们的立法者所制定的任何税种都更具毁灭性,并且任何人都逃不掉。

结尾语

资本主义是一个比烂的世界。

科技战、贸易战、军事博弈的中美,现在又要面临新的货币之战。

很明显,几十年中国人民的辛勤劳动,最多的时候攒了大概4万亿美元左右,现在这个数字是3.2万亿美元。

也就是说,中国人辛苦工作几十年存下的那点外汇储备,人家美国人半年就印出来了。

美国没有能力把自己搞好,但是他有能力把世界搞烂。

谁鹤立鸡群,谁经济发展好,谁投资回报率高,美国就用美元去收割谁,除非你比美国还烂!

所以,在未来的10年,加强内循环,已经是我们不可逃避的方向了。

什么是加强内循环,就是让更多人分享国家经济发展的红利,让更多人有消费能力,而不是少数人。如果再不加强内循环,在未来就是全国人民撅着屁股干活,给美国人创造财富,我们的外贸做的越好,美国越强大。

让底层人民富裕起来,进行财富的二次分配,让更多的中国人去分享中国制造的红利不香吗?凭什么白白送给你美国?

就凭这一点,必须为国家管理层点赞!