新浪财经 外汇

深度!美国金融机构这次会出现“雷曼”吗?历史对比研究

新浪财经

关注
外汇K线图

外汇K线图

  深度!美国金融机构这次会出现“雷曼”吗? ——历史对比研究

来源:传统借贷vs新型金融 

中泰银行·戴志锋 

前言:我们认为判断美国本轮是否会有大型金融机构陷入危机,对资本市场比较重要。回顾08年,雷曼倒闭导致美国股市新一轮下跌。如果本轮再次出现“雷曼”,现在只是下跌的中途;如果不出现,美国股市未来风险会小些。我们研究的判断:明显好于08年,很大概率不会出现“雷曼”。

投资要点

分析框架:四个维度判断美国的银行(商业银行和投资银行)目前的风险状况。1、资产风险的维度。分析美国的银行资产负债结构,尤其是有潜在风险的资产的状况,判断风险蔓延的情况。2、抵御风险能力的维度。银行经营的是高杠杆业务,风险的乘数效应需要靠银行的资本、拨备和盈利来抵御,我们分析了资本、拨备和盈利的状况、结构和持续性。3、流动性管理的维度。银行做的是“期限错配”的业务,危机爆发的起源一般是流动性风险,我们对美国银行业的流动性状况进行判断。4、业务的维度。从美国的银行目前的经营模式和监管环境判断,银行是否处于比较高的风险阶段。分析方法:与07-08年银行业做历史对比(次贷危机),判断目前的美国银行业处于什么状况。

从美国大型金融机构的资产结构变化看风险。相比07-08年,大型银行的风险偏好是在下降,各类银行的资产配置趋向均衡,房地产的关联度下降。1、行业的整体资产结构看,投资类占比上升,贷款占比下降,投资类占比则从08年14.7%的低位上升到2019年21.4%。2、投资类资产上升主要是MBS和国债的增持。国债占比总资产从08年0.42%的上升到6%,MBS从15.6%上升到22.8%。3、贷款结构看,一般工商业贷款增加,个人住房相关贷款下降,商业地产、信用卡、其他消费贷等贷款保持平稳。

美国大型金融机构可能的 “有毒资产”分析。1、市场担忧有两块风险:杠杆贷款及其资产证券化产品(CLO)和资本市场相关的金融产品。2、美国大型金融机构参与CLO程度明显低于08年。08年,次级抵押贷款证券规模大约8400亿;目前,杠杆贷款资产证券化产品(CLO)持有量大约是6000-8000亿。本轮,由于银行投资CLO增加资本消耗,投资金额不高,估计只占CLO的1/3,而且主要投资于AAA/AA级别。3、与利率、汇率、股票等相关衍生品敞口持续下降。8家系统性重要银行的衍生品敞口占比总资产不到1.7%;而07年占比4.23%,08年占比6.47%。

抵御风险能力分析:资本、拨备和盈利。1、相比07-08年,银行“资本”抵抗风险能力增强50%以上:核心一级资本充足率较2008年增幅30%,资本和风险资产的定义更严格,例如核心一级资本要求剔除了商誉,而商誉在07年占到美国的银行净资产的27%。2、相比07-08年,银行“拨备”抵抗风险能力提升40%-100%。当前拨备覆盖率水平在110%-150%;中小型银行提升最多,提升幅度100%;当前不良率已恢复至危机前的低位,不良率为0.91%。3、盈利能力的持续性好于08年。伴随监管放松和减税推动,18年盈利水平已经恢复至危机前水平,预计ROE未来会有回落,杜邦分析盈利提升不是源于杠杠,所以预计回落幅度会明显好于08年。

流动性管理能力:大幅度提高。1、负债端,稳定性较好的存款占比较危机前提升近16个百分点,美国银行业存款占比总负债高达88%。2、资产端,高质量流动性资产配比在增加。从危机时占比总资产6%的水平提升至20%。3、流动性指标方面,贷存比下降近15个百分点至72%,LCR指标在2016年即满足100%的要求。

美国大型金融机构业务模式:回归传统商业银行业务,系统稳健性提升。1、监管总体保持严厉。08年金融危机后,美国推出《多德-弗兰克法案》,全面加强金融监管,银行的监管成本上升,美国银行体系风险偏好整体下移。2、银行回归传统业务。银行传统信贷中介功能得到强化,市场最青睐的银行模式由全能型银行转向零售负债型商业银行。3、行业集中度提升,银行规模分布呈现二元化的格局。

结论:美国大型金融机构信用风险和流动性风险要明显小于08年,抵御风险能力分析同时大幅度增加,本轮出现“雷曼“是很小概率事件。

风险提示事件:疫情对实体经济影响超预期;复工进度低于预期。

一、美国大型金融机构的资产结构变化及风险资产状况:与08年危机时比较分析

1.资产端的整体结构:投资类资产占比提升 

行业整体趋势:投资类占比上升,贷款占比下降。资产端整体结构:危机后,受到个人按揭贷款规模的调整,行业贷款占比资产比例呈现先下行再稳步上行的趋势,同时证券投资类的资产占比在不断上升。贷款占比总资产比例从2007年60.7%下降到危机时56.9%,最低下降到53.4%,随后缓慢上升到2019年56.4%。而投资类占比则从08年14.7%的低位上升到2019年21.4%。

美国系统重要性金融机构:资产结构趋向均衡。从系统重要性金融机构的占比情况看,不同银行的资产结构调整情况不同。1、传统商业银行的贷款差异逐步缩小。富国银行由于危机前贷款就一直保持较高的占比情况,危机后收购美联银行,资产结构整体表现为贷款占比的缓慢下行和投资类资产占比的提升。而摩根大通危机后则是主动降低投资占比并缓慢提升贷款占比水平。2、投资银行转化来的银行贷款占比在缓慢提升,投资类占比趋于下降。以高盛集团和摩根斯坦利为例,其传统贷款的占比一直是缓慢上行的趋势,同时投资类资产占比在危机后处于明显下行。

2.银行的投资业务结构:以国债、MBS为主,企业债和权益类资产占比下降

从细分的债券投资结构看,推升美国银行业投资类资产上升的主要是危机后对于MBS和国债的增持。国债占比总资产从08年0.42%的低位上升到6%,MBS从15.6%的占比上升到22.8%。

传统四大商业银行的投资端:MBS和国债一直是投资重点、对于企业债和权益类资产的投资有明显减少。其中,美国银行和摩根大通投资端规模在2019年规模最大,均超过了7000亿美元。通过对其投资类资产结构进行拆分,可以发现:1、美国银行在08年危机发生时MBS的占比保持在较高水平,危机后MBS占比继续上升至2018年53%。同时国债在美国银行证券投资中也占据较高比例,稳定在15%左右的平均水平。危机后,美国银行对于企业债和企业贷款相关投资明显减少,占比从2007年15%下降至4%;对于权益类资产则保持在10%左右的水平。2、从摩根大通的债券投资结构看,MBS和国债在危机后和当前均占据了主要位置,合计占比总投资规模超过50%。从其他资产类别看,企业债和权益类资产在投资中占比有明显下行,从08年分别占比14.3%、16.5%下降至2019年2.6%、9.5%,同时州和市政债及外国政府债的占比有明显提升,2019年分别占比总投资5.4%和10%。对于ABS的投资占比也有上升,2019年占比达到5.2%。

资管业务为主的银行:投资端则呈现资产多元化、全球化的趋势,但MBS仍是投资主体,这类银行以道富集团和纽约梅陇银行为例。1、道富在07-08年投资端结构中占比较高的是ABS和MBS,且投资端89%以上资产评级在AA级及以上。CMO也是危机前道富集团投资端的重要组成部分,07-08年分别占比投资端资产比例为19%、16%。危机后,道富集团投资端资产结构呈现多元化的发展趋势,ABS、CMO、企业债和货币市场共同基金的占比在下降,MBS的占比在提升。外国债务的占比也提升至13%。2、纽约梅隆银行早期在投资端主要是MBS类资产,危机后一方面美国国债和机构债占比在提升,同时外国担保和超主权债权资产的占比提升,对于公司债、权益类资产和短期货币市场工具的投资占比是下降的。

投资银行转化而来的大型金融机构:企业债和衍生品投资比例有下降,国债和机构债券仍是投资主体,但权益类和衍生品的占比较同业偏高。这类银行包括摩根斯坦利和高盛集团。08年金融危机后,摩根斯坦利和高盛集团转为银行控股公司,从其投资端资产结构变化看:1、摩根斯坦利对MBS、企业债和衍生品的投资占比有减少、增加了国债和公司权益类资产的投资占比。2019年国债占比总投资资产从07年5%上升到41%、公司权益类资产占比从07年19%上升到31%,,MBS占比则从18%下降到不足2%,企业债占比从32%下降至6.4%。2、高盛集团2019年在投资端股权类资产占比也较高,占比总投资资产比例达到30%,同时公司债和资产净值基金的占比也高于同业,2019年达到17%、7%,衍生品占比则是达到11%。

3. 贷款结构分析:一般工商商业贷款增加

贷款的行业结构分析:工商业和个人贷款缓慢上升。贷款内部结构看,受益于居民和企业部门资产负债表的扩张,美国银行业对于一般商业工业贷款和个人贷款的投放占比趋于一个缓慢上升的趋势,对于房地产的贷款占比则是趋于下行。地产贷款占比从2007年60.5%的高位下降至2019年48%。

美国八家系统性重要金融机构贷款结构:一般工商业的企业信贷增加。1、危机后个人贷款在总贷款中的比例有所下降,工商企业(含商业地产)的贷款占比在缓慢提升。其中,花旗集团个人贷款占总贷款的比例下降最为明显,从2007年危机前最高75%的比例下行至2019年42%。2、一般工商业的企业信贷风险敞口在增加。对这些系统性重要金融机构的贷款结构进一步拆分可以发现,危机后个人贷款占比下降的主要原因是对个人住房相关贷款支持力度的下降,而其占比近乎全部被一般工商业企业贷款占据,商业地产、信用卡、其他消费贷等贷款的占比危机后一直保持在相对稳定的水平。考虑近年来美国非金融企业负债率在不断创下历史新高,美国银行业面临的信贷风险敞口在不断提升。

小结:相比07-08年,大型银行的风险偏好在下降,各类银行的资产配置趋向均衡,房地产的关联度下降。

二、美国大型金融机构可能的“有毒资产”分析

1.08年次级抵押贷款证券化与目前杠杆贷款资产证券化的比较

08年金融危机的产生不光有底层资产(次级按揭贷款)的问题,也有多重证券化产品创新的问题。1、次级贷款占比在危机前迅速升高,以其为底层资产的MBS占比也提升。根据InsideMortgage Finance数据,美国2006年新发放抵押贷款中,优级、次优、次级贷款的占比分别达到36%、25%、21%,次级贷款存量占比从2001年5.6%上升至2006年20%。根据UBS提供的数据,危机发生时美国住房抵押贷款市场规模约10万亿美元,MBS市场规模超6万亿美元,其中次级抵押贷款证券化市场占规模8400亿。2、同时,基于MBS的二次甚至N次资产证券化链条放大了金融风险的传染性。由于中间段级MBS信用评级相对较低(风险较高), 发行MBS的金融机构希望提高这些资产的收益, 于是以中间段级MBS为基础, 进行新的一轮证券化,创设了系列CDO、CDO平方、CDO立方等产品,放大了金融风险的传染性。而银行作为本轮环境的最终风险承担非,一方面自身持有的优先级产品面临损失,另一方面对冲基金用于申请贷款而作为抵押品的中间级和股权级MBS和CDO发生更大程度的缩水,造成银行的不良贷款比重上升。

近年来全球杠杆贷款市场发展迅猛,相关资产证券化产品也得到快速发展(CLO)。杠杆贷款是一种向高杠杆(非投资级)公司发放的高风险贷款,但其较高收益债有优先和担保两大缓冲垫。CLO是一种以杠杆贷款为底层资产的结构化融资工具,属于CDO的一种。低利率环境下,杠杆贷款市场发展迅猛,目前已取代高收益债券成为主要的投机级市场。根据英国央行最新金融稳定报告的估计,全球杠杆贷款存量已达到3.2万亿美元的历史最高水平,目前约占发达经济体对非金融企业信贷总额的11%。其中约四分之一杠杆贷款以CLO形式被持有的,全球CLO总量约为0.87万亿美元。全球性银行持有逾三分之一的未偿CLO,特别是美国和日本的银行。剩下的三分之二由非银机构持有,其中大头是保险公司和各类投资基金,它们通常持有风险较高的部分。而根据美联储最新的金融稳定报告,截止2018年底,美国杠杆贷款余额约为1.15万亿美元(约占GDP的5.5%),CLO持有量大约是6169亿美元(约占GDP的3%)。

2.本轮,大型金融机构持有CLO行为分析

本轮银行在杠杆贷款及相关CLO(贷款抵押债券)的风险敞口:相对可控。一是银行自身投资占比低、二是CLO和08年危机时以按揭贷款为底层资产的CDO风险本质存在不同。我们判断这部分对美国银行体系的影响风险可控。1、从银行自身报表看,银行对于杠杆贷款和CLO的投资比例少、等级优。银行投资非投资级别信贷会增加资本消耗,且受到《沃克尔法则》的限制,银行投资CLO和杠杆贷款的比例很小,即使有投资,也是投资于AAA/AA级别,这部分违约率极低(即使在08年金融危机的时候)。2、杠杆贷款的发放受到严监管,而美国的住房抵押市场不受监管。美国杠杆贷款市场受到OCC,美联储和FDIC的监管,向市场提供杠杆贷款信贷的银行必须遵守联邦杠杆贷款准则。该准则建议最高6.0倍的债务与EBITDA比率。超过该标准的贷款需要监管机构进行额外审查。3、CLO市场在范围和复杂度方面都不及次级贷款市场。杠杆贷款市场以衍生品而非证券本身为底层资产的合成证券化并不那么常见,且没有任何数量可观的“二次证券化”产品,例如危机前的“CDO平方”产品,它在2006年占美国抵押贷款证券化的10%左右。4、最悲观情境下CLO违约率也较同等级的公司债较低。即使在利空违约的情境下,如果杠杆贷款违约率显著上升,CLO也会得到较好的覆盖。

3.相关衍生品敞口的对比分析

与利率、汇率、股票等相关衍生品敞口:占比总资产较08年也是有明显下行。通过分析美国八家系统性重要银行场外衍生品敞口可以看出,其2019年占比总资产的比例是要显著低于2008年金融危机时期的比例的,主要是因为危机后的系列监管加大了对银行金融机构自有资本投资相关衍生品的限制,以降低金融传染和系统性风险。从2019年的情况看,8家系统性重要银行相关衍生品敞口占比总资产比例不到1.7%,其中花旗集团和高盛集团的占比相对偏高,为3%左右的占比;而07年占比4.23%,08年占比6.47%。

三、美国的大型金融机构抵御风险能力对比:大幅提升

1.相比07-08年,银行“资本”抵抗风险能力增强50%以上 

3.1.1资本结构的夯实:从数量到质量

金融危机爆发前,美国仍是基于巴塞尔协议Ⅰ对资本进行监管:2008年前后,银行资本监管制度正从巴塞尔协议Ⅰ向巴塞尔协议Ⅱ过渡,欧盟、日本、加拿大等已经开始实施协议Ⅱ,而美国由于国内金融监管当局、金融机构、政治集团等利益交织,直至2007年7月才同意接受巴塞尔协议Ⅱ,美国版本的巴Ⅱ规定银行可分类实施新协议,其中核心银行从2009年开始实施高级法。当前美国银行资本监管则是《多德-弗兰克法案》与巴塞尔协议Ⅲ的结合,较2008年有着量与质的提升,具体来看:

数量的升级:1、资本充足率要求提高,核心一级资本充足率由2%提高到4.5%,一级资本充足率由4%提高到6%;增设储备资本不低于风险资产的2.5%,由核心一级资本满足;提出0-2.5%的逆周期资本缓冲区间,由各国根据情况自行安排。新协议对核心一级资本充足率的要求从2%提升至7%,一级资本充足率由4%至8.5%,资本充足率由8%提升至10.5%。2、杠杆率方面,美国国内要求高于巴Ⅲ,美国是使用杠杆率监管指标较早、时间较久的国家之一,1933年,监管当局即对银行资本监管要求资本调整后风险资产不低于1/6;1981 年美联储和货币监理署制定了最低杠杆率标准:跨国银行的最低杠杆率逐家确定,地区性银行最低为5%,社区银行最低为6%,适用于国民银行、州会员银行和银行持股公司。

质量的提升:1、分子端的大幅夯实(资本),包括《多德-弗兰克法案》要求大型银行在五年内将信托优先债券从一级资本中逐步剔除,巴Ⅲ对资本金的定义更严格,剔除了商誉,债务工具、贷款和应收款、股票、自用资产和投资性资产的未实现损益,尤其是商誉的剔除,较大力度做实了核心一级资本,自上世纪70年代以来,美国银行业经历了多轮并购浪潮,并购过程中,资本市场的估值溢价转化为资产负债表左侧的商誉溢价,结果,美国银行业的无形资产平均占到总资产的2.52%(1997年-2010年均值),占到净资产的25.99%,大型银行占比更高。2、分母端考虑的风险更为全面(加权风险资产),相较巴Ⅰ,后续协议将风险由信用风险扩大到市场风险、操作风险以及利率风险。3、计量风险方法要求也有所提高,后续协议提出标准法与内部评级法,内评法又分为初级法和高级法,对于风险管理水平较低的银行,协议建议采用标准法计量风险,采用外部信评机构的评级结果来确定各项资产的信用风险;当银行内部风险管理系统和信息披露达到一定严格标准后,银行可采用内评法,内评法允许银行使用自己测算的风险要素计算法定资本要求,其中初级法仅允许银行测算与每个借款人相关的违约率,其他数值由监管部门提供,高级法则允许银行测算其他必须的数值,而美国核心银行于2009年开始实施高级法。

总体来看,美国虽然发挥自由裁量权,较国际协议降低其大型金融机构监管成本,但纵向来看,其资本的监管无论是数量还是质量,从2008年至今是在提升的。

3.1.2 资本抵抗风险能力增强

核心一级资本充足率较2008年增幅30%:随着美国经济复苏,美国银行通过扩大利润留存主动增加资本,行业核心一级资本充足程度渐趋夯实,核心一级资本充足率从2008年7.5%上升至2019年9.7%,总资本充足率从2008年12.8%提升至2019年14.6%。

2.不良情况和拨备情况的对比:抵抗风险能力提升40%-100%

由于信贷结构的调整,美国银行业自危机后降低了房地产信贷占比,增配受经济周期波动影响较小的个人信贷,行业整体抗风险能力有所提升:1、当前不良率已恢复至危机前的低位,截至2018年,不良率为0.91%,不足1个点。美国银行业经营状况受经济周期波动影响显著,不良的暴露处置也相对及时,不良率在一定程度上能够较为真实的反映行业的资产质量情况:经过2008年危机后,行业及时处置不良资产。2、信贷结构的调整提升行业抵御风险的能力,我们假设此次流动性危机扩散到信用危机,各行业有风险的信贷占比总贷款变动幅度与2008年变动幅度相当(有风险的信贷以逾期90天以上为主),基于当前的信贷结构,测算得有风险信贷占比将上升2.14个百分点,较2009年2.47%的升幅降低了0.33个百分点,行业对风险的抵抗能力有所提升。

行业拨备对有风险的信贷的覆盖也有较大幅的提高,同样反映行业安全边际的提升。行业整体提升幅度在40%-100%,当前覆盖率水平在110%-150%,其中资产规模在1亿-100亿的中小型银行提升最多,提升幅度100%。

3.美国银行业盈利能力的持续性好于08年

银行盈利能力的变化:伴随监管放松和减税推动,18年已经恢复至危机前水平。危机前银行业高收益原因一方面是高杠杆,另一方面也是金融机构的杠杆累积推动了金融市场的长期繁荣,进而推动商业银行与资本市场相关业务的快速发展,交易业务收入和手续费收入显著增加。危机后银行盈利能力有一定受损,但2016年以来美国经济呈现加快复苏态势,GDP增速超过潜在增长率,失业率降至危机以来最低水平。同时美联储开启加息和缩表进程,货币政策趋于正常化。货币环境的改善对于美国银行业净息差的提升产生较大影响。同时在监管放松和减税政策的推动下,银行盈利能力有了明显恢复,企业税率由原来的35%降至21%。2018年,美国银行体系有效税率平均降幅达12个百分点,在减税效应的带动下,ROA和ROE指标均已超过危机前水平。

盈利的可持续性分析:源于ROA,而不是杠杆。危机后ROE的稳定回升主要源自ROA的回升,在资本监管不断趋严的背景下,杠杆乘数维持在平稳的水平。对ROA进一步细拆:1、ROA的上行部分来自净利息收入的贡献,08年危机后美国经济呈现加快复苏态势,GDP增速超过潜在增长率,失业率降至危机以来最低水平。同时美联储开启加息和缩表进程,货币政策趋于正常化。货币环境的改善对于美国银行业净息差的提升产生较大影响。银行也通过调整其资产负债结构,维持其相对较高的净息差。2、经济好转伴随企业盈利修复,进一步推动银行的资产质量的修复,从而使拨备计提力度减弱,很大程度正向贡献ROA。3、此外,运营效率的提升带来营业支出的下降也是拉升ROA的重要缘由。4、净非息收入则在较严的监管下,维持相对平稳的状态。

后续ROE展望:预计ROE一定程度有回落,幅度或好于2008年。1、杠杆提升空间有限,在《多德-弗兰克法案》、巴塞尔协议Ⅲ、TLAC等多种监管要求下,预计行业表内的杠杆提升空间有限。2、净利息收入部分承压,此次美联储再度将基准利率目标区间下调至0-0.25%,与08年接近,预计银行净息差部分承压,但同时考虑到美国银行在08-15年的低利率环境下仍取得较高的息差,预计银行能够继续通过结构摆布缓解息差压力,截至19年信贷结构中,信用卡+其他个贷占比仅为17%,仍有提升空间。3、资产质量承压下,预计拨备计提力度有所加大,但正如下文分析,银行业整体抗风险能力有所提升,预计不良压力小于2008年时期。4、中收业务受经济周期影响相对较小,但也不可完全规避经济对其的冲击。

四、美国流动性管理能力与08年的对比:大幅度改善

流动性状况较2008年明显改善。危机教训和监管约束推动了商业银行转变融资模式,银行的资产负债结构有较大的调整。危机后,银行纷纷重组业务条线,严重依赖批发性同业负债(尤其是短期市场融资)的银行转向稳定性较强的存款负债方式,

负债方面,稳定性较好的存款占比较危机前提升近16个百分点。危机后美国银行更注重稳定性较强的存款负债的吸取,而其他负债,包括同业短期借款,占比显著下降,截至2019年,美国银行业存款占比总负债高达88%,较2008年72%大幅提升16个点。从美国四大行负债端的存款占比看,和资产端结构表现不同的,负债端结构均表现出存款占比的提升,危机后存款成为大型银行的重要负债来源。从存款细分结构看,非交易账户存款占比上升幅度更大。交易账户存款(Noninterest-bearing Deposit)占比提升9个百分点,上升至2019年占比19.1%;非交易账户存款占比提升11.9百分点至占比19.1%。

银行对于高质量流动性资产配比在增加。从危机时占比总资产6%的水平提升至2019年3月的20%。自2015年以来,监管机构要求某些银行持有最低水平的高质量流动资产(HQLA),以防止导致2007-08金融危机的严重流动性短缺。从细分结构看,15年之前以增加准备金和国债为主,15年后由于银行体系准备金余额的下降,系统性重要金融机构增加了国债,并且在较小程度上增加了由吉利美(GNMA)和两房(统称为GSE)发行的代理MBS以抵消其准备金持有量的下降。

流动性指标表现:1)贷存比下降近15个百分点至72%,随着存款占比上升,银行贷存比相应下降,资产负债期限错配程度明显缓解,有助于增强银行应对短期流动性冲击的能力,也可以降低金融体系内部相互关联性与风险传染性。2)其他流动性指标情况,LCR指标在2016年即满足100%的要求。流动性覆盖率LCR的组成:分子是高质量流动性资产(HQLA)存量价值,分母是未来30 天的净现金流出额。HQLA总额自2008年开始大幅增加,随后维持上升趋势,在2016年适用规则覆盖银行的LCR比值全部达到100%标准,此后HQLA占比总资产维持在相对稳定的高位水平。

五、美国金融机构的经营模式的变化

1.监管环境:危机后全面强化的金融监管和后危机时代的金融“去监管”

08年危机后美国推出《多德-弗兰克法案》,全面加强金融监管。08年金融危机前投行大规模地运用表外资产进行自营交易,直接导致其在金融危机中陷入财务困境,并对全球金融体系安全造成了严重威胁。危机宣告了独立投资银行时代的终结,贝尔斯登被摩根大通收购,美林并入美国银行,雷曼倒闭,高盛、摩根士丹利转为银行控股公司。危机后,加强政府对投资银行的监管成为共识。2010年7月,美国推出了《多德-弗兰克法案》,其要点包括扩大监管机构权力、设立新的消费者金融保护局和采纳“沃克尔法则”(Volker Rule)。“沃尔克法则”对商业银行从事自营交易进行了严格限制,规定商业银行从事私募股权基金和对冲基金的额度不得超过以一级资本净额的3%。根据美国达维律师事务所统计,截至2016年7月19日,《多德-弗兰克法案》要求的390条具体监管规则中,已有274条(占比70.3%)监管规则落地,36条(占比9.2%)监管规则已在草案修改阶段,法案整体已基本落地,重构了美国金融行业的生态环境。

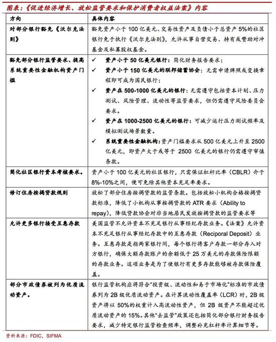
严格监管要求下,银行的监管成本上升。危机以来,美国金融监管改革的大多数政策都指向银行体系,包括有限混业、更高的资本和流动性监管要求、更频繁的现场合规检查、定期的压力测试等,使得银行业的监管成本显著上升,金融中介功能的正常发挥受到了限制,因此金融“去监管”呼声开始不绝于耳。2017年6月,众议院通过《金融选择法案》提出撤销《沃尔克法则》,废除系统重要性银行的“生前遗嘱”,取消华尔街从业人员奖金限额等政策。但由于《金融选择法案》过于激进,在参议院通过面临较大困难,至今仍未表决。2018年3月,众议院和参议院相继通过《促进经济增长、放松监管要求和保护消费者权益法案》(Economic Growth, Regulatory Relief, and ConsumerProtection Act)。2018年5月24日,特朗普正式签署该方案并使之成为法律。

18年《法案》签署,使得银行业监管呈现结构化放松。1、中小银行最为受益,其监管负担将不同程度降低。500亿-2500亿美元银行的监管负担将显著减轻。2、刺激按揭贷款增长,推升美国房市。危机以来,美国银行业压降了个人按揭贷款在资产结构中的比例,美国房地产市场整体低迷。《法案》放松了按揭贷款监管力度,有利于提升美国银行业按揭贷款占比,助推美国房市。3、一定程度上鼓励金融创新,银行收入来源更多元化。危机以来,美国银行业的非利息收入占比出现了明显下降。《法案》放松了部分银行“沃尔克法则”中对于自营交易的限制,银行自营部门的盈利能力将得到恢复,非利息收入占比将得到提升。

2.危机后美国银行业业务模式的变化:杠杆降低、回顾本源

危机后银行传统信贷中介功能得到强化。危机前,欧美大型银行业务模式逐步由“购买与持有”转向“发起与分销”模式,在资产负债表中体现为交易性资产和批发性负债占比上升,在利润表中体现为净利息收入占比下降,交易性收入占比上升。金融危机教训和监管改革促使商业银行重新定位经营战略,银行业的传统信贷中介功能得到强化。市场最青睐的银行模式由全能型银行转向零售负债型商业银行。

危机后银行面临更高的资本金要求和杠杆率要求,风险偏好整体下移。巴塞尔协议III对银行杠杆和流动性错配施加了更严格的限制,为达到巴塞尔Ⅲ规定的资本充足率和杠杆率监管要求,全球银行业通过发行资本工具、降低分红比例、处置不良资产、降低资产增速,甚至收缩资产等多种手段,提高资本充足率、降低杠杆水平。其中,美国主要通过扩大利润留存主动增加资本,同时资产端压缩高风险资产的规模,危机后美国经纪-交易商的杠杆率已经大幅下降。

3.行业格局:集中度上升、二元特征

危机后美国银行业集中度提升,银行占比GDP的比重进一步下降。银行业增加值占GDP比重由危机前(2000-2007年)平均3.16%降至危机后(2008-2018年)3.03%。在金融机构总体份额中,银行体系的资产占比小幅下降,由2008年的25.6%降至2017年的25.4%。从银行业内部结构看,危机以来,美国银行业并购重组大幅增加,行业结构持续集中优化。2007年,美国银行数量为7420家,2018年降至5406家,降幅为27.1%。2007年,美国前五大银行资产在总资产中的占比为36.5%,2018年攀升至43.0%。

美国银行业的二元化特征。1、联邦银行占比提升。美国银行根据牌照批复机构不同分联邦银行和州银行,两类银行面临的监管规则存在一定差异(美国联邦银行主要由货币监理署监管,其特许权价值主要包括跨州设立网点,以及对于州监管法律的优先赦免权等)。危机以来,美国州银行大量被联邦银行收购,同时,监管机构放松了对联邦银行跨州经营的监管要求,联邦银行资产占比由2007年68.0%升至2018年70%。2、规模分布呈现二元化。由于针对不同规模的银行采取了较为明显的差异化监管政策,美国银行体系围绕500亿美元形成明显的“门槛效应”:中小银行努力将规模压在500亿美元以下;大银行将规模扩大至1000亿美元甚至更高水平。3、外资银行占比下降。在美外资银行由于受到危机的冲击,欧洲大型银行普遍压缩了在美业务,外资银行在美资产占美国银行业总资产的比重由2007年23.1%降至2018年19.5%。

4.经营环境的改变:政府和企业部门杠杆率在持续攀升 

美国过去十年的经济增长来自于政府和企业部门杠杆的持续推动。08年危机后,居民部门的杠杆水平有一定下行,但政府和企业部门的杠杆率在持续攀升,美国政府部门杠杆率从08年66.3%上升至2018年98.3%,企业部门杠杆率从危机后10年最低66.1%上升至74.4%。同期发达经济体政府部门、企业部门杠杆率水平为72.9%、98.3%。美国与企业债务相关的金融脆弱性正在风险偏好上升的背景下不断积聚。在本轮扩张的大部分时间中,商业借贷的增长速度已超过了GDP增速,目前已接近其历史顶峰水平。

风险提示:疫情对实体经济影响超预期;复工进度低于预期。

加载中...