新浪财经 外汇

国家队陆续进场 数字货币新时代悄然开启

新浪财经

关注

来源:星球日报 

最近,有媒体消息称卢旺达中央银行正在研究如何提供官方数字货币,今年陆续有国家加入法定数字货币研发的队伍。目前看来,各国政府在对数字货币监管的同时,都已经开始关注区块链技术本身,而发行央行数字货币似乎成为了各国央行共同探索的方向。

就在本月初,中国人民银行支付结算司副司长穆长春演讲时表示,央行法定数字货币处于“赛马”阶段,并指出它将采用双层运营体系,引发了业内的广泛关注。彭博社还报道称“中国将成为全球首个推出央行数字货币的主要经济体”,也有观点认为这是中国主动应对Libra挑战的举动。

中国央行数字货币研发之路

其实,央行研究发行数字货币并非一时之举。根据公开资料显示,从2014年至今,央行在数字货币方面的研究已经经历了5年的历程。

2014年年初,在当时央行行长周小川的倡导下,央行成立了法定数字货币专门研究小组,来论证央行发行法定数字货币的可行性;

2016年1月,央行首次提出了对外公开发行数字货币的目标,表示要争取早日推出央行发行的数字货币;

2017年1月,央行数字货币研究所在深圳正式成立。截至2019年8月4日,该所已经申请了74项涉及数字货币技术的专利;

2018年3月,周小川透露央行正在研发的数字货币叫DCEP,DC即数字货币,EP指电子支付,正在和业界组织分布式研发; 

今年以来,央行相关发言人也多次在公开场合提及数字货币并表态。今年2月,央行副行长范一飞称要稳步推进央行数字货币研发,加强虚拟货币监测处置。 

今年7月,中国人民银行研究局局长王信公开表示,国务院已正式批准央行数字货币的研发。

今年8月10日,中国人民银行支付结算司副司长穆长春公布央行数字货币的最新进展,表示原型产品已经研制成功。

8月18日,中共中央、国务院发布关于支持深圳建设中国特色社会主义先行示范区的意见,提到“支持在深圳开展数字货币研究等创新应用”。(值得注意的是,央行数字货币研究所旗下唯一一家全资控股的区块链公司,就是坐标深圳的“深圳金融科技公司”,今年8月初该公司还挂出招聘区块链研发工程师和研究员的信息。)

很明显,今年央行加快了在数字货币研发方面的进程,尤其是下半年以来,频频发声谈数字货币。

或许是Facebook要推出加密数字货币Libra的消息,让我国央行有了紧迫感,加快了金融创新的脚步,同样,全球范围内的各个国家都有危机感,害怕被甩在金融变革的身后。

各国央行发力布局数字货币

当加密数字货币在全球范围内共识越来越强,也给传统货币体系带来了一定威胁。数字经济的变革创新迫在眉睫,布局央行数字货币成为了“国家队”的共同选择。

国际清算银行(BIS)在今年1月份发布了《谨慎行事——央行数字货币调查》报告,报告中参与调查的63家央行中有70%对发行数字货币(CBDC)表现出了较为浓厚的兴趣,且正在参与(或将要参与)发行CBDC的工作或研究中。

那么目前有哪些国家呢?

据不完全统计,到目前为止,全球已经有超过15个国家的央行已发行或正在考虑发行央行数字货币,包括中国、美国、印度、新加坡、加拿大、瑞典、巴哈马、委内瑞拉、乌拉圭和哈萨克斯坦等。

据公开资料查询,英格兰央行早在2016年发行了中心化数字货币RSCoin;委内瑞拉在2017年12月发行了石油币,旨在缓解委内瑞拉国内严重的通货膨胀问题和减少对美元的依赖。

2018年9月15日,泰国中央银行(BOT)也对外宣布了名为CTH的央行数字货币项目;此外,近年来一直致力于数字货币研究的老牌央行瑞典央行目前也正在考虑推出名为电子克朗(e-Krona)的央行数字货币......

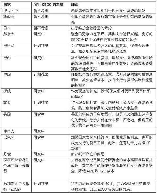
下图是借鉴清华大学金融科技研究院区块链研究中心所制的图表,他们收集的各国央行对发行数字货币的态度以及理由。

很多人可能会想,很多国家一方面对数字货币市场持有比较严厉的监管力度,另一方面却在大力研发央行数字货币,为什么呢?这只能说明加密数字货币这种去中心化的货币的出现虽然给传统金融体系带来了挑战,但区块链新技术的诞生也启发了各国对货币体系的创新,“国家队”代表们不想错过这个金融创新的机会。

那么,具体来说,央行数字货币成为发展主流是因为什么,或者说,各国央行为什么近几年来加快布局数字货币发展战略?

为什么央行数字货币成主流?

十年前,比特币的诞生,给我们带来了区块链技术。在比特币之后,衍生出了上千种以区块链为底层技术的数字货币,在传统货币之外形成了另一套流通体系。十年之后的今天,区块链技术已经迅速走进了大众视野,其价值已经被越来越多的人所肯定,包括各国政府和行业巨头机构。大家带着好奇又谨慎的态度开始学习如何看待数字货币以及区块链技术。

1.顺应技术变革

从货币属性看,以比特币为代表的虚拟数字货币是去中心化的,没有发行方,不受第三方监管,不需要依赖国家信用支撑,天生自带公平与自由的光环。但价格的巨大波动给市场带来了巨大的投机空间,不受监管约束而导致的一些乱象在一定程度上会冲击一个国家的正常金融秩序。

而区块链作为一种分布式账本技术,其最大的特点就是去中心化、可追溯、不可篡改、匿名性等。在货币流通方面确实存在巨大的便利性,能够提高业务效率,降低人为操作风险。近几年来已经在全球范围内广泛应用,也给我们带来了一场技术革命。

所以各国央行如果拥有一套架构在区块链技术之上且自己可以控制的法定数字货币体系,那就把握了技术发展的趋势,又顺应了金融科技时代的变革。

2.应对现实问题

各国央行推出法定数字货币,通常还是出于当代社会现存问题的考量。比如,委内瑞拉,我们都知道,去年国家已经陷入了严重的通货膨胀,原有的法定货币体系崩溃,所以发行了石油币。而据报道,瑞典计划推出电子数字货币的一个重要原因是国内现金使用率的暴跌,瑞典政府希望可以借此来捍卫央行控制货币发行、调节货币周转和调控经济的能力。

所以,除了比较特殊的问题,大部分国家央行的考虑大致可以总结归纳为几点:第一,降低纸币的流通和发行成本,提升政府对货币供给和流通的控制力;第二,解决支付效率问题,使交易速度更快、成本更低;第三,促进金融改革,减少腐败垄断等问题,打击洗钱、恐怖主义融资等金融犯罪,维护金融稳定。

除此之外,CBDC一旦成功推出,将会赋予加密资产除投资和投机之外的功能,拥有像法定货币那样履行价值尺度、流通工具以及储藏手段的职能,同时为降低实体经济成本与提高效率等多方面赋能。

3.Libra威胁

对各国央行来说,Facebook要发行的Libra就像一个隐性炸弹,随时威胁到国家传统货币体系的权威。

就像央行研究局局长王信所说,如果Libra成功地广泛应用于支付特别是跨境支付,能够像货币一样发挥作用,就会对货币政策、金融稳定和国际金融体系产生重大影响,进而冲击各国的法定货币并降低货币政策的有效性。

Libra出现后,各国的金融市场的改革也该有紧迫感。而中国作为一个主要经济体,尤其需要重视这个问题,所以支付领域的改革势必加快,才能对抗Libra的威胁,甚至与之竞争。

刚好因为支付宝和微信的的存在,大众对无现金支付已经非常熟悉,所以中国在推行数字货币和支付方面具备丰富的经验,也是天然的优势,这也加快了整个数字货币研发的工作和进程。

结语

讲到这里,猛然想起了之前在外交部举行的中外媒体吹风会上,中国人民银行副行长陈雨露表示“G20关注新技术在金融领域的应用,包括数字货币、加密资产等等。

想想近十年来,比特币也好,区块链技术也罢,都经历了从不被接受,到被接受,甚至推崇。在这期间,经过时间的洗礼和各国政府监管力量的介入,行业从最初的无序发展逐渐转为正向繁荣,数字货币和区块链的正向价值也开始被各国政府和众多巨头企业认知和重视。

伴随数字货币国家队的入场,以及主流机构的入局,数字货币的发展已悄然进入一个全新的时代。

加载中...