【外汇市场】跨境资本流动管理政策 国际经验梳理
新浪财经
外汇K线图
来源:鲁政委世界观
作者: 郭嘉沂 张梦
当前资本账户稳步开放背景下,我国坚持“宏观审慎+微观监管”的跨境资本管理框架。本文着重梳理跨境宏观审慎政策的国际经验。宏观审慎政策旨在逆周期市场化调节跨境资本流动和外汇市场顺周期波动。
IMF的CFM是施加在居民或非居民资本交易以及相关转让或付款上的限制措施,旨在缓解跨境资本流动“激增”对经济体的短期冲击,与我国跨境宏观审慎政策相近。
全球流动性以及风险偏好变化等外因会影响全球资本流向,最终不同新兴经济体汇率弹性等内生差异将决定资本流动失衡的“激增”程度。面对“激增”,IMF认为货币政策和财政政策仍是首选,只有当经济出现过热或衰退迹象时,或是货币、财政政策存在时滞的情况下才可实施CFM。
CFM措施包括价格类、数量类、限制类和信贷管理类等工具,未来我国可在价格类CFM工具(类托宾税)上进行更多探索。
资本流动管理(CFM)
稳步推进资本账户开放是当前我国外汇市场改革的重要组成部分,而资本账户开放可能带来跨境资本流动冲击,进而增加金融系统和实体经济的脆弱性。因而在资本开放过程中,建立完善跨境资本管理框架和工具尤为重要。
2018年央行和外管局多次强调遵循“宏观审慎+微观监管”的跨境资本管理框架。外管局局长潘功胜在《外汇管理改革发展的实践与思考——纪念外汇管理改革暨国家外汇管理局成立40周年》中明确,宏观审慎是 “从维护金融外汇形势稳定大局出发,逆周期市场化调节跨境资本流动和外汇市场顺周期波动,防止跨境资本流动冲击导致系统性金融风险”,政策工具包括风险准备金、类托宾税、全口径跨境融资宏观审慎参数等,以及银行外汇业务微观合规与宏观审慎评估框架(MC &MPA);微观监管则是指“坚持功能监管理念,依法依规维护外汇市场秩序,严厉打击跨境套利和违法违规行为,并保持监管政策和执行标准的跨周期稳定性、一致性和可预测性”。实践中宏观审慎和微观监管相互配合、互为补充。具体来说,宏观审慎政策随外汇市场预期变化而调整,对外汇市场羊群效应加以约束,在市场预期回归理性时调整至中性;而微观监管在不同经济环境下均需保持连贯的趋严态度。
本文重点关注宏观审慎政策的选择,我们将对IMF的相关研究和国际经验加以梳理。
一、CFM推出背景
在IMF体系里,MPM(宏观审慎措施)和CFM(资本流动管理措施)是不同概念,但二者存在交叉。
MPM是指“使用审慎工具抑制系统性风险”,主要作用于境内居民的借贷行为,无需区分信贷来源于境内或是境外,具体措施包括(IMF,2013b、2014、2017):(1)针对广义信用风险的工具(Broad-based Tools),例如逆周期资本缓冲(CCB)、杠杆比率(leverage ratios)、动态贷款损失准备(DPR);(2)家庭部门工具(Household Sector Tools),应对信用过度扩张所致家庭部门脆弱性增加,例如贷款价值比率(LTV)、偿债收入比率(DSTI)、调整部门资本要求(风险权重)等;(3)企业部门工具(Corporate Sector Tools),针对企业部门内部的系统性风险和外汇风险,例如限制企业部门信贷增长、管理商业房地产相关贷款价值比率(LTV)和偿债覆盖率(DSC),以及限制企业外汇信贷占信贷总额比重等;(4)流动性工具(Liquidity Tools),管理流动性风险,尤其是防范经济脆弱性导致银行筹资和再融资能力下降可能引发的系统性风险,此外,流动性工具也可起到辅助控制信贷增速的作用;核心工具包括流动性覆盖率(LCR)和净稳定资金比率(NSFR);(5)结构性工具(Structural Tools),防范整个系统内部门和机构之间系统性风险的传染和扩散;实践中采取具体措施并未达成共识,IMF的讨论中增加风险部门的资本要求(风险权重)、在证券借贷和衍生品市场上引入最低保证金要求以及流动性工具均可一定程度上奏效;这类工具的目标在于一方面增强“大不能倒”机构的抵御能力,另一方面阻止金融体系内风险超出控制,系统重要性金融机构被要求额外增加资本金即是有效的尝试之一。
CFM则是指“限制资本自由流动”的措施,具体来说是“对于居民或非居民进行的资本交易或者与资本交易相关的转让与付款的权利加以限制的措施”,主要作用于非居民参与的金融交易。比较来看,我国跨境资本宏观审慎管理同IMF体系下的MPM大相径庭,从概念上与CFM措施更为接近。
IMF始终未对资本账户可兑换做出强制要求。对于经常账户,IMF协定(Agreement of the IMF)明确规定“未经基金组织同意,各成员国不得对国际经常性交易的支付和资金转移实行限制”;而对于资本账户,IMF协定则表示“成员国可以采取必要的管制,以调节国际资本流动,但这种管制不能限制经常性交易的支付或者不适当地阻滞清偿债务的资金转移”(IMF,2016b)。
近些年来,IMF对资本流动管理的态度经历了一番变化。1990年代IMF一直鼓励资本自由流动,并在1997年世界银行和国际货币基金组织年会上提出“将资本账户自由化列入IMF协定”的修改设想;然而1997年亚洲金融危机资本账户开放的发展中经济体受到严重打击,使得这一提议破灭。随后2008年全球金融危机波及发达经济体,催发IMF就资本流动管理进再度思考,经过讨论和研究后,IMF于2012年11月发布《资本流动自由化与管理:机构观点》,确立了CFM体系管理思路和实施框架。
当面临资本流动“激增”(surge)时,新兴经济体有借助CFM管理跨境风险的动力。IMF(2012a)设定两种方法来定义跨境资本流动的“激增”。其一是“门槛法”,即当经济体资本净流动[1]占GDP比重(包括净流入、净流出两个方向)落在自身时间序列和全样本[2]截面序列的前30%时,可视作资本流动“激增”;其二是“聚类法”,即当经济体资本净流动规模超过长期净流动趋势项的一倍标准差范围,可视作资本流动“激增”。
我们用“聚类法”对1980年以来发达经济体、新兴经济体和中国非储备性金融账户就流入数据进行处理,计算方式如下:
-
取L=滚动5年净流入均值-滚动5年标准差;
-
取U=滚动5年净流入均值+滚动5年标准差;
-
以U为上限,L为下限,对样本数据进行标准化处理,方法是:
分位数=
;分位数>1代表资本流入“激增”,分位数<0代表资本流出“激增”。
结果发现(见图表 2),新兴经济体在2004到2005年、2007年发生资本流入“激增”,在2014和2015年发生资本流出“激增”;中国在1993到1995年、2001到2004年、2007年、2009到2010年发生资本流入“激增”,在1990年、1997到1998年、2008年、2012年、2014到2015年发生资本流出“激增”。
IMF(2011a;2011b)进一步研究发现,资本流动“激增”受到推动型因素(push factor)和拉动型因素(pull factor)的影响。其中推动型因素包括全球流动性、发达经济体货币政策倾向、全球风险偏好等,属于外生变量;而拉动型因素包括增长前景、宏观基本面、政策选择和制度有效性等内生变量。IMF发现,推动型因素往往影响资本流动流向以及整体的风险程度,拉动型因素则决定剧烈的跨境资本流动是否会形成“激增”以及“激增”发生的幅度。一般而言,外部脆弱性越大、汇率制度越僵化、经常账户逆差越严重、国际贸易和金融市场参与程度越高,跨境资本引发“激增”的可能性以及幅度越大。
总体来说,由外部政策环境变化所引起的新兴经济体资本流动失衡主要由外生变量决定,是不可逆转的,但及时正确的政策应对可以起到化解资本流动“激增”,避免更进一步恶化成危机的作用。CFM措施作为宏观政策的一部分,在此过程中起到重要作用。
二、资本流动“激增”时政策选择
如何管理资本流动“激增”,IMF(2012b、2013a、2015、2016a)的核心观点是,资本流动管理是“最后防线”而非“首要选择”。以资本大量流出为例,未出现经济衰退和资产价格萎靡、汇率并未低估时,IMF建议首先采取汇率贬值、调升利率等措施;倘若国内出现通缩迹象时,可利用公开市场操作等对外汇干预进行冲销;倘若外汇储备相较出于预防角度的充足水平相对充裕,也可通过抛售外储等方式干预市场。IMF认为只有特殊情况下才可采取CFM措施:一是当调整宏观政策的空间有限时,例如经济出现衰退、汇率大幅贬值蕴含风险,进一步抛售外储是不恰当且过于昂贵的情况;二是当宏观政策传导需要时间时,例如财政政策的实施和见效较慢,货币政策传导渠道薄弱或是通缩预期具有较强惯性的情况(见图表 3)。
在CFM实施的过程中,一方面要遵从透明性、有针对性和非歧视性原则,另一方面一旦资本流出压力减轻,需逐步减少和停止CFM政策,以避免市场信号的长期扭曲。
实际经济表现和政策应对中,资本流出激增的经济体往往面临负产出缺口,汇率相对高估或与基本面基本一致(见图表 4)。
货币并未低估且资产负债表外汇敞口不大的经济体,汇率贬值是最大的缓冲器;汇率低估的经济体本币进一步贬值的空间有限[3],往往配合外汇市场干预或是上调利率、扩张财政等措施应对资本外流(例如韩国、马来西亚)。
货币政策专注于调节“内需”,基本参照通胀率进行调整,较常与外汇周期相逆。而财政政策常常受到财政空间有限的约束,逆周期调控的作用可能难以发挥。资本外流和本币贬值将使得外债负担加重,对于商品出口国而言,大宗商品价格下跌也将恶化财政状况,使得部分经济体“被迫”紧缩财政政策。
此外,大部分经济体抛售外汇储备来干预外汇市场,这使得部分经济体外汇储备大量削减(马来西亚、土耳其);常规数量型干预占据主导,实施资本流动管理的经济体并不多。
三、CFM具体措施
各经济体在CFM工具箱方面进行了大量探索,总体来说可以分为四大类:价格类、数量类、限制类和信贷管理类(IMF,2012a、2016a、2018)。
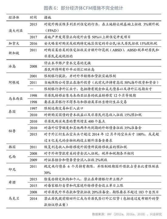
价格类工具主要是针对跨境资金流入/出、投资收益、外币计价资产/负债等征税(类托宾税),此外比较特殊的价格类工具是将本外币利差与国际收支相挂钩(金满涛,2018),从而调控居民与非居民借贷行为,但这会损害货币政策独立性;数量类工具以针对远掉期交易、外汇存贷款、非居民资产负债等征收准备金为主要形式;限制类工具内涵广泛,包括限制金融机构外汇敞口头寸、外汇衍生品头寸、外汇存贷比、短期外债比率等,以及限制居民或非居民持有金融资产或负债的期限等;从国际经验来看,信贷管理类工具包括限制外汇贷款的借款人资格,例如规定有外汇收入的主体才可举借外债,或是限定企业借入外汇贷款用途,以缓解外币错配的风险。此外,不仅新兴经济体实施资本流动管理措施,发达经济体亦会,但更多是针对非居民购买本地住宅等行为进行限制(见图表 5、图表 6)。
借鉴海外经验,其一,我国现有的资本管理措施主要集中在数量类工具(对远购征收准备金)、限制类工具(银行考核中限制货物贸易结汇与收汇比率等)和信贷管理类工具(限制房地产和城投企业举借外债),价格类工具主要体现在中间价逆周期因子和调节离岸人民币拆借利率上,未来在类托宾税等工具上可以进行更多探索。相比较其他工具,价格类工具市场化程度更高,相比较“一刀切”的限制类工具和数量类工具更加灵活。具体来说,对证券组合和债务资金流动征税、对居民与非居民之间金融交易取得的收益(包括衍生品交易)征税、对衍生品合约征税等;税率也可根据资产和负债期限、资金流动规模或是国际收支失衡的程度进行调整,实行渐进税制。
其二,相比较升值和资本流入,新兴经济体往往更“惧怕”贬值和资本流出,加之国际贸易摩擦和外部政治压力,使得流出方向CFM措施“严防死守”,流入方向则相对宽松。但其实全球经济危机时期发达经济体大放水所致新兴经济体资本流入“激增”和资产泡沫“幻象”,正是发达经济体紧缩周期新兴经济体资本外流超出承受范围的“祸根”,IMF(2016a)也将资本外流称作“资本流动逆转(capital flow reversals)”。此外,对于未实现自由浮动的经济体而言,汇率升贬方向弹性失衡会使得实际有效汇率倾向于高估,长期来看对经济造成负面影响。因此,对于大规模资本流入的监控和管理体系也应当受到新兴经济体的广泛重视。
其三,CFM起到阶段性“应急”之用,中长期来看,新兴经济体需要不断提高债券市场和多层次资本市场的发展,增加境内金融市场的深度和广度,方能增强对国际资本和短期限热钱的吸收能力,从根本上提高对资本流动的抵御力。