第2篇
国家发改委:政府投资项目要做碳排放与“双碳”目标影响分析、论证符合性!
原标题:国家发改委:政府投资项目要做碳排放与“双碳”目标影响分析、论证符合性!
来 源:易碳家
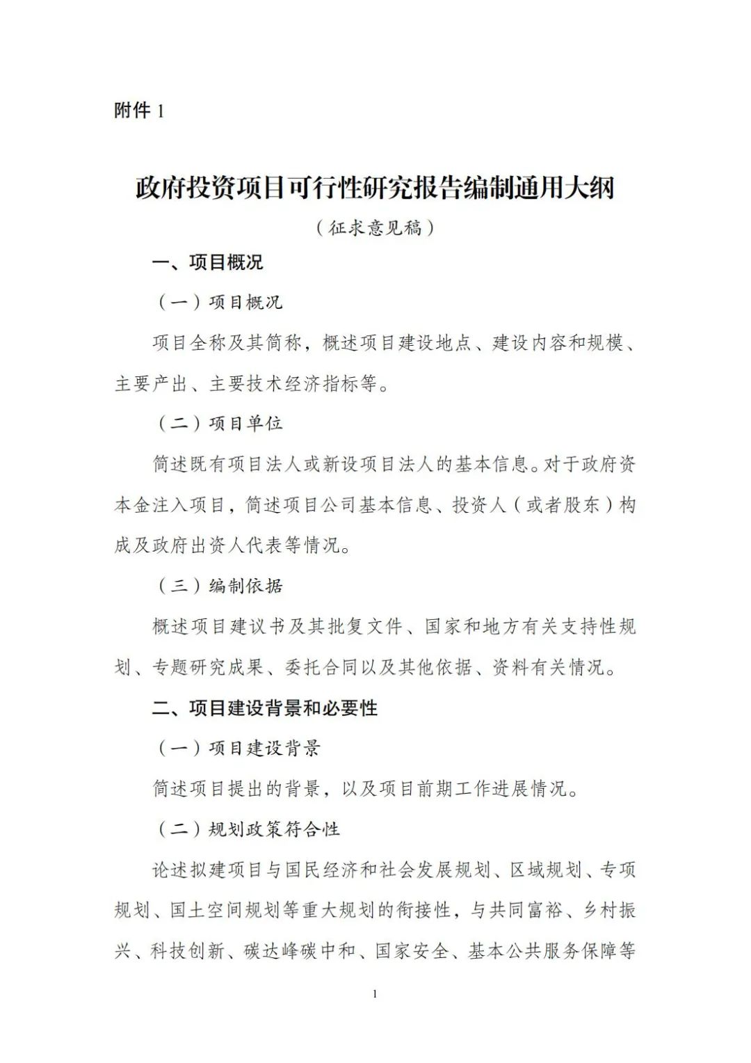
为加强对项目前期工作的指导和规范,进一步提高项目前期工作的水平,经深入调研和广泛征求意见,在2002年印发的《投资项目可行性研究指南(试用版)》基础上,国家发展改革委研究起草了《政府投资项目可行性研究报告编制通用大纲(征求意见稿)》,现向社会公开征求意见。征求意见指出:
在规划政策符合性部分要论述拟建项目与国民经济和社会发展规划、区域规划、专项 规划、国土空间规划等重大规划的衔接性,与共同富裕、乡村振 兴、科技创新、碳达峰碳中和、国家安全、基本公共服务保障等重大目标的符合性。
碳排放与“双碳”目标影响分析,要说明拟建项目碳排放量的核算依据,估算项目全生命周期碳排放总量和强度,提出项目降碳、碳捕集利用和封存及碳汇等措施,
全文如下:

为加强对项目前期工作的指导和规范,进一步提高项目前期工作的水平,经深入调研和广泛征求意见,在2002年印发的《投资项目可行性研究指南(试用版)》基础上,国家发展改革委研究起草了《政府投资项目可行性研究报告编制通用大纲(征求意见稿)》《企业投资项目可行性研究报告编制参考大纲(征求意见稿)》和《关于投资项目可行性研究报告编制大纲的说明》,现向社会公开征求意见。
请登录国家发展改革委门户网站(http://www.ndrc.gov.cn)首页“互动交流版块”,进入“意见征求”专栏,就《政府投资项目可行性研究报告编制通用大纲(征求意见稿)》《企业投资项目可行性研究报告编制参考大纲(征求意见稿)》和《关于投资项目可行性研究报告编制大纲的说明》,提出宝贵意见建议。
此次公开征求意见的截止时间为2022年12月9日。
2.企业投资项目可行性研究报告编制参考大纲
3.关于投资项目可行性研究报告编制大纲的说明
国家发展改革委
2022年11月29日










(易碳家)
