ESG观察|胖东来“爆改”永辉:全员涨薪,日均工作不超过8小时
近日,经胖东来19天“爆改”的永辉超市首店恢复营业。此次改造由著名商超胖东来主导,标志着永辉超市首次全面引入胖东来的运营模式和管理理念。调改给这家连续三年亏损的零售巨头带来了生机,永辉超市郑州信万广场店恢复营业当天,营业额达到188万元,同时股价也出现明显拉升,盘中一度涨超8%。
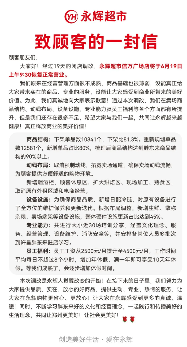
据永辉超市发布的《致顾客的一封信》,此次改造主要涉及商品结构、动线布局、设备设施、专业能力、员工福利,其中囊括的很多内容不仅是提升企业经济绩效的必经之路,也是ESG能力建设的重要一环。
永辉超市《致顾客的一封信》首先,从环境的角度来看,在此次改造中,胖东来对永辉超市的改造的原有设施进行了全方位的维修保养和更新迭代,可以降低能源消耗和碳排放,降低对资源的消耗和环境的负担。
于此同时,此次调改在社会责任的承担方面着墨颇多。改动的内容将消费者权益放在了第一位:在商品结构方面,调改后的永辉超市补充了商品功能,优选特色、质量可靠的商品进行保留或采购,同时对品质没有保障的商品进行了淘汰下架工作(下架商品约达70%)。在购物环境方面,永辉超市重新梳理了其卖场布局还取消了卖场的强制动线,商品陈列位置优化等改善顾客购物体验的措施也被纳入了此次调改行动当中。在消费者们最关心的价格方面,永辉超市也承诺将优化卖场商品的采购渠道,过滤商品价格,保证实实在在的商品定价以及合理的利润。
除了积极提升消费者满意度,胖东来还沿用自身经营亮点,对永辉超市的改造重点提升了员工福利,包括提高工资、缩短工作时间、强化人文关怀和增加休假等——实现“全员涨薪”,员工工资从2500元/月提升至4500元/月;工作时间平均每日不超过8个小时;增加年休假,满一年即可享受10天年休假。这不仅有助于提高员工的工作满意度和忠诚度,还能够促进企业的长期稳定发展。同时,更好的员工待遇也有助于提升顾客服务水平,增强消费者对永辉超市的忠诚度和好感度。
最后,从公司治理的角度来看,胖东来对永辉超市的改造还涉及到供应链管理的优化、质量控制的加强以及经营透明度的提升等方面。例如,如果门店表现不佳,将会主动关闭,并根据当前市场需求,针对门店店型进行调整升级。在推进主动闭店、有质量地开新店的同时,永辉超市会继续对库存管理、商品堆头、端架摆放、商品损耗以及补损流程等门店运营管理进行优化,以提升运营效率。
在新浪财经ESG评级中心可以查询到永辉超市的ESG评级。国际知名评级机构MSCI对于永辉超市的ESG表现仅打出了“CCC”的(落后)分数,其中社会总评仅为3.8分,治理总评仅为3.5分。在MSCI的ESG评级标准中,人力资本、产品责任以及利益相关者异议是影响社会总评得分的重要因素。
图源:新浪财经ESG评级免费查询平台国内ESG数据提供平台秩鼎也在今年四月对永辉超市的ESG表现做出评价,其社会总评仅获得47.03分,在同行业62家企业中仅排名第24,为环境、社会、治理三项分项评价中唯一的“B”类评级,也是其中的最低分。在社会责任的评判指标方面,秩鼎看重企业的人力资本与业务创新能力。
这些评级结果均表明,永辉超市在社会责任承担和公司治理方面的表现低于行业平均水平,此次调改正是对这两个方面进行了补足。
零售业本身属于人员流动性较大的行业,如何留住基层员工、保障员工权益是零售业企业必须要思考和解决的议题。员工薪酬被视为对员工努力和付出的直接回报,当员工认为自己的薪酬与其工作量和贡献相符时,他们才会更有动力去实现企业目标。因此普遍认为合理的薪酬水平有助于吸引和留住高素质、高技能的员工,降低员工流失率,提高企业的整体运营稳定性。永辉此次调改后市场的积极反应恰恰证明了积极承担社会责任、保证员工体面劳动的价值。
为及时准确地追踪企业ESG履行状况,评定ESG舆情的潜在影响,新浪财经ESG评级中心提出“ESG影响等级”,并制定规范的定性标准,对正面ESG舆情给出优秀、良好、中等、轻微四个等级,对负面ESG舆情给出恶劣、严重、中等、轻微四个等级。
文本编辑:潘乐轩 图片编辑:潘乐轩
选题来源:
【1】永辉超市官网:《致顾客的一封信》
【2】永辉超市官网:永辉调改启动会分享
(新浪财经)
