ESG因素在企业估值中应用的案例介绍和分析
受地缘政治和能源危机的双重影响,欧盟在多个产业领域的供应链企业ESG管理表现能为企业财务绩效与内在价值创造带来的正面影响日益突出。企业主动进行ESG管理一定程度上树立了良好的社会形象,帮助企业降低生产经营成本和投融资成本,打造同业竞争优势。当前全球ESG评价机构已超过600家。MSCI、标普、穆迪、惠誉等国际领先金融机构的ESG评价方法学影响力较大,推动全球ESG投融资规模不断增长。如何根据ESG因素调整企业估值也将是投资者未来关注的重点。本文基于当前国际协会、金融机构、评级机构、会计事务所的ESG因素在企业估值中应用的探索实践,总结分析各机构实践经验的特点,为我国金融机构进行相关探索提供参考。面临严峻挑战。为此,欧盟于近期频繁且密集的出台了一系列供应链ESG政策,旨在强化欧洲供应链韧性,解决其在新能源、原材料、电池和储能、半导体等战略领域对外国供应商的过度依赖。在本文中,我们将深入探讨这些政策的特点,并分享国际各界对其的不同看法。
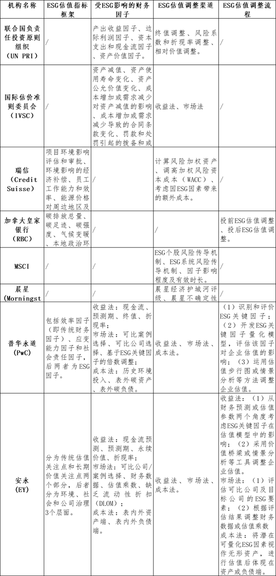
自2016年起,联合国负责任投资原则组织(UN PRI)就开始研究如何将ESG因素融入企业估值,鼓励更多的资产所有者和投资经理将ESG投资理念融入投资组合构建等活动中。2023年,UN PRI在《上市公司股权投资的ESG整合方法:技术指南》中详细介绍了在企业估值过程中4种受ESG影响较大的财务因子和3种企业估值调整机制。
受ESG影响较大的财务因子包括产出收益因子、边际利润因子、资本支出和现金流因子以及资产价值因子。从产出收益因子看,ESG风险和机遇通过影响企业销售额增长率从而影响企业生产经营收入和市场份额。从边际利润因子看,ESG风险越大,潜在的新增生产经营成本越高,边际生产经营利润降低的概率就越大。从资产支出和现金流因子看,企业面临的ESG风险越大,如果ESG风险变现,则企业在相应时间段内的资本支出会增加,而现金流会减少。从资产价值因子看,ESG因素一方面可以以环境管理资金投入、行政处罚等方式调整企业现金流,另一方面也可以通过树立企业社会责任形象而吸引负责任投资者投资来增加企业现金流,从而提高企业估值。
在ESG调整企业估值部分,UN PRI着重介绍了终值调整、风险系数和折现率调整以及相对价值调整3种方法。
表 1 UN PRI的ESG因素在企业估值中的应用方法

资料来源:UN PRI.ESG integration in listed equity: A technical guide. [EB/OL].(2023-04-18). https://www.unpri.org/listed-equity/esg-integration-in-listed-equity-a-technical-guide/11273.article.
2021年3月,国际估价准则委员会(IVSC)发布准则文件《前瞻性报告:ESG和商业估值》,详细介绍了在其ESG估值体系中7类受ESG因素影响的关键财务因子和采用的估值调整方法。
IVSC在ESG估值体系中重点分析了ESG因素对7类财务因子数值的影响,包括资产减值、资产使用寿命变化、资产公允价值变化、成本增加或需求减少对资产减值的影响、成本增加或需求减少导致的合同条款变化、罚款和处罚引起的拨备和或有负债的变化、贷款和其他金融资产的预期信用损失的变化。
IVSC在该准则文件中明确了其推荐金融机构和实体企业应用的两种ESG估值调整方法,即市场法和收益法。市场法更适用于信息披露透明度低或信息披露不规范的公司。企业和金融机构在应用市场法进行ESG估值调整时,首先应识别企业ESG关键议题,构建符合企业行业特性和规模特性的ESG指标框架;接着评估企业各ESG议题的具体表现;然后选择信息披露透明的同业企业(尽可能选择规模相近的上市企业);最后根据同业企业财务绩效和ESG绩效,调整企业估值。
此外,IVSC建议企业或金融机构在应用收益法进行ESG估值调整时,重点关注企业的阿尔法(Alpha)、贝塔(Beta)和永续增长率。阿尔法(Alpha)指调整市场波动和随机波动后投资(或整个投资组合)的超额回报。受ESG因素影响,企业的现金流预期会增加或减少,现金流预测的不确定性会增加,从而影响将企业作为投资标的的投资组合的阿尔法值。贝塔(Beta)为系统性风险,指证券或投资组合相对总体市场的收益率波动性。当气候变暖加速、当地污染加重、恐怖袭击等非企业本身可以控制的ESG事件发生,且企业生产经营活动或投融资活动较其他企业更容易受到影响或被影响程度更大,贝塔值将相应变大。同时,企业ESG治理水平直接关系到企业未来的可持续发展状况,从而影响企业规模和盈利的增长情况,即会对企业永续增长率产生影响。
瑞信(Credit Suisse,现已并入瑞银集团(UBS))是最早开始研究和应用ESG估值方法的国际投资银行之一。2012年,瑞信亚太区行业研究部发布《澳大利亚ESG/SRI:澳大利亚价值214亿美元的ESG相关股票》,着重介绍了其估值体系中的ESG关键因子对企业财务的影响和ESG估值调整方法。
瑞信ESG估值体系重点考虑了环境对企业生产经营活动的影响,如自然资源勘探和采掘企业的财务会受到项目环境影响评估和审批、环境影响的经济补偿等的影响。瑞信关注的社会因子主要包括员工工作能力和效率以及能源价格对周边地区及居民的影响。治理因子则主要指国家风险和居民集中度导致的企业治理困难等。
在进行ESG估值调整时,瑞信的行研分析师应用计算风险加权资产、调高加权风险资本成本(WACC)和考虑因ESG因素带来的额外成本3种方法评估企业ESG表现对企业股票价格(12个月的远期价格)的影响,并以占股票价格百分比的形式显示负面ESG因素带来的股价下行风险。
一直以来,加拿大皇家银行(RBC)都非常重视将ESG因素融入投资标的估值管理过程。2022年8月,加拿大皇家银行发布2022年度公开投资报告,其中就如何在贷前贷后将ESG因素融入投资标的估值过程进行阐述,主要包括加拿大皇家银行在估值过程中重点考虑的ESG因子、ESG估值应用场景等。
在调整股票和固收组合估值的过程中,加拿大皇家银行遵循PRI准则,着重关注包括碳排放总量、碳足迹、碳强度、气候变暖等环境因子,其重点关注的社会和治理因素包括本地政治环境和劳工雇佣实践2个ESG因子。
表 2 加拿大皇家银行ESG因素在企业估值中应用的相关环境因子

资料来源:RBCGAM.PUBLIC RI REPORT [EB/OL].(2022-08-18). https://www.rbcgam.com/documents/en/other/pri-transparency-report.pdf.
与其他金融机构不同,加拿大皇家银行就投前ESG估值方法应用和投后ESG估值方法应用进行了区分,且在投前分析过程中ESG估值调整的方法更为细化,场景更为多元化。而投后管理过程中ESG估值调整方法的应用则根据其应用场景有所简单区分。
表 3 加拿大皇家银行ESG因素在企业估值中的投前应用

资料来源:RBCGAM.PUBLIC RI REPORT [EB/OL].(2022-08-18). https://www.rbcgam.com/documents/en/other/pri-transparency-report.pdf.
表 4 加拿大皇家银行的ESG因素在企业估值中的投后应用
https://n.sinaimg.cn/spider20230707/246/w879h167/20230707/6d14-6b8dcf6dfd1da8fe24b30802f13d6b37.png

资料来源:RBCGAM.PUBLIC RI REPORT [EB/OL].(2022-08-18). https://www.rbcgam.com/documents/en/other/pri-transparency-report.pdf.
2019年7月,MSCI发布研究报告《ESG投资基础:ESG如何影响股票估值、风险和价格》。在这篇报告中,尽管MSCI并未披露其ESG估值体系的具体指标,但就其ESG个股风险传导机制、ESG系统风险传导机制和因子影响程度及有效时长3个ESG估值调整途径进行了重点介绍。
ESG个股风险传导机制可细化为现金流渠道和个股风险渠道。从现金流渠道看,如果企业ESG表现较好,其在关注ESG表现的投资市场上会更有竞争力,从而获得更多投资和生产经营盈利。从个股风险渠道看,如果企业ESG表现较好,其ESG管理能力往往与同业企业相比更强,发生严重事故或违反违规事件的概率更低,从而其估值的尾部风险更低。
ESG系统风险传导机制则主要体现为资本成本渠道。如果企业ESG表现较好,其ESG管理能力往往与同业企业相比更强,通常情况下企业对系统性风险的抵御能力也较强,其融资成本更低且更容易扩大其投资者群体,从而提高企业估值。
因子影响程度及有效时长方面可进一步细化为因子影响程度和影响有效时长两个渠道。因子影响程度可通过ESG个股风险传导机制和ESG系统风险传导机制体现出来,而因子影响有效时长则可以表现为ESG因子包含的风险和机遇的持续时间。比如,当企业ESG评级上升,在未来三年内,该企业都有可能因为ESG评级提升而获得更多可持续发展的融资机会。
2020年12月,晨星发布研究报告《晨星股票研究方法论》。与MSCI类似,尽管晨星没有披露其ESG估值的具体指标框架和方法学,但通过晨星经济护城河评级和不确定性评级两个渠道捕捉企业的ESG机遇和风险,为晨星评估企业内在价值和安全边际提供相关信息。
晨星经济护城河评级是晨星衡量企业可持续发展竞争优势的主要衡量标准之一。晨星经济护城河评级包括企业有效规模、产品转换成本、成本优势、无形资产和市场品牌5个因素,其中ESG因素主要对企业有效规模、成本优势、无形资产3个因素产生较大影响。晨星通过确定企业的经济护城河评级,可进一步捕捉ESG风险对企业长期价值造成的威胁,从而认定企业是否为“经济护城河企业”(即可持续发展企业)。
晨星不确定性评级是专门用于评估企业未来现金流的相对可预测性的评级框架。如果企业长期ESG风险越高,则公司对整体经济的风险抵御能力越强,其生产经营活动和投融资活动越不容易被外部风险事件影响,从而提高了企业的产品服务的定价优势和潜在利润空间。
2021年4月,普华永道发布《ESG估值:将赋能全面绿色转型,推动可持续发展战略实施》,阐述了ESG估值的背景和必要性,并提出其自主研发的ESG估值方法。
普华永道将影响企业估值的因子分为三类,分别为效率因子(即传统财务因子)、应变能力因子和社会责任因子,应变能力因子和社会责任因子均为ESG因子。应变能力因子包括客户满意度、供应链、运营能力、财务管控和公司治理5个指标。社会责任因子包括环境与气候变化、社会影响、负责任投资、声誉、合规纳税和监管6个指标。
表 5 普华永道ESG因素在企业估值中应用的指标框架

资料来源:普华永道.ESG估值:将赋能全面绿色转型,推动可持续发展战略实施. [EB/OL].(2021-04-27). https://www.pwccn.com/zh/sustainability-and-climate-change/enabling-comprehensive-green-transformation-apr2021.pdf.
普华永道基于ESG关键因子就收益法、市场法和成本法三种传统估值方法进行修正。其中,收益法通过调整现金流、预测期、终值、折现率4个因素修正资产价格。市场法对标同类资产的当前价格,主要考虑因素包括可比案例选择、可比公司选择和基于ESG关键因子的倍数调整。成本法则从企业的历史投资成本角度考量企业估值,调整因素包括历史环境投入、表外碳资产和表外碳负债等。
基于上述估值因子和估值方法,普华永道将ESG估值过程分为3步:(1)从商业模式、业务特点开展ESG尽职调查,识别和评价ESG关键因子;(2)针对某ESG关键因子开发科学合理的量化模型评估该因子对企业估值的影响;(3)运用估值步行图或情景分析等方法得出调整后的企业估值。在采用估值步行图或情景分析方法时,需注意各ESG关键因子之间是否存在互相影响或重复计算。如果各因子存在互相影响,则需要将互相影响的ESG关键因子同时合并考虑。如果存在影响重复计算的情况,则需要确定各ESG关键因子的定义和边界条件,避免扭曲企业估值。
安永结合国际可持续准则理事会(International Sustainability Standards Board,ISSB)发布的《国际财务报告可持续披露准则第1号可持续相关财务信息披露一般要求(征求意见稿)》9和《国际财务报告可持续披露准则第2号气候相关披露(征求意见稿)》10,以及国际评估准则理事会(International Valuation Standards Council,IVSC)发布的ESG估值指引文件11,探索如何在估值分析中考虑ESG因素。
安永ESG企业估值体系分为传统估值关注点和长期价值关注点(即ESG因子)两个部分。其中长期价值关注点分为环境(E)、社会(S)和公司治理(G)3个层面。其中,环境层面包括温室气体排放物、资源使用和事件管理3种因子,社会层面包括产品质量、顾客关系和员工关系3种因子,公司治理层面包括董事会结构、信息透明度和反贪污3种因子。
表 6 安永ESG因素在企业估值中应用的指标框架

资料来源:安永.ESG:企业估值中的长期价值要素. [EB/OL].(2022-10-27). https://www.yicai.com/news/101575155.html.
与普华永道类似,安永主要通过将ESG关键因子融入收益法、市场法和成本法3种传统估值方法进行ESG企业估值。纳入ESG考量的收益法的ESG调整因素包括现金流预测、预测期、永续价值和折现率4项;调整后的市场法的ESG考量因素包括可比公司/案例选择、财务数据、估值乘数、缺乏流动性折扣(DLOM)4项;调整后的成本法的ESG考量因素则分为表内外资产端和表内外负债端两个方面。
安永就3种调整后的估值方法均进一步区分了其估值流程。安永的ESG收益法估值流程可分为两个阶段:首先,从财务预测或估值参数两个角度考虑ESG关键因子在估值模型中的影响;其次,采用价值桥梁或情景分析等工具将ESG因素纳入企业价值评估。在选择市场法进行估值时,安永建议参照可持续性会计准则委员会(SASB)实质性问题路线图,评估可比公司及目标公司的ESG要素,从而调整财务数据或估值乘数,其中非上市企业可根据ESG表现对缺乏流动性折扣(DLOM)进一步调整。在采用成本法时,安永将潜在可量化ESG因素视作无形资产,并采用适当的评估方法确认其价值后在资产或负债端中予以体现。
表 7 部分ESG因素在企业估值中应用的国际实践

资料来源:各企业和机构的公开资料。
通过对国际协会、金融机构、评级机构和会计事务所ESG因素在企业估值的应用的介绍和分析,本文发现各国际领先机构对ESG因素在企业估值的应用的探索仍处于初期阶段,尚未形成系统的ESG估值调整机制和流程,大多数机构也没有构建完整的ESG估值指标框架。我国金融机构可以在参考国际经验的基础上,结合相关企业信息披露制度、企业财务制度和企业信息数据库,探索ESG因素在企业估值中的应用实践,为构建ESG资产定价方法学贡献力量。
1. UN PRI.ESG integration in listed equity: A technical guide. [EB/OL].(2023-04-18). https://www.unpri.org/listed-equity/esg-integration-in-listed-equity-a-technical-guide/11273.article.
2.IVSC.IVSC Perspectives Paper: ESG and Business Valuation. [EB/OL].(2021-03). https://www.ivsc.org/wp-content/uploads/2021/09/Perspectivespaper-ESGinBusinessValuation.pdf.
3.Credit Suisse.Australian ESG/SRI:$21.4bn in ESG concerns on Australian stocks. [EB/OL].(2012-07-12). https://research-doc.credit-suisse.com/docView?language=ENG&source=emfromsendlink&format=PDF&document_id=982867251&extdocid=982867251_1_eng_pdf&serialid=SjUlWHtmW9CiYO3CX5X0UfQVslj5Nb9rRFhSpPPucTo%3d.
4. RBCGAM.PUBLIC RI REPORT [EB/OL].(2022-08-18). https://www.rbcgam.com/documents/en/other/pri-transparency-report.pdf.
5.MSCI.Foundations of ESG Investing: How ESG Affects Equity Valuation, Risk, and Performance. [EB/OL].(2019-07). https://www.msci.com/documents/10199/03d6faef-2394-44e9-a119-4ca130909226.
6.Morningstar.Morningstar Equity Research Methodology. [EB/OL].(2020-12-09). https://s21.q4cdn.com/198919461/files/doc_downloads/governance_documents/2020/12/MasterEquityResearchMethodology_Dec2020.pdf.
7.普华永道.ESG估值:将赋能全面绿色转型,推动可持续发展战略实施. [EB/OL].(2021-04-27). https://www.pwccn.com/zh/sustainability-and-climate-change/enabling-comprehensive-green-transformation-apr2021.pdf.
8.安永.ESG:企业估值中的长期价值要素. [EB/OL].(2022-10-27). https://www.yicai.com/news/101575155.html.
9.IFRS.General Sustainability-related Disclosures. [EB/OL].https://www.ifrs.org/projects/work-plan/general-sustainability-related-disclosures/.
10.IFRS.Climate-related Disclosures.[EB/OL].https://www.ifrs.org/projects/work-plan/climate-related-disclosures/.
11.IVSC.Perspectives Paper: ESG and Business Valuation. [EB/OL].(2021-03). https://www.ivsc.org/wp-content/uploads/2021/09/Perspectivespaper-ESGinBusinessValuation.pdf.
(绿色金融与ESG国际研究)
