长安多款车型质量问题频发 ESG绩效亟待提升
2022年3月,长安汽车集团公布的2022年前两个月长安福特产销情况显示,2月份长安福特销量超11万台,较去年同比增长9.17%,但本年累计较去年同期累计下滑10.38%。旗下福克斯、福睿斯、蒙迪欧等知名车系均有不同方面的产品质量问题,侵害消费者权益。
据车主投诉,福克斯的问题主要集中在变速器上,从2018款到2021款,均存在变速器顿挫、异响、抖动和无法换挡的问题。一位2021款两厢EcoBoost180自动ST Line版车主在去年11月19日投诉称,自己换了传感器之后仍然存在变速故障,升级了变速箱程序还是挂挡有冲击、异响、仪表盘出现故障提示,“一个月跑了10次4S店检查,结果什么问题也查不出来。”
近几年,长安多款车型接连被车主投诉产品质量问题,车窗升降故障,车身漏水生锈,机油渗漏等一系列负面报道也影响了这家车企的销量。
长安福特的销量在2016年以破95万的成绩达到顶峰,随后开始销量下滑。从目前的投诉案例来看,长安汽车主要涉及到了ESG中社会指标所属的产品质量问题、消费者关系问题等,集团对于长期ESG关键议题并没有及时处理,也反映出长安汽车的ESG管理能力欠缺。
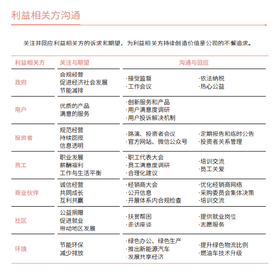
通常来说,一家企业的优秀的ESG管理始于利益相关方参与,并对实质性议题分析,确定定性及定量指标,以及对ESG目标的设定和管理。很显然,产品质量投诉和消费者关系已经成为影响长安汽车业绩的ESG实质性议题。
丰田中国实质性议题分析
上汽集团利益相关方沟通但对长安汽车2020年社会责任报告分析后,可以很明显地发现,长安并没有设立利益相关方沟通机制和渠道,也没有对影响公司的ESG实质性议题的重要程度进行分析,这也是这类问题持续不断发生的根本原因。
长安汽车2020社会责任报告与同业相比存在一定差距缺乏ESG的基本认知让长安汽车在国际主流ESG评级中都远落后于同业水平。新浪财经ESG评级中心可查询到长安汽车在路孚特的评级为30.1(满分100)、富时罗素的评级为1.3(满分5),ESG表现并不理想。
长安汽车在新浪财经ESG评级中心的评级查询结果在富时罗素的ESG评级标准中,长安汽车在供应链的环境和社会表现、劳工标准、企业风险管理等ESG指标仅得0分或1分,这样的成绩不仅影响自身的经营业绩,也很难让越来越庞大的ESG投资者群体买单。企业的未来可持续发展竞争力在ESG评级中得到了充分的体现。
长安汽车在FTSE ESG细项评级结果并不理想长安汽车对于非财务绩效的披露目前还停留在以定性描述为主的企业社会责任(CSR)阶段,这样的认知让其2020年社会责任报告缺乏可比性和一致性。
根据秩鼎公司最新的研究报告显示,截至2021年9月30日,国内ESG主题公募基金总规模达到了2,992.81亿元,ESG主题银行理财产品总规模也达到了471.93亿元。如果将视角扩大到全球,那么中国市场所吸引的ESG资金量更大。这些资金在选择投资对象时,都会基于一套ESG评价框架,考量企业的ESG表现。
很明显,长安汽车还不足以出现在ESG资金考量的名单中。
