新浪财经

如何提升团队效能?规避三大误区,采取四大行动

市场资讯 2025.06.06 15:37

全文阅读时间约为17分钟。

今时今日,能否破解团队效能密码,愈发成为关乎组织成败的关键。对多数企业而言,团队是价值创造的核心单元。现代团队往往更具自主性与能动性,并融入充满活力的跨团队协作生态系统中。然而,现实中许多团队协同乏力,甚至陷入低效泥潭:研究显示,四分之三的跨职能团队在关键绩效指标上表现欠佳。

人们往往将团队成败简单归因于个体因素,尤其是领导者的能力,或归因于说不清道不明的“化学反应”。但寄托于希望绝非良策。提升团队领导力固然重要,也远远不够。我们必须警惕两大误区:一是对“默契至上”的迷思(要么一拍即合,要么一盘散沙);二是对“英雄队长”的迷信(只要领军者足够优秀,团队便可无往不利)。这些误区掩盖了真正影响团队表现和组织成效的深层结构与情境因素。

即便组织开始关注团队效能,往往也将重点局限于高层领导团队。这并非毫无道理:数据显示,当最高管理团队构建出真正意义上的共同愿景,公司财务表现超越行业中位数水平的概率会提升近一倍。

高层团队理应受到重视,但不应止步于此。组织中那些承担关键跨职能任务的团队,也亟需更多支持。如今,企业愈加依赖敏捷团队、项目团队和团队网络等形式来创造价值。而最贴近客户的一线团队,更是企业洞察行业趋势、把握市场脉搏的重要窗口。

领导者必须深思:如何支持各层级团队,助力价值创造?首先要认识到:打造高效团队,既需要领导者的经验与直觉,也必须警惕直觉带来的偏差。本文基于最新研究数据,系统拆解团队管理中的常见误区,挖掘真正影响效能的关键因素,并深入探讨不同团队原型,以及不同情境如何决定某些行为的重要性。

团队效能是科学而非玄学

在企业管理领域,关于团队成功与失败的原因,充斥着大量经验之谈与直觉判断。但麦肯锡研究发现,许多广为流传的观念,其实经不起推敲。

误区:构建高效团队,最好为每个岗位配备最顶尖的人才。

现实:高效团队关注的是个体与集体所需的核心技能与行为,关键在于人岗匹配,而非个个顶尖。

全员“明星”未必能铸就卓越团队,甚至可能适得其反。个体能力固然重要,但远非全部。关键在于:个体之间能否建立起高质量的互动机制,这决定了团队究竟是一个有机整体,还是徒有团队之名的个体集合。

美国男子奥运4x100米接力队便是一个鲜明案例。尽管阵中不乏全球顶尖短跑选手,但自2008年以来,他们却屡因交接棒失误而痛失好局,甚至在2024年奥运会上被直接取消比赛资格。

其他国家往往在奥运前早早敲定阵容、反复磨合默契,美国队则常常临阵排兵,将状态最佳选手安排至关键棒次,导致团队缺乏系统磨合。这一教训正说明:个体再强,也无法替代协作默契与系统性准备。

越来越多的研究揭示了团队效能背后的科学逻辑,我们将此定义为团队持续产出成果的集体能力。然而,许多企业在投入金钱和时间提升效能时,往往只触及表层问题,而未能揪出病根。

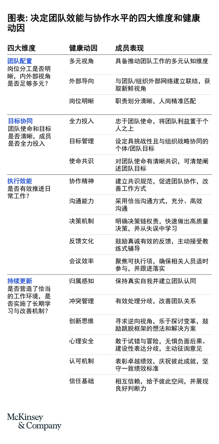
麦肯锡研究表明,团队行为的差异对绩效有显著影响:具备理想行为特质的团队,往往在生产率、创新力及为相关方交付成果的能力方面表现更为优异。我们识别出17项对团队效能有显著影响的团队行为,称之为“健康动因”。

这些健康动因可归纳为四大核心维度:团队配置(分工明晰,视角多元);目标协同(团队方向清晰,成员全力投入);执行效能(落地执行,有效产出);以及持续更新(营造长期发展的环境与机制)。这四大维度勾勒出了团队运作的全貌,可用于洞察团队成员近期的协作效能与长期的协作表现(见表)。

整体来看,这些健康动因能够解释69%至76%的团队绩效差异,具体体现在三个层面:效率(能否高效运作、按时交付)、成果(能否兑现目标,赢得利益相关方、客户或用户的满意)、创新(能够通过创新为组织创造长期价值)。

需要强调,虽然这些动因都有助于提升团队表现,但团队并不需要在每一项上都做到尽善尽美。事实上,即使表现最优的团队,也存在提升空间。研究显示,在17项关键行为中,高绩效团队平均仅在11项上达到卓越水准。

研究还发现,其中四项动因对团队效能影响最为突出:信任基础、沟通能力、创新思维与决策机制。在这四方面表现高于平均水平的团队,往往效率更高、创新力更强,为客户与相关方交付的成果也更出色(见图1)。

以下是其中两项动因在团队中的具体体现:

信任基础

信任包含两个层面:一是认知信任,即对成员专业能力、可靠性及操守的认可;二是情感信任,源于彼此间的关怀与情感联结。我们的研究显示,信任得分高于平均水平的团队,整体效率是低信任团队的3.3倍,产出成果的概率更是低信任团队的5.1倍。

然而,信任的建立绝非朝夕之功,而需要点滴积累。例如,中东某公司的高管团队曾举办一场“故事分享晚宴”,每位成员都讲述一段影响自己人生轨迹的经历。其中一位以沟通犀利、待人冷漠著称的领导,分享了一段童年往事,帮助同事理解了其行为背后的缘由。这一时刻让同事看到了他更真实的一面,从而增强了对他的信任。对他本人而言,这场晚宴亦是一面镜子,使他开始反思自己的沟通方式对他人的影响。

研究说明

通过系统梳理14份年度综述文献及140余篇团队效能相关研究,我们构建出一套基于实证研究的团队效能驱动模型。基于该模型,团队效能指数(TEI)应运而生,并历经两轮试点持续验证与迭代优化。最终版诊断工具在过去两年间应用于110个团队,覆盖42个国家和地区的905名团队成员,其中32.6%来自美国。参与团队在规模大小、地域分布、组织层级、工作性质、发展阶段及运营环境等方面,具有广泛代表性。

决策机制

优质决策不仅是团队效能的基石,更是激发创新的核心动力。麦肯锡研究显示,决策能力高于平均水平的团队,创新力是落后团队的2.8倍。然而现实中,无论是针对日常运营决定、创新方向抉择,还是复杂或不确定情境下的战略决策,团队往往未能厘清不同成员在决策链中的定位与职责。

以北美某医疗保险公司为例,其高层团队曾面临一项战略抉择:确定公司业务的投资方向及资金分配方式。为理清思路,团队采用了“DARE模型”,来帮助团队迅速统一认识,明确团队成员在决策过程中的角色。该模型划分了四类角色:决策者(Deciders)拥有最终拍板权;顾问(Advisers)负责提供见解、参与方案权衡;建议者(Recommenders)贡献多元视角与决策依据;执行者(Executors)负责确保决策顺利落地。

角色重构后,团队的权责边界豁然开朗,尤其明确了拍板与顾问的职能分野。起初,大家默认CEO应全权拍板,但经多轮讨论后,CEO的角色被重新定位为战略顾问,而其他领导成员扛起了真正的决策职责。更值得注意的是,讨论还暴露出两个关键问题:部分成员的列席并无必要,而受投资与资金配置方案影响最大的相关方却未能到场。团队决心改进这一疏漏。

误区:团队总以为对改进方向了如指掌。

现实:团队往往对关键短板一无所知,甚至陷入集体盲区,导致优先事项判断南辕

北辙。

“决策能力高于平均水平的团队,创新能力是落后团队的2.8倍。”

有时,团队自认擅长的领域,实则暗藏短板,表现出色的领域却被列入改进重点。也有时,虽明知某些行为至关重要,实际执行中却总是差强人意。

我们邀请团队识别出最重要和最不重要的健康动因,并将这些主观判断与团队在实际运营中展现出的行为频率(以实际得分衡量)对比,绘制成矩阵。这往往能暴露出团队的自我认知盲区,倒逼他们校准行为优先级,聚焦真正能撬动效能的支点。

若缺乏此项分析,团队往往容易误判重点,或忽视那些看似擅长实则虚弱的关键行为。研究还发现,主观排序与实际贡献之间往往存在显著错位。例如,“信任基础”和“沟通能力”常被列入五大核心驱动因素,而“创新思维”与“决策机制”却屡被低估,尽管后者对绩效的影响同样深远。因此,卓越团队应同时关注两类行为:一类是明知重要但表现欠佳的,另一类是受到忽视但影响重大的。

以图2中某团队的优先级矩阵为例:沟通与决策虽被视为核心行为,但实际表现却未达预期;而“创新思维”既未受到重视,表现亦不理想;此外,尽管“心理安全”与“协作精神”备受团队关注,但仍有显著提升空间。显然,这五大行为应成为该团队未来协同优化的发力点。

误区:团队效能存在通用的最佳实践模板。

 现实:不存在放之四海而皆准的解决方案。

诚然,不同团队有不同的运作方式,但许多团队对“我们究竟是怎样的团队”缺乏共识。麦肯锡诊断模型以两项关键指标勾勒团队画像:结果互依赖性与任务互依赖性。

结果互依赖性衡量的是,团队成员的成果和成就在多大程度上取决于他人及整个团队的表现。当这一互依赖性较高时,意味着团队成败与共,成员之间彼此成就、共担荣辱。而当互依赖性较低时,个人表现几乎不受他人影响,即便整体拉胯,个体仍可能脱颖而出,独自取得亮眼成绩。

团队为何重要

任何群体唯有实现集体担责,方能蜕变为真正的团队。这是一道严苛的试金石。试想,“上司要求我担责”与“我们自愿担责”之间,是否存在细微却关键的差异:前者或许能发展为后者,但倘若缺乏集体担当,团队便无从谈起。

任务互依赖性则衡量成员在达成目标过程中彼此协作的程度。当互依赖性较高时,团队成员如齿轮般紧密咬合,每个人的工作都依赖于他人的衔接与配合;反之,个体职责更为独立,几乎无需互动,亦能完成任务。

出人意料的是,我们的研究发现,仅46%的团队对这两类互依赖性达成共识,54%的团队对一项或两项意见不一。这种认知错位如同团队协作的隐形裂痕,当成员对“如何配合”各执一词,团队要如何赢得比赛?

试想一下,在本应高频协作的团队中,有人却各自为政、闭门造车;或者,虽然团队作为整体接受考核,有人却只顾个人得失,漠视集体利益。这类脱节行为往往拖累团队整体表现,因为个体行动脱离了集体目标,难以形成合力。

对运作方式达成一致的团队,可归纳为三类原型。其协作逻辑可类比不同的体育团队(见图3)。

我们进一步比较了各类原型中的高低绩效团队样本,识别出对于提升团队效能至关重要的具体因素:

  • 自行车队模式。企业招聘团队常属此类。成员各司其职:招聘专员负责搜寻和筛选应聘者,用人经理主导面试与决策,行政人员协调日程与流程。尽管流程需要协同,以保障应聘体验与招聘成果,但各角色均可独立开展工作,且拥有独立考核指标,如录用人数、到岗周期等。

    此类团队只需聚焦我们研究确认的核心团队效能动因,便足以实现高效运作。

  • 接力队模式。典型代表是采用敏捷开发方法的软件团队。成员虽各自负责不同功能模块,但必须高频沟通、紧密配合,确保产品无缝对接,尽管各人贡献比重不同。例如,即使某一开发者的模块存在小问题,只要其他部分运转顺畅,系统仍可正常运行。

    研究发现,该原型下的高绩效团队,往往更强调三大行为:目标管理、全力投入与认可机制。由于任务互依赖性高,唯有团队目标一致、成员全力投入,方可确保整体绩效。倘若有人懈怠、只图私利,必将拖慢整体进度。在这种环境中,及时认可成员贡献,不仅是激励,更是促进团队协同的润滑剂。

  • 赛艇队模式。例如医院手术团队:外科医生、护士、技术人员等必须高度配合、缺一不可。每一场手术的成败,都取决于成员分工明确、步调一致,容不得半点疏漏。

    我们发现,高绩效的赛艇型团队尤为重视两个要素:岗位明晰与归属感知。由于在任务和结果层面均高度互依赖,唯有厘清职责、明确角色,才能实现无缝衔接,确保责任到人;而强烈的归属感,让每位成员意识到自己并非孤军奋战。如此,团队方能如同一艘协调有力的赛艇,在风浪中稳健前行。

缔造超越个体总和的团队

健康的团队是驱动卓越绩效的关键引擎。领导者责无旁贷,必须推动组织内各类团队建立更高效的运作机制。既要从全局出发审视团队行为,也要聚焦信任、沟通、创新与决策这四项关键动因。同时,还应破解认知落差,即团队明知某些行为重要,却始终未能真正践行。最后,领导者还需促使团队成员达成共识,认清团队属于哪一类原型,包括在任务和结果层面的互依赖程度。以下四项行动可助力团队突破效能瓶颈:

“团队必须持续复盘,避免在惯性中重蹈覆辙。建立定期回顾机制至关重要,以持续反思哪些做法行之有效,哪些仍需打磨。”

正视现实,对镜自省

团队诊断是优化工作方式的一把标尺,它能精准识别团队当下的优势与短板,并为关键行为提供基准参照。团队可据此制定章程,明确协作规范和行为改进重点,以优化团队健康与绩效。最关键的是,成员必须超越个人目标,真正对团队的共同使命心怀笃定,持续为提升整体效能倾注力量。

与此同时,也应深刻理解自身心态与行为对团队氛围的影响。无论是CEO还是一线员工,每个人的行为模式都深受其成长经历和人生阅历塑造。借助360度反馈、一对一教练等方法,成员可提升自我觉察,审视内在认知模式及对外互动方式,以实现真正意义上的自我革新。

推动变革落地生根

当团队明确了需要强化的行为及面临的挑战,接下来就要拿出行动了。具体来说,团队应就行为调整做出明确承诺,制定具体行动方案和针对性改进措施。同时,还需建立与之匹配的治理架构、流程规范和保障机制,以防承诺流于空谈。唯有转化为日常行动,才能真正驱动改变。

团队必须持续复盘,避免在惯性中重蹈覆辙。行为习惯的改变不会一帆风顺,往往伴随曲折反复。有些举措能积蓄势能,有些则可能适得其反。因此,建立定期回顾机制至关重要,以持续反思哪些做法行之有效,哪些仍需打磨。这不仅有助于发现问题、校正方向,更能巩固新行为,最终将其内化为团队的肌肉记忆。

团队领导切勿成为变革的绊脚石

即便团队怀揣美好愿景,若领导者不愿改变,团队效能的提升终将举步维艰。我们见过不少领导者深陷“命令+控制”式管理思维,对协作共创的新范式持抵触态度,除非有外力介入,否则难以松动。

教练式辅导是一剂良方,能帮助领导者从转型的阻力变为变革的推动者。如前所述,往往一次高质量的工作坊,就能打开转变的窗口,让固守旧思维的领导者开始接纳新的工作模式。

当然,领导者虽为关键角色,但其视角并非全貌。研究显示,在多数团队健康动因上,领导者往往较团队成员更为乐观。这种“领导滤镜”提醒我们,要想了解团队的真实状态,必须倾听每一位成员的声音,而非仅凭领导者的一孔之见。

将团队效能融入组织基因

对具体团队或整体组织而言,提升团队效能都是一场持续进化之旅。若要真正实现规模化成效,必须将团队效能建设系统性融入组织流程与制度血脉,以实现从少数标杆团队到组织内所有团队的效能跃升。“培训培训师”(train-the-trainer)是一条行之有效的路径:以少数高价值团队为起点,通过复制经验和扩散方法,逐步带动数百支团队实现转型。

例如,亚洲某银行通过以点带面,已实现覆盖200余支团队的效能跃升。起初,人力资源团队率先成为种子学员,在资深外部引导师的带领下,亲自参与项目流程;随后,他们以观察者身份全程参与引导师对其他团队的引导过程,逐步积累经验;再之后,他们开始与引导师协同主持项目,为更多团队提供支持。最终,这批内生教练已能独当一面,可自主推进全行的效能建设。

长久以来,优秀团队的打造多半依赖经验、专业与领导直觉。直觉虽常有洞见,却也难免误判。如今,我们可借助数据分辨提升团队效能的真伪密码:识别关键行为,厘清优先次序,了解团队类型与情境特征,并诉诸行动,确保新行为落地生根。借助这些实证路径,领导者便能批量打造健康团队,全面提升组织绩效,释放澎湃价值。 

关于作者:

Aaron De Smet是麦肯锡全球资深董事合伙人,常驻新泽西分公司;

Gemma D”Auria是麦肯锡全球资深董事合伙人,常驻米兰分公司;

Liesje Meijknecht是麦肯锡全球董事合伙人,常驻阿姆斯特丹分公司;

Maitham Albaharna是麦肯锡全球董事合伙人,常驻迪拜分公司;

Anaïs Fifer是麦肯锡专家,常驻纽约分公司;

Kim Rubenstein是麦肯锡研究科学专家,常驻纽约分公司。

作者感谢Beliz Eker、Charlotte Seiler、Claudy Jules、Fleur Tonies、Jesus Martinez、Johanne Lavoie、Jordan Gottlieb、Kai Grunewald、Katelyn Young、Kourosh Houshmand、Krzysztof Siuda、Natacha Catalino和Roger Swaving对本文的贡献。

(麦肯锡)

(转自:麦肯锡)

加载中...