新浪财经

碳配额总量为9400万吨!关于印发《广东省2024 年度碳排放配额分配方案》的通知

市场资讯 2025.03.12 10:23

广东省生态环境厅关于印发《广东省2024 年度碳排放配额分配方案》的通知

粤环函〔2025〕50号

各地级以上市人民政府,省直有关单位,各有关企业:

经省人民政府同意,现将《广东省2024年度碳排放配额分配方案》印发给你们,请认真贯彻实施。实施中遇到的问题,请径向省生态环境厅反映。

 广东省生态环境厅

 2025年3月10日

广东省2024年度碳排放配额分配方案

根据《广东省碳排放管理试行办法》要求,为做好我省2024年度碳排放管理和交易配额分配工作,制定本方案。

一、纳入碳排放管理和交易的企业

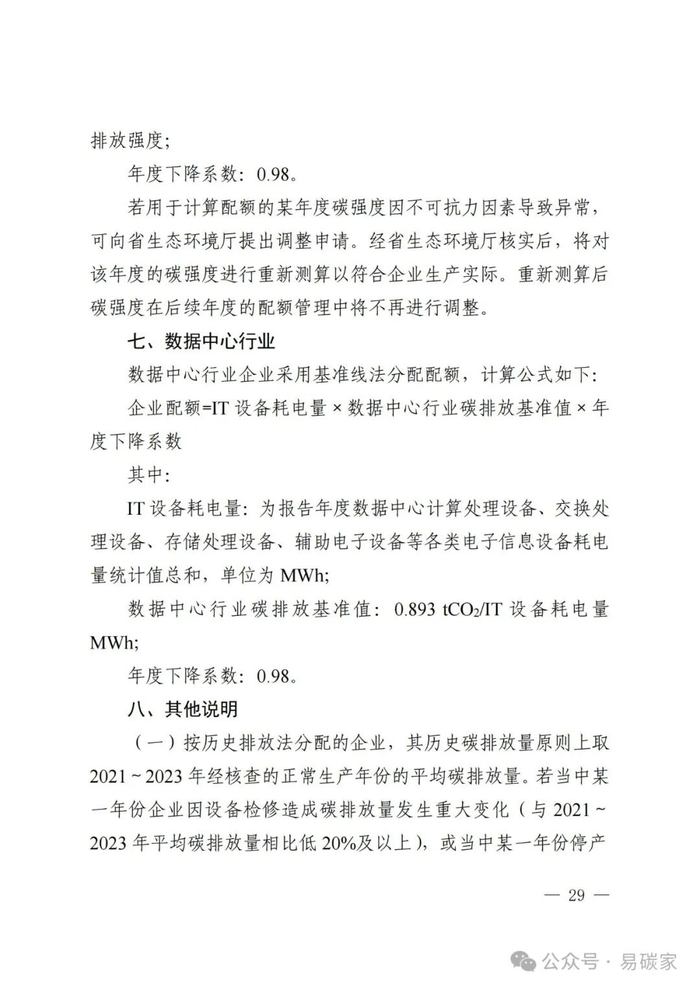
2024年度纳入碳排放管理和交易范围的行业企业分别是石化、造纸、民航、陶瓷(建筑、卫生)、交通(港口)和数据中心六个行业企业。

(一)控排企业

本省行政区域内(深圳市除外,下同)石化、造纸、民航、陶瓷(建筑、卫生)和交通(港口)等行业年排放1万吨二氧化碳(或年综合能源消费量5000吨标准煤)及以上的企业,数据中心行业年排放1万吨二氧化碳(或运行机架数达到1000标准机架)及以上的企业,共258家(附件1)。

本省行政区域内纺织、机场和公共建筑等行业年排放1万吨二氧化碳(或年综合能源消费量5000吨标准煤)及以上的企业,可自愿向省生态环境厅申请纳入碳排放管理和交易,经主管部门批准后按要求开展碳排放信息报告,经核查后符合要求的于下一年度作为控排企业管理。完成至少3个连续年度配额清缴履约后,如需退出,可于当年度配额清缴履约工作完成后及下一年度配额分配方案印发前提出申请。

(二)新建项目企业

本省行政区域内石化、造纸、民航、陶瓷(建筑、卫生)、交通(港口)和数据中心行业已列入国家和省相关规划,并于2023—2025年建成投产且预计年排放1万吨二氧化碳(或年综合能源消费量5000吨标准煤)及以上的新建(含扩建、改建,下同)项目企业,共8家(附件2)。

二、配额总量

根据我省2024年控制温室气体排放总体目标,结合国家和我省的产业政策、行业规划和经济发展形势预测,确定2024年度配额总量为9400万吨,其中,控排企业配额8750万吨,储备配额650万吨,储备配额包括新建项目企业有偿配额和市场调节配额。

三、配额分配方法

2024年度企业配额分配主要采用基准线法、历史强度法和历史排放法。

(一)基准线法

普通造纸和纸制品生产企业,全面服务航空企业,数据中心行业企业使用基准线法分配配额。

(二)历史强度法

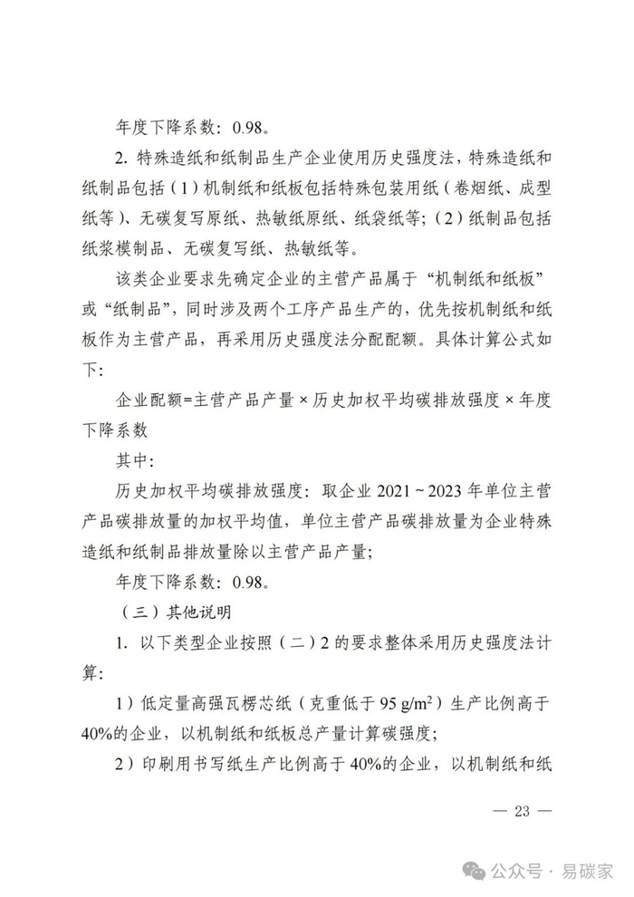
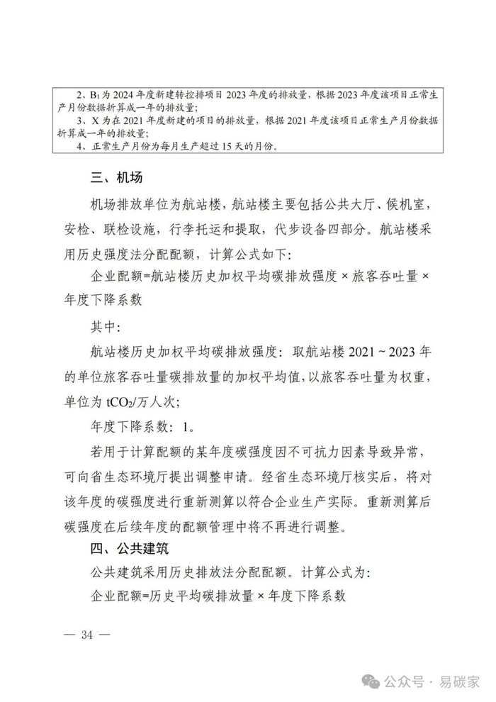
石化行业煤制氢装置,特殊造纸和纸制品生产企业、有化学纸浆制造的企业、低定量高强瓦楞芯纸生产比例高于40%的企业、印刷用书写纸生产比例高于40%的企业,其它航空企业,陶瓷(建筑、卫生)、交通(港口)行业和机场(自愿纳入)行业企业使用历史强度法分配配额。

(三)历史排放法

石化行业企业(煤制氢装置除外),纺织(自愿纳入)行业、公共建筑(自愿纳入)企业使用历史排放法分配配额。

上述配额分配方法具体计算公式见附件3和附件4。

四、配额发放

2024年度配额实行部分免费发放和部分有偿发放,其中,石化、造纸、民航、陶瓷(建筑、卫生)、交通(港口)、数据中心控排企业免费配额比例为95%,自愿纳入的纺织、机场、公共建筑企业免费配额比例为97%,新建项目企业有偿配额比例为10%。

(一)控排企业免费配额发放

按基准线法、历史强度法分配配额的控排企业,原则上先按上一年度核定配额量发放预配额,再根据经核定的当年度产品产量计算最终核定配额,并与发放的预配额进行比较,多退少补;按历史排放法分配配额的企业,原则上先按上一年度核定配额量发放预配额,再根据当年度的配额分配方法计算最终核定配额,并与发放的预配额进行比较,多退少补。新增控排企业原则上按上一年度报告排放量发放预配额。如有纳入全国碳市场自备电厂的控排企业,预配额应扣减纳入全国碳市场自备电厂的排放量。控排企业可视需要购买有偿配额。

(二)配额有偿发放数量和方式

2024年度有偿配额计划发放50万吨,于2025年第一季度和第二季度适时组织两期竞价发放,竞价发放具体规则见竞价公告。省生态环境厅可根据市场情况按程序调整配额有偿发放的数量及次数。

(三)新建项目企业配额发放

新建项目企业在投产前须购足有偿配额,其中购买的有偿配额中,不少于50%应通过有偿配额竞价获得。新建项目企业正式转为控排企业管理并购足有偿配额后,省生态环境厅通过配额注册登记系统向其发放免费配额。

五、其他事项

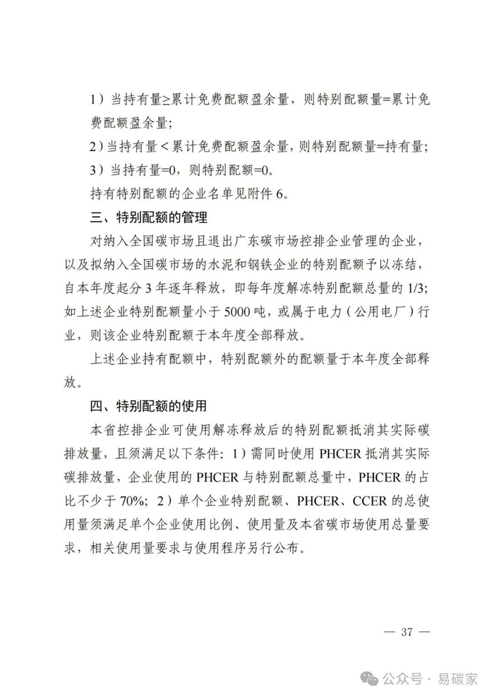
(一)对纳入全国碳市场且退出广东碳市场控排管理的企业,以及拟纳入全国碳市场的水泥和钢铁企业的剩余免费配额(以下简称“特别配额”)的管理方式详见附件5。持有特别配额的企业名单详见附件6。

(二)企业2024年度使用国家核证自愿减排量(CCER)、广东省碳普惠核证减碳量(PHCER)抵消实际碳排放的,应通过国家自愿减排交易注册登记系统和广东省碳普惠平台提交上缴申请,并向省生态环境厅提出书面申请。2024年度提交上缴申请的截止日期、可用于抵消的CCER和PHCER总量、具体抵消比例、抵消条件另行制定公布。

(三)若全国碳市场启动扩大纳入配额管理行业范围工作,控排企业按要求参加全国碳市场配额清缴履约,不再参加广东碳市场配额清缴履约,收回根据本方案预发的配额。

1.广东省2024年度控排企业名单.pdf

2.广东省新建项目企业名单.pdf

3.广东省2024年度控排企业配额计算方法.pdf

4.广东省2024年度自愿纳入碳交易行业企业配额计算方法.pdf

5.特别配额核算方法及管理说明.pdf

6.持有广东碳市场特别配额的企业名单.pdf

(易碳家)

(转自:易碳家)

加载中...