新浪科技

五大发电集团虚拟电厂布局对比!

市场资讯 2025.02.25 00:38

虚拟电厂通过数字化的手段,以聚沙成塔的方式,实现对分布式资源(包含分布式电源、储能和负荷等)的聚合和优化调度,是新型电力系统向“源网荷储”一体化转变中的重要一环。

国际数据公司(IDC)报告指出,预计到2030年,虚拟电厂作为灵活性资源的组织形式,实际需求将达到至少3亿千瓦。据华泰证券预测,2025年我国虚拟电厂市场规模将达102亿元,到2030年,虚拟电厂市场规模有望达到千亿元。

同时,2022年以来,国家、地方的虚拟电厂支持政策频频发力,从确立虚拟电厂市场主体地位、完善市场机制、建设技术标准体系、推广应用场景与模式等多方面对虚拟电厂予以支持与规范。

随着2025年要全面建成电力现货市场,能源行业内各企业纷纷嗅到了虚拟电厂领域蕴含的巨大发展机遇,加速在该领域布局。

中国五大发电集团(国家能源集团、华能集团、大唐集团、华电集团、国家电投集团)作为我国新型电力系统建设的主力军,拥有最丰富多元的电源类型,在虚拟电厂领域的布局上特色鲜明,但各家发展水平差异很大,国电投一马当先、华能、国家能源局有多个电厂投运,华电初步开始进行探索,大唐较早入局,现在奋起直追。

以下是各集团的主要动态和案例分析

国家能源集团投运5家虚拟电厂

重点方向:依托火电灵活性改造和新能源资源整合,探索“源网荷储”一体化模式。

截至2月18日,国家能源集团在湖北、广东、宁夏、江西、浙江5个省份的虚拟电厂先后建成投产,总聚合资源605.31兆瓦,增加可灵活调节的容量159.76兆瓦,标志着集团公司在虚拟电厂的新赛道上发力提速。

2024年10月30日湖北公司虚拟电厂上线运行,这是国家能源集团首家投入商业运行的虚拟电厂,该项目聚合资源265.11兆瓦,可灵活调节容量25兆瓦。

12月10日,广东综合能源虚拟电厂管控平台成功接入深圳虚拟电厂管理中心,该项目计划建成深圳市分布式能源资源优化调度的管控平台,同时聚合一批可调节负荷用户资源,以最大化地挖掘各类资源在不同时间尺度的可调能力。

12月23日,宁夏公司虚拟电厂顺利通过宁夏电力交易中心公示正式投入运营,未来该虚拟电厂将协同集团中卫算力中心建设,深入探索“电力+算力”联营新模式,以新质生产力开拓发展新路径。

12月28日,江西公司虚拟电厂平台正式进入上线测试阶段,该项目共聚合资源57兆瓦,其中可灵活调节容量4兆瓦。

12月30日,浙江公司虚拟电厂投入试运行,已具备接入浙江省新型电力负荷管理系统的能力。

当前,国家能源集团正组织编制虚拟电厂、零碳智慧园区、绿色算力、增量配电网等负荷侧可调资源有关技术路线和标准,推动建成更多虚拟电厂,有效提升新型电力系统灵活调节能力和运行稳定性能。

2. 华能集团省公司平台化作战

重点方向:以用户侧资源聚合为主,推动“负荷型虚拟电厂”建设。

2022年1月25日,华能浙江虚拟电厂1号机组顺利完成72小时试运行工作,这标志着全国首台(套)接入调度系统参与实时响应调节的虚拟电厂正式投产。

2024年6月14日,华能山东公司所投资建设的虚拟电厂项目在山东电力交易中心平台顺利完成注册程序,此举标志着山东省内首家虚拟电厂已正式上线并投入运营。本项目依托华能黄台电厂进行建设与管理,已成功接入包括工商业用户代理、分布式光伏、楼宇空调及充电桩等在内的各类资源,总计达到143兆瓦。其中,可调节容量达到38.67兆瓦,成为省内数据采集密度最高、接入负荷类型最全面、应用场景最丰富的虚拟电厂之一。

2024年7月,华能江苏公司虚拟电厂平台正式上线运行,虚拟电厂建设从过去的“源随荷动”变为“源网荷储协同互动”,将有力地推动江苏地区的虚拟电厂发展,也为未来虚拟电厂大范围建设及经济发展打造了可借鉴的范本。

华能江苏公司虚拟电厂聚合江苏公司所辖分布式光伏电站598座,共计804.63MW。同时充分发挥综合能源公司贴近市场、庞大客户群体优势,积极推进资源聚合,截止目前,平台已聚合大工业用户、用户侧储能、分布式光伏、楼宇空调、充电桩以及微网园区等多种资源类型,总聚合资源达888.38MW,最大削峰能力23.03MW,最大填谷能力63.22MW。

2024年9月3日,中国华能集团湖北能销公司虚拟电厂正式商运。目前,该虚拟电厂已成功接入用户20家,累计最大可调负荷突破10万千瓦。通过聚合代理用户参与交易,不仅帮助用户获得了额外的经济收益,还进一步降低了用户的用能成本。

“华能湖北虚拟电厂聚合调控中心”在武汉揭牌

3. 大唐集团起步早,奋起直追

重点方向:聚焦新能源基地配套虚拟电厂,提升风光消纳能力。

2021年,大唐集团在河北南网建设了虚拟电厂平台,一期接入308兆瓦容量,调节能力达到125兆瓦,项目投产前4个月帮助消纳新能源2800万千瓦时,减少碳排放2.8万吨。

2023年底,中国大唐集团数字科技有限公司应运而生,这家支撑和服务中国大唐数智化转型的专业公司,汇集了一支既懂电力业务又精通数智技术的高精尖专业团队。已自研超过200款数字化产品,服务2000余家客户,成为国内领先的能源数字化服务商。

2024年8月,安徽省能源局对全省9个已建成虚拟电厂项目、5个拟建和10个在建虚拟电厂项目进行评估,大唐安徽发电有限公司安徽能源营销有限公司虚拟电厂项目获评安徽省虚拟电厂第一批试点示范项目。

2024年9月,大唐山东能源营销有限公司虚拟电厂注册生效,资料显示,该虚拟电厂主体接入总容量48.55兆瓦,可调节能力7.4兆瓦。

华电集团虚拟电厂发展薄弱

重点方向:结合综合能源服务,打造“园区级虚拟电厂”。

2024年8月2日,在南京江宁开发区,开发区管委会、华电江苏能源有限公司、国电南京自动化股份有限公司三方签署合作协议,将联手推进全市首个园区级能碳虚拟电厂项目建设。

2024年5月,国内首个多能互补、双向互动的虚拟电厂示范工程进入全面建设阶段。该工程是中国华电首批科技“揭榜挂帅”项目,华电上海负责承担“电力市场化环境下虚拟电厂关键技术研究与应用”课题的攻关和应用示范。

该工程以上海科技大学能源站、国际旅游度假区能源站、国家会展中心能源站为核心,同步拓展商业建筑、储能、光伏、数据中心、充电桩等多类型分散资源,建设整体规模60mw级双向灵活可调综合型虚拟电厂,开展多能互补、双向互动的虚拟电厂关键技术的研究与示范应用。项目建成后可为上海电网提供快速灵活的调频、调峰、备用、需求响应等多种电力辅助服务,对优化上海电源电网结构、建设新型电力系统具有积极意义。

国电投完成了生态化布局,全方位发力

重点方向依托清洁能源优势,探索“绿电+虚拟电厂”模式。

作为清洁能源占比最高的国家电投一在虚拟电厂的布局上更加积极,全方位发力。

截至目前,国家电投已实现清洁能源装机超过1.7亿千瓦,其中有大量的分布式电源,是其构建虚拟电厂的关键因素之一。

2022年5月20日,由国家电投上海发电设备成套设计研究院牵头研发虚拟电厂平台,运用工业互联网、智能控制、智能物联感知等技术,实现对电力用户的可调负荷、分布式储能、分布式电源等的聚合和协调控制,根据预测的现货价格自动发出指令,调度充电站将50千瓦时电量从0时转移至4时,成功参与电力现货市场交易,成为我国首个虚拟电厂调度用户负荷参与电力现货市场盈利的案例。

2022年12月29日,国家电投首个接受电网调度的综合智慧零碳电厂——国家电投苏州综合智慧零碳电厂、国网苏州供电公司虚拟电厂控制中心经过近2个月的积极筹备,正式启动试运行,标志着国家电投“雪炭行动”在江苏迈出了重要一步。该项目首期试运行共聚合49个站点资源,其中包括分布式光伏站点31个,储能6个(户用2个、商业楼宇3个、分布式1个),产业园2个,码头1个,大用户9家,聚合资源包含分布式光伏、分布式储能、户用储能、商业楼宇储能、充电桩、码头等元素。项目全部建成后,聚合负荷容量将超过2100兆瓦,顶峰能力约1100兆瓦,调峰能力约1300兆瓦,相当于180万千瓦常规煤电机组提供的保障能力,年生产绿电约2.8亿千瓦时、减少标煤消耗8.5万吨、减排二氧化碳24万吨。

此后,国家电投江苏公司江苏省域虚拟电厂项目正式启动试运行、国家电投重庆虚拟电厂平台上线、山东国电投能源营销有限公司承建的济南市“聚合式”虚拟电厂项目完成线上运行……细数之下,国家电投的虚拟电厂项目遍布华东、华南、华北、华中、西南、西北等各大区域的众多省份,多个虚拟电厂项目已上线运行。

2023年9月22日国家电投综合能源“智慧大脑”——天枢一号及系列产业数字化产品首发,这是我国首个综合能源全谱系数智平台,也是全球最大的综合智慧能源数字化系统。

作为虚拟电厂的重要技术支撑,“天枢一号”能够实现对海量分布式能源资源的实时监测、精准预测、优化调度,为虚拟电厂的商业化运营提供了有力保障。

2023年7月3日,国家电投所属智慧能源公司完成对北京兆瓦云数据科技有限公司(下称“兆瓦云”)51%股权并购。作为国家电投集团市场化三级单位,兆瓦云具有设计、建设、运营的全链条解决方案和以数据为驱动的虚拟电厂全流程核心技术,同时构建了一套标准的运营流程,目前在聚合资源、业务省份、参与交易等领域,居国内第一梯队。

目前,兆瓦云与清华大学、清华四川能源互联网研究院联合研发的“城市级虚拟电厂边缘控制装置及聚合平台”项目,已在多省市成功应用,为虚拟电厂数据分析、可靠通信和精准控制提供重要支撑。兆瓦云是国家电投旗下专注虚拟电厂业务的服务商,截至2024年9月,其运营范围已覆盖华北电网(北京、天津、河北北部)、河北南部电网、山西电网、山东电网、西北电网(陕西、宁夏、甘肃、青海、新疆)、浙江电网、广东电网(深圳供电局)、湖北电网等14个省或区域级电网系统,签约用户1000余户,签约容量接近20GW。

2024年4月,兆瓦云服务第三方承担的虚拟电厂建设与运营方案,通过了山西省能源局组织的评估并公示,成为“负荷类”虚拟电厂。目前兆瓦云是山西省容量最大的负荷聚合运营商之一,开发了全国首套虚拟电厂调节能力测试平台,并已在山西省投入使用,服务省内虚拟电厂管理部门。

兆瓦云在西北五省参与省间和省内辅助服务业务,支撑西北五省消纳更多绿色新能源。同时兆瓦云还获得宁夏首批省内虚拟电厂聚合商资格。

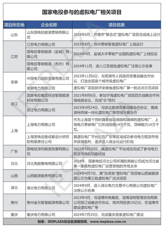
国家电投旗下公司开发建设的虚拟电厂项目遍布各大区域的众多省份。服务网对其进行了统计。

▌华东地区

山东:2024年6月14日,山东国电投能源营销有限公司承建的济南市“聚合式”虚拟电厂项目完成线上运行;

江苏:2023年8月,国家电投集团江苏电力有限公司参与投建的江苏苏州零碳智慧虚拟电厂上线运行;2024年4月29日,国电投零碳能源(盐城)有限公司投建的江苏盐城市首个虚拟电厂项目正式启动试运行;2024年11月14日,国电投零碳能源(苏州)有限公司进入江苏首批虚拟电厂注册公示目录;

安徽:2023年11月6日,芜湖市人民政府与中国电力国际发展有限公司签署战略合作协议,双方将共同打造全国首个城市级虚拟电厂;2024年7月,国家电投集团安徽电力有限公司虚拟电厂项目获评安徽省虚拟电厂第一批试点示范项目;

浙江:2021年8月6日,国家电投集团综合智慧能源科技有限公司参加宁海虚拟电厂项目四方战略合作网络视频会议,并完成“云”签约;2023年4月24日,国家电投浙江公司与浙达能源签署战略合作协议,围绕源网荷储一体化虚拟电厂等领域开展合作;

上海:国家电投上海电力建设的综合智慧零碳电厂项目是上海首个同时具备自动调频和调峰的虚拟电厂;国家电投上海成套院研发的虚拟电厂平台已在广东等区域成功参与电力现货市场并获得盈利,逐步进入商业化运行阶段;

▌华南地区

广东:2022年5月20日,国电投深圳能源发展有限公司的虚拟电厂平台成功完成了参与电力现货市场的功能试验;

▌华北地区

河北:2024年,国家电投河北公司所属亮能公司成功获取“虚拟电厂聚合商资质”,成为河北省第一家具有虚拟电厂运营资格的市场主体;2024年11月,亮能公司发布虚拟电厂负荷调度与控制平台应用研究招标公告;

山西:2024年4月7日,国电投山西能源服务有限公司“负荷类”虚拟电厂项目被山西省能源局公示为第三批虚拟电厂试点项目;

▌华中地区

湖北:2024年9月国家电投湖北虚拟电厂项目获得湖北电力交易中心有限公司虚拟电厂注册公示;

▌西南地区

贵州:国电投贵州金元智慧能源与淄博热电集团、淄博淄物管理咨询有限公司签订战略合作协议,将共同投资15亿元,在淄博市建设虚拟电厂等;

重庆:2024年7月25日,国家电投重庆公司完成了重庆首家虚拟电厂建设,聚合可调负荷能力6.8万千瓦;

虚拟电厂发展高度依赖电力市场改革(如辅助服务市场、现货交易机制)和地方政策支持。需突破资源聚合、智能预测、实时调度等技术难点,盈利模式尚未清晰,主要依赖补贴或电网服务费,中小型用户(如工商业、居民)接入意愿和技术门槛仍需突破。

预计2025年后,随着电力现货市场全国推广,虚拟电厂将进入快速发展期,发电集团与互联网企业(如华为、阿里云)、电网公司联合开发平台。

(能源日参)

(转自:能源日参)

加载中...