新浪财经

国家能源局:6MW以下光伏及6MW以上分布式光伏项目可豁免电力业务许可!

市场资讯 2025.02.13 14:35

日前,国家能源局网站发布了最新的电力业务许可证问答手册(2025年版),手册指出:

许可证分为三个类别:发电、输电、供电(含一般供电企业、拥有配电网运营权的企业)三个类别。

哪些企业应该取得许可证(发电类),哪些发电项目可以豁免电力业务许可?

下列从事发电业务的企业应当申请许可证(发电类):

(1)公用电厂;

(2)并网运行的自备电厂;

(3)国家能源局规定的其他企业。

以下发电项目可以豁免电力业务许可:

(1)经能源主管部门以备案(核准)等方式明确的分布式

发电项目、分散式风电项目;

(2)单站装机容量 6MW(不含)以下的小水电站;

(3)项目装机容量 6MW(不含)以下的太阳能、风能、生

物质能(含垃圾发电)、海洋能、地热能等可再生能源发电项目;

(4)项目装机容量 6MW(不含)以下的余热余压余气发电、煤矿瓦斯发电等资源综合利用项目;

(5)并网运行的非燃煤自备电站;

(6)所发电量全部自用不上网交易的自备电站。

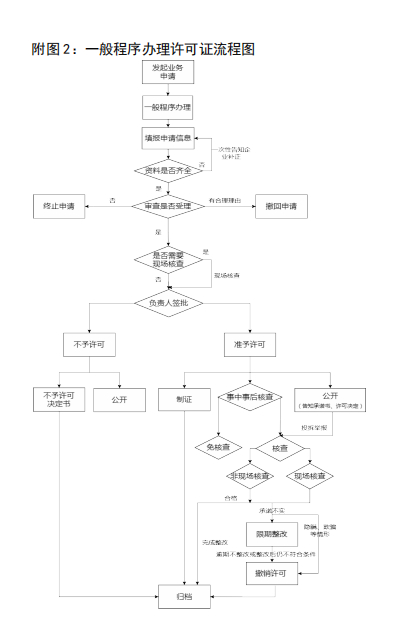
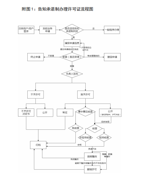
 申请办理流程

许可证的办理方式和流程是什么?

答:许可证办理方式分为告知承诺制(流程详见附图 1)与一般程序(流程详见附图 2)两种,办理流程主要包括申请材料提交、申请材料审查、作出许可决定、信息公开等环节。

(1)申请材料提交

申请人确定申请事项并根据相关要求通过国家能源局资质

和信用信息系统(以下均简称系统)https://zzxy.nea.gov.cn/提交申请材料。

(2)申请材料审查

国家能源局派出机构(以下均简称派出机构)接收申请材料

并作出是否受理的决定。申请事项依法不需要取得电力业务许可或不属于派出机构职权范围的,出具《行政许可不予受理通知书》;材料不齐全或者不符合法定形式的,在申请人提交申请材料之日起 5 个工作日内出具《行政许可补正材料通知书》;材料齐全且符合法定形式的,出具《行政许可受理通知书》。行政许可申请正式受理后,派出机构对申请材料进行审查,必要时进行现场核查。

(3)作出许可决定

派出机构根据申请材料审查情况,作出准予许可或者不予许可的决定。对于准予许可的,颁发许可证;不予许可的,出具《不予行政许可决定书》。

注:一般供电企业供电营业区的设立、变更,由派出机构依

据职责和管理权限,会同省级电力管理部门审查批准后,发给许可证(供电类)。

(4)信息公开

派出机构作出准予许可决定后 7 日内,通过对外服务场所、

官方网站等渠道公开行政许可决定及申请人提供的承诺书,接受社会监督。

(能源日参)

(转自:能源日参)

加载中...