新浪财经

ESG纳入固定收益投资探讨(二)——ESG对信用债定价影响与投资策略构建

市场资讯 2024.02.07 17:42

转自:兴业研究 

作者:吴艳阳,钱立华,鲁政委

为了设计一套有效的ESG整合固收投资的方法学路径,本研究开展了相关实证分析。结果表明, ESG得分与信评结果有一定的正相关性,且ESG因素对信用利差也有显著的解释度。报告认为, 投资期限与经济周期识别、双重重要性目标界定是构建有效的固收ESG投资的两个关键前提。

报告开展了相关实证分析以研究ESG因素对信用利差的潜在影响。但因为本土市场固收ESG数据整体起步很晚,历史空白和缺失值比较多,在缺少ESG固收时序数据的情况下,很难准确计算各债券较为合理的对于ESG因子的暴露。因此,本文主要分析ESG因子值与期限之间的相关性:1)ESG评级与信用评级有一定的相关性。分行业看,部分有显著ESG暴露敞口的行业信用评级与相应ESG维度得分没有体现相关性,说明ESG评价对传统信评有较好的补充作用;2)ESG得分和E、S、G维度得分均能显著解释债券的信用利差,ESG评级能够影响信用债风险定价,能够提供给投资者信用评级之外的信息。

总体来看,策略实证结果证明:基于双重重要性因素区分后构建的财务偏好优选策略,既在ESG得分分布上呈现出较好的区分度,也在3年以上的回测周期的波动率和投资收益上有相对基准的优良表现。后续,结合前文所述的盈利与偿债相关性分析和单因子有效性分析,可以考虑在ESG财务优选策略组合基础上进行策略优化,如结合政策面分析、久期策略以及收益率曲线策略等。

一、构建固收ESG投资框架的两个认知前提

相比权益投资,固定收益投资者使用ESG整合方法开展投资要复杂得多。固定收益投资中的ESG风险和机遇分析需要考虑更多方面,例如债券发行人的类型、信用质量、久期等;此外,债券价格受基本面、宏观经济、利率、流动性影响很大,也因此投资者需要对ESG因素如何影响债券定价有扎实的理解。基于上述复杂多样的原因,在固收ESG投资策略构建之前,一个重要的前提是组合经理或者资产委托人界定清晰的ESG投资理念和投资目标,这其中最需要关注的是两个关键核心点:

1)一是对于投资期限和经济周期的考虑——即投资者需要区分考虑短期、中期和长期投资场景下ESG因素的影响,以及经济扩张与衰退周期下ESG策略的有效性;

2)二是对于“双重重要性”概念的厘清和目标界定——即投资决策优先考虑财务重要性(Financial Materiality)还是影响重要性(Impact Materiality)。

1.1 投资期限和经济周期

实际上,投资期限的长短对ESG因子有效性的评估有较大影响。在内地市场ESG权益投资的实践中,由于普遍关注短期收益和波动,因此相关讨论并不深入;但固收投资对于期限的关注使得纳入ESG因素进入债投流程时,必须考虑期限长短变化带来的影响。比如,考虑到ESG风险的长期性特点,如果投资者认为企业ESG风险在五年内不重要,该企业发行的短期债券便可以被投资,而长期债券买入的可能性则会较低。

同时,在不同的经济周期,相同的ESG固收投资策略也可能有不同的收益表现。我们研究了中债ESG固收指数相对基准在不同经济周期下的走势,发现经济景气度越低,ESG固收投资收益表现相对越好;但在复苏阶段和繁荣阶段,ESG固收策略表现基本与经济周期一致,ESG固收投资的相对优势逐渐弱化。

1.2 重要性偏好

“重要性”(Materiality)是会计学中的重要概念,在财务审计中被广泛应用。而在ESG投资领域,基于不同的价值观角度,“重要性”分为“单一重要性”(Single Materiality)原则和“双重重要性”(Double Materiality)原则。“单一重要性”以国际可持续发展准则(ISSB)提出的“可持续发展相关财务信息”(Sustainability-related Financial Information)概念为代表,重点关注具有“财务重要性”(Financial Materiality)的可持续信息;“双重重要性”是由欧盟委员会在2019年发布《非财务报告指南:关于报告气候相关信息的补充》中第一次提出,在“财务重要性”的基础上引入“环境和社会重要性”,后被称为“影响重要性”(Impact Materiality),全球报告倡议组织(GRI)也跟进采纳“双重重要性”这一概念 [1]。

在早期的ESG投资实践中,由于缺乏对影响重要性和财务重要性的区分认知,导致机构投资者在试图引入ESG因素进入投资模型极为困难,因而很难制定科学的ESG投资策略,也无法合理地优化风险报酬率。而将“双重重要性”相关概念引入ESG投资领域,能够有效区分具有“影响重要性”的ESG因素以及具有“财务重要性”的ESG因素,两者对企业的作用机制、影响程度具有很大差别。

在重要性偏好明确之后,首先需要考虑的是构建ESG行业分层模型。事实上,最有可能影响现金流、融资渠道和资本成本的ESG相关风险和机遇因行业而异,因此需要构建具有行业特征的分层模型,为投资者提供最相关的ESG信息来降低成本并最大限度地减少投资噪音。当前,在全球最具影响力的行业ESG重要性因子体系为SASB Materiality Map(SASB重要性矩阵),并随着SASB被ISSB整合,已成为未来ISSB行业模型的最重要底层理论基础之一。需要说明的是,SASB重要性矩阵主要考虑财务重要性,因此更适合财务重要性偏好的投资者参考对标;同时,以SASB为代表的ESG重要性评估模型主要基于ESG投资长期主义的视角来判定相关ESG议题的长期财务重要性。下图我们汇总展示了部分代表性行业的SASB ESG重要性矩阵,其中:单元格颜色越深,表示单元格纵轴对应的ESG议题在横轴对应的行业维度上的财务重要性越高。

因此,若要构建一个有效的ESG固收投资策略,投资者需要考虑投资期限和经济周期的变化带来的投资策略构建思路的变化,并且明确投资的重要性偏好,即投资者更关注财务重要性还是包含财务与影响重要性的双重重要性[2] 。事实上,目前主流的ESG标准如ISSB的编制思路,更多是提供一套基础的、具有普适性的ESG重要指标,但不管是上市公司还是机构投资人需要根据自身的实际情况(如所属行业、投资期限)来遴选重要的ESG议题和相应的权重(以开展披露或者投资实践)。

二、ESG因素对信用债定价影响实证分析

为构建符合内地市场特征的ESG固收策略,本报告基于YY信用评级和秩鼎ESG信用债数据开展了ESG因素对信用债定价影响的实证分析。YY评级是由Ratingdog推出的评级体系,将债项和主体评级分为1到10级,共10个级别,评级越高表示风险越大。与传统的信用评级相比,YY评级的分布更接近正态分布。而相比权益ESG数据,本土固收ESG数据产品开发整体起步很晚,历史空白和缺失值比较多。目前,较为完整的本土ESG固收数据在保证有效性的前提下,普遍仅能追溯到2019年度,且更新频率很低(大多数数据库为年度更新的超低频ESG固收数据)。相比较而言,秩鼎提供的发债企业季度频率ESG评级能够更及时全面地反映企业的可持续发展表现,有助于投资者更灵活地调整投资组合。但总体来说,在缺少ESG固收时序数据的情况下,很难准确计算各债券较为合理的对于ESG因子的暴露,也因此暂时无法像权益投资端一样得出不同期限下债券发行人的ESG因子有效性和随时序衰减变化。因此,本文主要分析ESG因子值与发行人信用和财务特征之间的相关性。

2.1 ESG与信用因素相关性分析

2.1.1 ESG与信用评级相关性分析

为了构建ESG固收投资策略,我们首先基于秩鼎ESG数据库发债主体E/S/G支柱评分以及ESG综合得分,以及YY主体信用评级开展了相关分析,时间截面选取2023年6月30日。

考虑到城投公司的特殊性,本次分析暂时不包含城投发行人样本,剔除城投公司以及去重后的发行人样本共计3282家,行业集中在金融机构、公用事业和房地产相关领域[3] 。

我们首先使用秩鼎E、S、G支柱得分以及ESG综合得分对公司主体的YY信用评级开展了相关性分析。从全样本ESG得分来看,整体为类正态的右偏分布。

从上图可以看出,发行人的ESG得分行业分布与上市公司的ESG得分行业分布存在显著差异,我们认为一方面是由于发债主体的ESG评估更重视与偿债能力相关的指标如公司治理;另一方面是因为MSCI、秩鼎等目前主流的第三方ESG评级体系均为行业中性,通过行业特征指标与权重设计,更多体现行业内主体的相对表现差异。

为了计算相关性结果,需要将YY信用评级由评级符号转化为数字类型。具体来说,我们根据发债主体的YY主体评级符号(YY主体信用评级按信用状况从高到低分别为1、2、3、4+、4、4-……8+、8、8-、9、10)映射为数字类型(从高到低依序为10、9、8、7.25、7、6.75、6.25、6、5.75、5.25、5、4.75、4.25、4、3.75、3.25、3、2.75、2、1),以便数量化后的信用绝对值遵循信用状况从高到低的排序规则。

考虑到YY调整后的信用评级由评级符号转化而来,属于离散变量,因此我们选择使用Spearman模型进行秩相关性分析,结果显示:发行人ESG评级与调整后的信用评级总体呈现正相关性,其中公司治理(G)与信用评级的秩相关系数最高(37.58%),环境(E)支柱的秩相关系数最低(28.95%)。总体来看,ESG得分与信用评级结果有一定相关性,其中G得分与信用评级结果相关性良好,由此可见公司治理良好的企业能够保持较低的信用风险;E、S 得分与信用评级相关性相对较低,或能在传统信用评级之外补充识别风险。

考虑到ESG有很强的行业特征性,我们进一步对样本发行人进行了行业拆分,下表展示了不同行业公司样本ESG得分与信用评级的秩相关系数结果:

总体来看,ESG和信用评级的相关性存在较大的行业差异,其中:

1)银行、电子、食品饮料、休闲、信息、有色、能源、汽车、轻工和交运行业属于ESG与信用评级存在较高相关性的前十大行业;其中,银行的ESG总分、环境(E)、社会(S)和公司治理(G)支柱得分均与信用评级呈现很高的相关性;

2)环境支柱得分与信用评级相关性最高的前五大行业是:银行、有色、电子、轻工和汽车;社会支柱得分与信用评级相关性最高的前五大行业是:银行、休闲服务、交运设施、食品饮料和房地产;治理支柱得分与信用评级相关性最高的前五大行业是:食品饮料、银行、休闲服务、能源、钢铁;

3)值得注意的是:环境(E)风险敞口显著的钢铁、化工与公用事业在环境(E)维度上与信用评级相关性较低,社会(S)风险敞口显著的建筑施工、化工与医药在社会(S)维度上与信用评级相关性也较低。我们推测认为:传统信用评级缺乏对于环境和社会风险(E/S)的考虑,相关E/S风险敞口显著行业的信用评级与E/S相关度较低,正说明此类行业的发行人ESG评价对于其信评结果有很好的补充作用。

为了更直观分析样本分布与ESG评级和信用评级的关系,我们针对不同信用评级的发债主体进行了分组(从上文调整后的YY信用评级从高到低分为20组:10、9、8、7.25、7、6.75、6.25、6、5.75、5.25、5、4.75、4.25、4、3.75、3.25、3、2.75、2、1),并计算了每个组别的ESG均值,分别用横轴和纵轴体现。其中,气泡的大小代表不同信用评级的发债主体数量,横轴代表调整后的YY主题评级分组,纵轴代表该信用评级的发债主体ESG和各E/S/G支柱得分均值。从结果来看,发行人样本在信用评级和ESG评级两个向量上均有不错的区分度,且ESG总分和三支柱得分均有较好的信用分组单调性。

2.1.2 ESG与利差相关性分析

为了进一步评价ESG评分在实际投资应用中的效果,以及其能否形成对信用评级的有效补充,本研究按秩鼎ESG评分高低将主体分为5组(将ESG得分序列由高到低平均划分为5等份,依次为高、较高、中、较低、低五个分组,分别命名为分组1、2、3、4、5;即分组1为 ESG评分最高组对应的样本,分组2为得分次高组对应的样本,依此类推,分组3、4为ESG得分第三、第四组对应样本,分组5为ESG评分最低组),使用中债的全价估值作为债券价格,不考虑流动性成本,对其信用利差和持有期收益率进行了统计。回测时间上,因为秩鼎2022年度发债主体ESG评分理论更新时间为2023年6月,因此回测期选择从2023年6月至2023年11月。

在剔除违约债券的一些信用利差极端值后,ESG评分呈现较好的利差分层效果:ESG评分越低,信用利差越高,分组单调性总体显著。具体来看,回测期内第1组的信用利差月度均值为0.83%,第5组的信用利差月度均值为2.24%,相差141bp。从持有期收益率来看,总体也呈现一定的单调性,但分层的稳健性不如利差分层效果,其中ESG评分最高的分组1在回测期内获得了稳定的最高持有收益率。

为了更好地评价ESG评级对公司信用风险的解释、预测能力,我们引入信用利差(credit spread)作为被解释变量,并使用公司的ESG得分对其进行多元线性回归分析。

从回归分析结果来看,ESG的S/G支柱得分和ESG总分均能显著解释债券的信用利差,S、G和ESG总分的系数显著为负,p值皆小于0.001;E的系数也为负,但显著性要弱于S、G和ESG总分,p<0.05。

因此,从上述分组单调性以及多元回归的实证结果来看:ESG得分可以有效补充信用评级,ESG得分与信评结果有一定的正相关性;而ESG得分越高的发行人,其在二级市场的信用利差越小。其中,G得分与信用评级结果的相关性最高;E和S相关性相对较小,但也有一定的正相关性,可以补充识别信用风险。ESG因素对信用利差也有显著的解释度,但从组合回测结果来看,用ESG因子去解释组合收益的分层单调性并不稳健,可能现阶段单纯基于ESG因子构建债投策略尚未成熟。

2.1.3 ESG与发债期限相关性分析

我们还选择了秩鼎数据库发债主体的存续债平均期限来衡量期限因素。根据2023年截面的分组统计情况来看,ESG得分与主体发债期限缺乏显著相关性,如下图所示。

综合上述ESG与信用评级和期限的相关性分析来看,ESG评分与信用评级之间总体呈现正相关性,但和债券期限之间并未发现明显联系。

2.2 ESG与财务特征相关性分析

从固定收益投资角度出发,发债主体的偿债能力是最受关注的财务特征之一。因此,我们首先针对偿债能力和ESG因子的关系进行考察,并综合了对于盈利能力和成长性的考察。

另外,不同期限对于投资决策影响较大,为此我们选择区分不同期限长短期的偿债能力进行分析。由于ESG和财务数据不可避免存在异常值和较多的噪音,需要间接通过中心化避免异常值和极端值的影响,为此我们对数据进行了Z-score标准化处理,分析Z-score标准化后的偿债能力与盈利能力指标对ESG评分的暴露。

具体从ESG各支柱评分与ESG总分来看:

1)在ESG评分截面上:盈利能力以及成长性的财务指标在大部分行业中与ESG评分正相关。考虑2个Z-score标准化后的盈利能力指标对ESG评分的暴露,ROE和ROA对于所有行业ESG评分的暴露均没有<-0.3,且ROE对ESG评分有超越其他所有财务指标的正相关性。总体来看,ESG评分对发行人盈利能力具有较好的表征,特别是在ROE维度上;

2)在E评分截面上:值得注意的是,E评分与大多数行业的短期偿债能力高度负相关,似乎较高的E表现会降低发行人的短期偿债能力——这一现象只出现在E评分截面上,并未在ESG总分和S/G支柱评分截面出现。而在长期偿债能力维度上,E评分与多数行业呈现正相关,但在一些特定行业出现背离,如与能源行业有较高的负相关性;

3)在S评分截面上:与E评分刚好相反,S评分与多数行业短期偿债能力正相关,与多数行业长期偿债能力负相关。S评分与盈利能力和成长性总体呈现正相关性,相关程度高于E,但弱于ESG总分。值得关注的是,在服务行业如休闲服务、商贸和交运服务,S评分与行业盈利能力和成长性呈现非常高的正相关性;

4)在G评分截面上:不同于E和S,G评分在不同行业的长短期偿债能力维度上没有呈现出显著的一致正相关或负相关性(总体呈现微弱的正相关性);但在盈利能力和成长性维度上,G评分呈现出E/S/G三支柱中最强的正相关性。

总体来看,在偿债能力维度上,E评分与发行人短期偿债能力呈现显著的负相关性,ESG总分与发行人长期偿债能力呈现正相关性。在盈利能力维度上,ESG总分和各支柱得分均与发行人盈利能力呈现较显著的正相关性。在成长性维度上,ESG总分和各支柱得分均与发行人成长能力呈现一定的正相关性,但多数行业相关性较弱,整体相关性不如盈利能力。

三、ESG固收投资整合策略构建

为构建具有财务传导价值的ESG固收投资策略模型,需要考虑不同ESG因子在不同行业的敞口和风险机遇;同时,需要考虑不同投资期限对风险收益的影响。因此,我们参考了SASB重要性地图和前文分析结果,在秩鼎ESG数据基础上构建了分行业的ESG指标体系,并分别从双重重要性(均衡模型,兼顾财务重要性和影响重要性)和财务重要性(财务模型)两个角度来设计因子权重,从而满足不同投资偏好的机构投资人需求。事实上,传统本土第三方的ESG评分虽然没有区分双重重要性,但在事实上已经包含了财务和影响的双重要素,可近似认为是兼顾两者的双重重要性ESG打分。而将“双重重要性”相关概念引入ESG投资领域,能够有效区分具有“影响重要性”的ESG因素以及具有“财务重要性”的ESG因素,两者对企业的作用机制、影响程度具有很大差别,一般认为具有“财务重要性”的ESG因素在投资决策中占据主导地位,投资者往往更加关注具有“财务重要性”的ESG因素。因此,为满足本土市场的主流需求,我们也将构建财务重要性ESG固收策略作为讨论的主力策略类型。

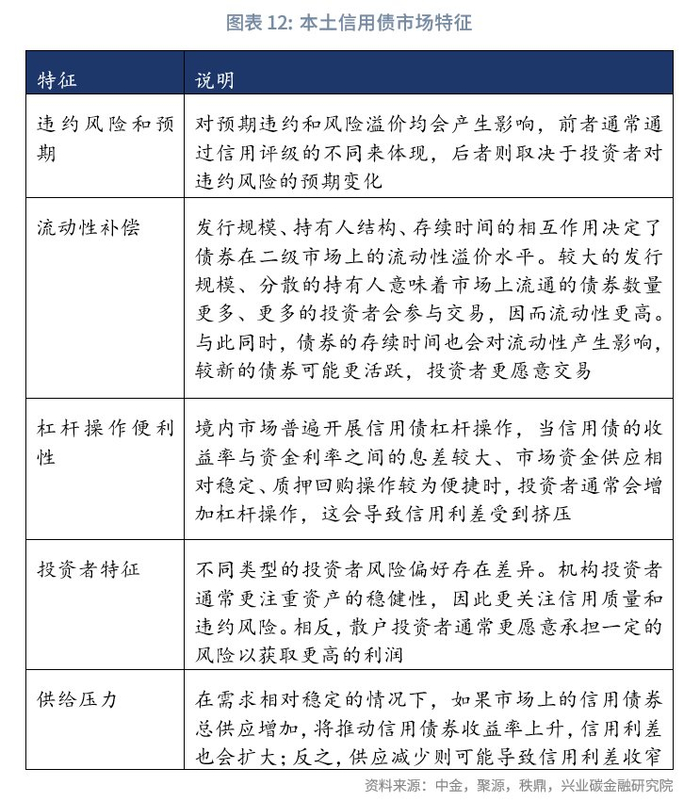
另外,从固定收益投资的角度来看:在2016年之前,国内市场很少出现违约情况,市场上信用债券通常表现出强烈的兑付刚性,因此违约风险对信用利差的影响较小,而且每次影响的时间也有限。然而,自2018年开始,随着违约事件的增多,市场开始逐渐反映投资者对信用债券违约的预期,表现为不同信用评级之间的利差增加以及个体债券的利差扩大。综上,在开发ESG固收投资策略时,需要深刻理解国内信用债市场的本土特征以及ESG因素正共同塑造着境内信用债收益的定价。

基于上述分析和考虑,我们结合行业特征、ESG分行业重要性分布地图、行业研究员与行业专家意见等,采用层次分析法(Analytic Hierarchy Process,AHP)构建行业因子相对重要性ESG矩阵,具体来说包括以下步骤:

1)指标选择:

指标选择是ESG评分模型构建的第一步。本报告ESG指标的选择分别考虑了指标的财务重要性和影响重要性,即指标对公司的财务和社会影响的重要性倾向。

2)指标分析:

指标分析是ESG评分模型构建的第二步,是对公司的ESG绩效和水平的评估和量化。在综合了MSCI和本土机构的评价体系后,我们综合使用了比较分析和绝对分析两种风险与机遇的分析方法来评估公司的ESG绩效和水平。比较分析是将公司的ESG绩效与同行业竞争对手或行业标准进行比较,以判断公司在ESG方面的优势和劣势;绝对分析是根据公司的指标数据绝对值进行扣分,如舆情分析,以反映公司的ESG风险的绝对水平。

3)权重分配:

权重分配是ESG评分模型构建的第三步,是对每个指标的重要性进行量化和排序。权重分配过程基于指标与公司的财务表现以及社会影响的相关性,最后形成ESG因子对公司的财务风险和机遇的潜在影响分析结果,例如能源成本、法规合规风险、声誉风险等。

3.1 不同重要性偏好场景ESG模型构建——以房地产行业为例

如前文所述,传统的第三方ESG模型与投资策略构建不会刻意区分指标的重要性倾向和投资偏好场景,即模型构建过程中杂糅了指标的财务重要性和影响重要性,导致缺乏区分度和分层单调性。

本报告以房地产行业为例,展示了分行业的发行人ESG模型构建过程,以有效反映房地产企业ESG绩效与财务表现之间的传导关系,从而更好地支持基于ESG评分的投资策略构建。我们在秩鼎的房地产企业ESG评分模型基础上,进行了指标的优化设计和权重调整。第三方原先提供的房地产ESG模型基于双重重要性原则进行打分,综合了房地产发行人的财务风险与社会风险;调整后的房地产发行人ESG财务重要性场景模型对财务重要性因素进行了倾斜,基于买方行业研究员和ESG专家的意见开展了层次分析法(Analytic Hierarchy Process,AHP)分析,最终形成的房地产发行人ESG打分模型共包括10个二级议题、30个三级指标。新设计的房地产企业ESG评级在指标的选择上,充分考虑了ESG指标的财务重要性,能够更准确地评估房地产企业面临的ESG财务风险,从而有效支持ESG投资整合策略的构建。例如,将双重重要性原则打分模型E支柱下“环境排放”议题包含的三废排放等地产企业披露较少、对企业财务影响较小的指标进行了剔除或权重弱化;重点保留了E支柱下的“气候变化”议题特别是物理风险等对不动产影响较大的因素,同时提升了S支柱下的“人力资本”等地产行业的突出议题,以全面反映房地产的行业特征和风险传导。

我们对比了两种不同重要性偏好情景下的房地产发债主体ESG评分的时间序列,分别展示了基于财务重要性偏好(蓝色箱型图)和基于双重重要性偏好(黄色箱型图)构建的ESG评分,如下图所示:

可以清晰看出,基于财务重要性(单一重要性)偏好构建的ESG评分模型相比双重重要性场景,整体分值更高。同时,随着时间推移,不管是财务重要性场景还是双重重要性场景,两者ESG分值中枢均在下降,其中财务重要性场景的得分中枢下降幅度更大。另外,还能明显看出,财务重要性场景下ESG得分的下限从2022年一季度以来整体下探,财务重要性场景下ESG得分的下四分位数在2023二季度快速下探,推测是由房地产行业整体近年来违约风险不断累加、行业基本面恶化导致的结果。

我们又选取了单一发行人在不同重要性偏好场景下的ESG评分走势,也观察不同投资偏好下,ESG评分对于风险(违约风险和预期)的响应速度与程度。以恒大地产为例:

从上图可以看出,对于重大违约时间和市场波动,双重重要性ESG模型反应滞后。为了分析原因,我们对ESG总分做了月度截面分析,意料之外又在情理之中的是:双重重要性模型ESG得分呈现明显的双峰分布特征,显然双重重要性因为考虑了两个维度的得分倾向(财务重要性与影响重要性),导致结果呈现双峰分布,削弱了得分的样本区分度和单调解释性;而财务重要性情景优先考虑财务维度得分倾向,所以在得分密度上呈现类正态的单峰分布,使得样本具有了较好的区分度,更重要的是赋予了样本得分理想的单调解释性。

3.2 重要性投资偏好情景下的ESG固收策略回测

我们对比了不同重要性投资偏好场景下、不同期限的ESG固收策略回测表现。基于前述的不同重要性倾斜的ESG打分模型,我们分别构建了ESG财务优选地产信用债策略和ESG双重重要性优选地产信用债策略,并选取中债-房地产行业信用债全价指数作为业绩基准,在不同的期限范围内对比了不同策略的回测表现。具体策略开发思路如下:

①债券类型为房地产行业信用债;

②剩余期限超过3个月;

③市值加权;

④季度调仓(根据债券ESG评级频率调样);

⑤调仓期间按照发行人ESG模型得分降序筛选,同一个发债主体发行债券按照上市日期降序筛选。

首先,我们根据上述思路在财务重要性偏好场景下构建了ESG财务优选策略,并与中债-房地产行业信用债全价指数进行了对比:

从2019年到2021年的回测周期内,ESG财务优选策略在1年、2年期内均跑输业绩基准,只有在回测周期拉长到3年时,才跑赢了业绩基准。而如果将回测周期继续拉长,我们发现ESG财务优选策略有了令人惊讶的穿越周期表现:

最后,我们对比了不同重要性偏好的ESG策略回测表现。可以清晰看出,双重重要性组合由于缺乏财务因素与影响因素的区分,所以不管是波动率还是累计收益率在不同的时间周期都全面跑输财务优选策略组合以及业绩基准,如下图表所示。

总体来看,策略实证结果证明:基于双重重要性因素区分后构建的财务优选策略,既在ESG得分分布上呈现出较好的区分度,也在3年以上的回测周期的波动率和投资收益上有相对基准的优良表现。后续,结合前文所述的盈利与偿债相关性分析和单因子有效性分析,可以考虑在ESG财务优选策略组合基础上进行策略优化,如结合政策面分析、久期策略以及收益率曲线策略等。例如,央行宽松货币政策,银行间市场资金面宽松,对于债券市场是较为有利,部分资金将会流入避险的债券市场,从而推动债券需求增加,帮助优化债券投资策略。再比如,本报告ESG财务优选策略筛选债券剩余期限超过3个月,可使用久期策略,根据投资需求,将筛选债券组合久期固定在3年以上甚至更长;还可结合债券骑乘策略,当债券收益率曲线比较陡峭时,也即相邻期限利差较大时,可以买入期限位于收益率曲线陡峭处的债券,也即收益率水平处于相对高位的债券,可获得价差收益即资本利得收入。上述优化思路,可以在未来结合更全面完善的财务数据和ESG底层数据,进行策略提升。

四、总结:固收ESG投资的差异化要求和体系构建思路

ESG因素通过评估企业的环境、社会和治理实践,影响了市场对其信用质量的看法,这种影响可能表现为将企业的信用评级调整为更高或更低的级别,从而造成债券市场信用利差波动。总体而言,从ESG投资的视角出发,固收ESG投资和权益ESG投资差异较大。

从投资特点看,固收ESG投资实践在投资主体、期限、风险偏好、参与公司治理程度、数据覆盖度方面与权益ESG投资区别明显,也导致短期内固收ESG投研成本较高,整体发展进度落后于权益ESG投资。具体来看,两者在投资特点上的差异可以归纳为:

1)股债定价与投资目标的差异:股票投资是一种增值型投资,股票的定价估值多从投资者预期、企业盈利能力和企业资产价值等角度进行考量,投资分析主要关注企业未来是否有上行空间;债券投资是一种保值型投资,债券的定价估值主要参考无风险利率、通胀、企业信用风险以及流动性风险,即债券投资更加注重潜在的下行风险,特别是可能影响发行人信用的重大事件风险和系统性风险。总体而言,股票ESG投资者更关注企业的未来盈利能力和成长潜力,因此对企业的ESG信息变化更为敏感,认为ESG表现好的企业更有竞争优势和持续发展能力;债券ESG投资者更关注企业的现金流充沛程度和稳定性,以及企业的信用风险和流动性风险,避免下行风险,这就要求在固收ESG投资过程中更加关注ESG因素对财务下行的影响。

2)股债投资者与发行主体的权责关系不同,股债持有人参与治理方式存在差异:股票投资者拥有公司的部分所有权,可以通过参与股东大会、提出议案、行使表决权等方式,对公司的经营决策和ESG表现产生影响,也可以通过与公司管理层、董事会、监事会等进行沟通和交流,提出建议和要求,促进公司改善ESG表现。而债券投资者只拥有公司的债权,并非资产的持有人,即放款人与借款人之间是合同关系,因此债务持有人无法发挥在股东大会上的投票权,也很难接触到一个公司内部的管理层,难以直接干预公司的经营管理活动。债券投资者只能通过债券条款、债券评级、债券定价等方式,对公司的ESG表现产生间接的约束和激励。因此,公司治理因素在固定收益投资中更加突出,通常认为公司治理因素(如管理层问责、风险管理和董事独立性)与信用强度有密切联系——良好的公司治理导致较高的信用评级和较低的债务成本,反之亦然。虽然债券持有人不像股东那样具有较大的参与权,但在特定情况下,债券持有人可以要求信息披露透明度:投资者可以考虑参与在投资者路演期间、债务再发行时以及与其他债券持有人合作时进行ESG相关信息的收集,例如新债发行就是关于ESG问题披露的一个好的时间窗口。

3)从披露要求看,股票市场对上市公司有普遍的ESG信息披露要求,要求上市公司定期发布ESG报告,披露其在环境、社会和治理方面的政策、目标、措施和绩效,以及遵循不披露即解释原则,对未披露的指标进行说明。而债券市场对债券发行人和债项的ESG信息披露要求较为宽松、分散、有限,只对贴标债券有一定的披露要求,而且披露的对象是债项而非发行主体,披露的内容是债项的ESG属性而非发行主体的ESG表现,披露的时间是债项的存续期而非发行主体的上市期。

总体来看,相对股票,债券在ESG数据可得性相对有限的前提下,目前的研究框架多集中在ESG因素对于发行人信评结果的影响。本文的实证结果显示ESG因素与信用评价有一定的正相关性,对信用利差有显著的解释度;但部分E/S风险敞口显著行业的信用评级与E/S相关度较低,说明传统信用评级缺乏对于环境和社会风险(E/S)的考虑,相关行业的发行人ESG评价对于其信评结果有很好的补充作用。从组合回测结果来看,用ESG因子去解释组合收益的分层单调性并不稳健,后续还需要考虑更多的ESG固收策略优化方法。特别是,相对于权益ESG数据,本土固收ESG数据还很不完善。由于缺乏固收ESG时间序列数据,现阶段还无法开展完善的ESG因子暴露和有效性衰减分析,仅能从相关性角度开展数理统计来支撑固收策略构建,未来随着内地市场ESG固收数据的不断完善,相信能极大改观目前固收ESG投资体系与策略开发的瓶颈。

致谢:

兴银理财:高远、王璐琼、陈雨桦。路博迈:房向。中金:金成、郭婉祺。秩鼎:刘相峰、李欣、赵爽。惠誉:韦志远、田明浩。中债:司盛华、曾鹏。聚源:王丹青、周丽佳、徐智敏。兴业证券:薛宬。实习生:丁宁。

注:

[1]参考资料:吴艳阳,钱立华,鲁政委.ESG如何进入企业估值,兴业研究.2023/06/21[2024/01/10]

[2]我们认为,对于大多数内地投资者来说,满足一定投资回报水平——这往往是管理人“信义义务(fiduciary duty)”的普遍内在要求,因此在投资场景单纯考虑影响重要性的意义不大。

[3]资料来源:李增福,冯柳华.企业ESG表现与商业信用获取[J].财经研究,2022,48(12):151-165.DOI:10.16538/j.cnki.jfe.20220815.202.[2023/11/17]

加载中...