新浪财经

光伏开发CCER、碳普惠!方法学、项目案例、减排计算、收益计算!

市场资讯 2023.07.08 23:18

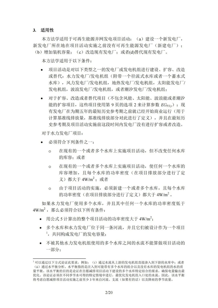
光伏作为可再生能源的主力军,企业不仅可以通过售电获得经济效益,未来还可以通过碳交易获得额外收入。

那一个光伏电站实际碳减排量是多少?光伏企业的碳减排收益怎么计算?我整理了一套光伏CCER的项目开发教程及必备工具

1、项目方法学

光伏开发采用的方法学主要包括两个,CM-001-V02,CM-002-V01。

光伏CCER项目装机容量超过15MW的大型项目采用《可再生能源并网发电方法学》(CM-001-V02)进行开发;

光伏CCER项目装机容量不超过15MW的小型项目采用《联网的可再生能源发电(第一版)》(CMS-002-V01)进行开发;

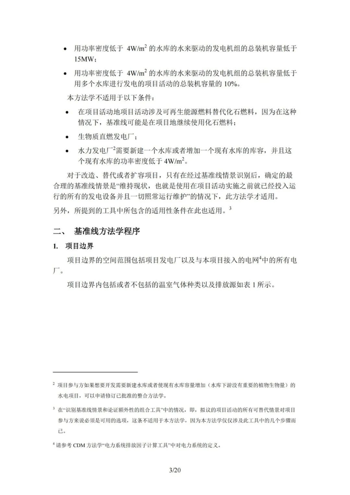
2、PDD项目文件

大家可以通过参考,具体了解项目如何开发。如技术细节,包括使用的光伏电池类型、逆变器、接线盒、支架、防雷设施等;设计数据,包括设备和系统的设计数据,如总装机容量、组件布局、电缆电压等

项目开发流程及周期

1、CCER项目申请过程

2、申请过程项目业主的工作

3、项目开发流程

CCER项目的开发流程在很大程度上沿袭了清洁发展机制(CDM)项目的框架和思路,主要包括6个步骤,依次是:项目文件设计、项目审定、项目备案、项目实施与监测、减排量核查与核证、减排量签发。

4、项目开发周期

如前所述的CCER项目备案申请的4类项目中,第一类项目为项目业主新开发项目,开发周期相对较长;

第二类项目虽然获得作为CDM项目的批准,但是在开发流程上与第一类项目相同,开发周期同样较长;

而第三、四类项目由于是在CDM项目开发基础上转化,开发周期相对较短。一个CCER项目的开发流程及周期如下图所示。

一个CCER的开发周期最少要有5个月。

在整个项目开发过程中,还要考虑到不同类型项目的开发难易程度、项目业主与咨询机构及第三方机构的沟通过程、审定及核证程序中的澄清不符合要求,以及编写审定、核证报告及内部评审等环节的成本时间,通常情况下一个CCER项目开发时间周期都会超过5个月。

除上述项目开发流程,一个CCER项目成功备案并获得减排量签发,还需经过国家发改委的审核批准过程。

由上述项目审定及减排量签发程序,可以推算国家主管部门组织专家评估并进行审核批准的时间周期在60~120个工作日之间,即大约需要3~6个月时间。

综上累加上述项目开发及发改委审批的时间,正常情况下,一个CCER项目从着手开发到最终实现减排量签发的最短时间周期要有8个月。

减排量核算

减排量核算:由于项目排放量和泄漏量忽略为0,具体计算公式根据方法学的内容可以简化为项目实际减排量=项目上网电量*组合边际排放因子

公式很好理解,但是重点在于排放因子的选择,组合编辑排放因子CM既不是国家电网因子,也不是区域电网排放因子,而是顾名思义,由两个因子——OM电量边际排放因子和BM容量边际排放因子按照0.75和0.25的权重组成。

即计算公式为:项目减排量=光伏项目上网电量*组合边际排放因子

=光伏项目上网电量*(电量边际排放因子OM*0.75+容量边际排放因子BM*0.25)

以光伏发电项目“国电电力正蓝旗50兆瓦光伏电站项目”为例,其主要采用的方法学为《可再生能源并网发电方法学(第二版)》(CM-001-V02)。

首先,确定项目边界:按照此方法学的项目边界确定方法-项目边界的空间范围包括项目发电厂以及与本项目接入的电网中的所有电厂。国电电力正蓝旗50兆瓦光伏电站项目的项目边界为该项目发电厂以及与该项目接入的华北区域电网中所有电厂。按照方法学,只考虑二氧化碳的排放。

再者识别基准线:按照方法学中的基准线情景描述确定项目基准线。国电电力正蓝旗50兆瓦光伏电站项目是新建可再生能源并网风力发电厂,其基准情景为该项目活动生产的上网电量由华北区域电网中发电厂及其新增发电源替代生产。

进行额外性论证:大型光伏项目额外性论证的方式为识别发电项目真实可靠的可替代的基准线情景后进行障碍分析和投资分析;小型光伏项目使用CMS-002-V01方法学进行开发,无需论证额外性,免于障碍分析。

大型光伏项目在投资分析中,基准值一般选取《电力工程技术改造项目经济评价暂行办法》中规定的全投资税后财务内部收益率基准值8%。

经过计算,国电电力正蓝旗50兆瓦光伏电站项目全部投资内部收益率(IRR)为7.26%,低于8%的基准值。

在考虑了适当的减排收益后,项目的IRR有所提高达到8.08%,达到基准值。

减排量计算:减排量=基准线排放量-项目排放量-泄露量。项目排放、泄露量为零,其中选择排放因子选择比较关键,因为电量边际排放因子、容量边际排放因子、年运行小时数(或负荷因子)、弃光率等参数与项目所在省份太阳辐射强度、政策有关。

国电电力正蓝旗50兆瓦光伏电站项目选择了可更新的计入期的类型,每个计入期7年,可更新2次,此次申请的减排量为第一计入期的减排量;通过审定预计总减排量为48.27万tCO2e,年均减排量为6.90万tCO2e。

下图为光伏项目减排量的详细计算公式:

监测:对于新建光伏项目来说,监测方式与新建风电项目类似。对于新建项目通过监测得到实际净上网电量,再带入更新的参数通过光伏发电项目减排量计算公式得出实际减排量。

国电电力正蓝旗50兆瓦光伏电站项目第一监测期内(2015年2月2日-2017年2月20日)预计的减排量为141,702tCO2e,实际减排量为132,909tCO2e。

收益计算

以下为100MW光伏CCER项目开发收益分析:

一、项目参数

光伏发电项目规模:100MW

年发电量数据:1亿度

二、项目CCER开发适用技术标准

CM-001-V01 可再生能源发电并网项目的整合基准线方法学(第一版)

“电力系统排放因子计算工具”(第04.0版)

三、项目减排量的计算

1.参考国家发改委发布的2014 年华东电网基准线排放因子相关数据,按照“电力系统排放因子计算工具”(04.0版),计算得出:

电量边际排放因子EFgrid,OM,y=0.8095 tCO2/MWh,

容量边际排放因子EFgrid,BM,y=0.6861 tCO2/MWh。

综上,项目减排因子为:0.7787 tCO2/MWh

2.根据项目业主提供年发电量数据为:1亿度电;

项目减排量计算如下:

ER =BE –PE 其中:

ERy :第y 年的项目减排量 (tCO2e/yr);

BEy :第y 年的基准线排放量(tCO2e/yr);

PEy:第 y 年的项目活动排放量 (tCO2e/yr);

项目年减排量ER=77,870 tCO2e/yr,第一计入期可产生545,090 tCO2e/yr。

按照15元(人民币)/吨CCER单价进行测算,年可产生CCER收益为116.8万元,第一计入期共产生817.6万元。

备注:CCER单价根据碳市场具体情况,出现上下波动。

四、结论

根据项目业主提供的技术参数,得出该项目的年碳减排量大于6万吨,CCER收益良好,建议开发成为CCER项目。

在“双碳”背景下,我国光伏产业取得了快速的发展。根据国家能源局发布的最新消息,2023年1—4月,光伏发电新增4831万千瓦,占全国新增装机的57.2%。

伴随着国家在碳交易和绿证市场政策的进一步完善,未来光伏产业的增长前景将更为广阔。

光伏碳普惠收益计算

根据《广东省碳普惠交易管理办法》,日前,广东省生态环境厅陆续同意各地上报的发布分布式光伏发电碳普惠项目核证减排量备案以及林业碳汇碳普惠项目核证减排量备案。

这些碳普惠核证减排量可通过挂牌点选、竞价交易、协议转让等交易方式进行交易。碳普惠核证减排量可作为补充抵消机制进入广东省碳排放权交易市场,生态环境厅确定并公布当年度可用于抵消的碳普惠核证减排量范围、总量和抵消规则。 

广东省同意分布式光伏发电碳普惠核证减排量项目核证减排量备案的情况如下:

广东省同意林业碳汇碳普惠核证减排量项目核证减排量备案的情况如下:

广东省碳普惠交易管理及主要方法学如下:

1、广东省碳普惠交易管理办法.pdf

2、广东省碳普惠行为方法学备案申请表.docx

3、广东省碳普惠行为方法学设计文件编制大纲.pdf

4、广东省林业碳汇碳普惠方法学(2022年修订版).pdf

5、广东省安装分布式光伏发电系统碳普惠方法学(2022年修订版).pdf 

6、 广东省使用高效节能空调碳普惠方法学(2022年修订版).pdf

7、广东省使用家用空气源热泵热水器碳普惠方法学(2022年修订版).pdf

8、广东省废弃衣物再利用碳普惠方法学(2022年修订版).pdf

9、《广东省红树林碳普惠方法学(2023年版)》.pdf

(能源日参)
加载中...