新浪财经

全国首个“零碳产业园区”标准!

市场资讯 2023.05.13 23:39

园区零碳转型发展既是国家“双碳”目标实现的重要抓手,也是园区自身可持续高质量发展的内在需要。伴随着我国“企业入园”的发展趋势,产业园区已经成为我国工业发展的重要载体。

4月28日,内蒙古日前发布的我国首个《零碳产业园区建设规范》正式实施。该标准有望从内蒙古走向世界,为工业脱碳提供新思路,扎实推进零碳产业园落地,形成可执行、可参照、可复制的规范标准。

很多地方、行业机构也组织编制了碳中和园区的相关标准:

1)《零碳智慧园区白皮书》

2022年1月24日,由全国信标委智慧城市标准工作组组织编制的《零碳智慧园区白皮书》(以下简称“白皮书”)正式发布。白皮书全面梳理分析了零碳智慧园区发展的内涵、架构、核心场景和建设路径,分享了国内外典型案例,对未来零碳智慧园区的发展发挥了重要的指引作用。

2)《零碳工厂评价规范》

2022年6月1日,由中国节能协会归口管理的《零碳工厂评价规范》(T/CECA-G 0171-2022)团体标准整正式发布实施。 成为全球首个“零碳工厂”完整、可量化的建设标准和评价细则。为解决企业零碳工厂建设的痛点,填补标准上的空白。本标准在温室气体核算要求上参考国际标准ISO 14064-1:2018以及企业温室气体议定书(GHG Protocol),考虑了范围三间接排放的核算,从而科学地将零碳工厂分为Ⅰ型及Ⅱ型两种类型,其中Ⅰ型零碳工厂针对范围1、范围2温室气体排放,实施零碳工厂策略;Ⅱ型零碳工厂针对范围1、范围2、范围3温室气体排放,实施零碳工厂策略。这样的分类顺应国际标准的发展以及科学碳目标SBTi、CDP碳披露等国际有影响力的机构的要求,具有前瞻性,并适用于全行业制造型企业。

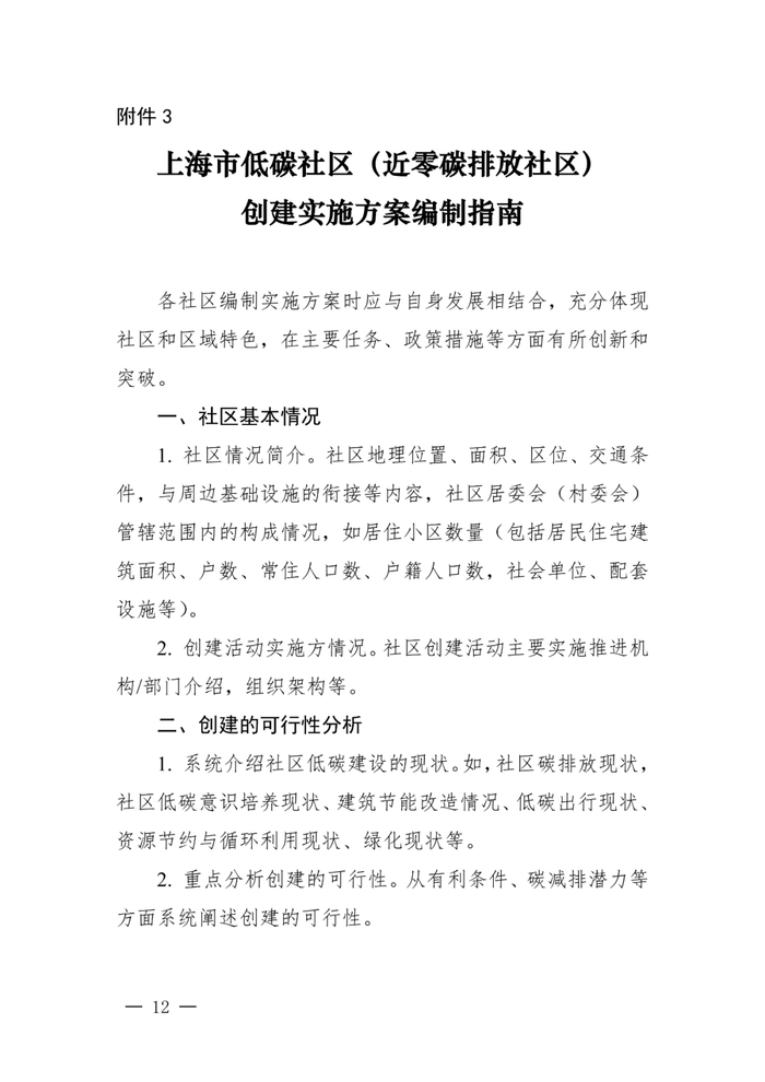
3)《上海市低碳示范创建工作方案》

上海市生态环境局制定了《上海市低碳示范创建工作方案》。方案就如何在全市范围内创建完成一批高质量的低碳发展实践区(含近零碳排放实践区)和低碳社区(含近零碳排放社区)提出了目标、申报要求、工作流程进行了明确。

4)《全球能源转型及零碳发展白皮书》

2021年华为与德勤(中国)联合编写《全球能源转型及零碳发展白皮书》,零碳智慧能源体系是未来能源发展的愿景,也是实现全球气候目标、维护世界能源安全、促进经济增长的核心动力。该白皮书以未来能源规划的形式,明晰零碳智慧能 源体系的目标、蓝图、特征、核心能力和发展路径。

《智慧零碳工业园区设计和评价技术指南》

(能源日参)
加载中...