新浪财经

光伏电站施工规范新规!

市场资讯 2023.02.03 23:17

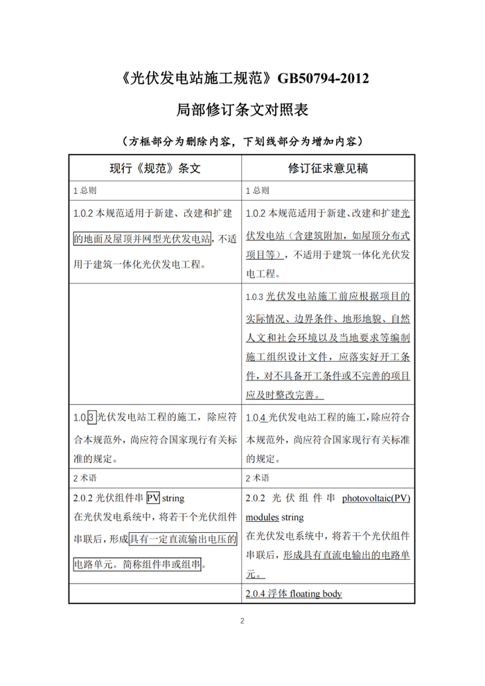
1月31日,中华人民共和国住房和城乡建设部办公厅发布关于国家标准《光伏发电站施工规范(局部修订征求意见稿)》公开征求意见的通知,通知指出,本规范适用于新建、改建和扩建光伏发电站(含建筑附加,如屋顶分布式项目等),不适用于建筑一体化光伏发电工程。

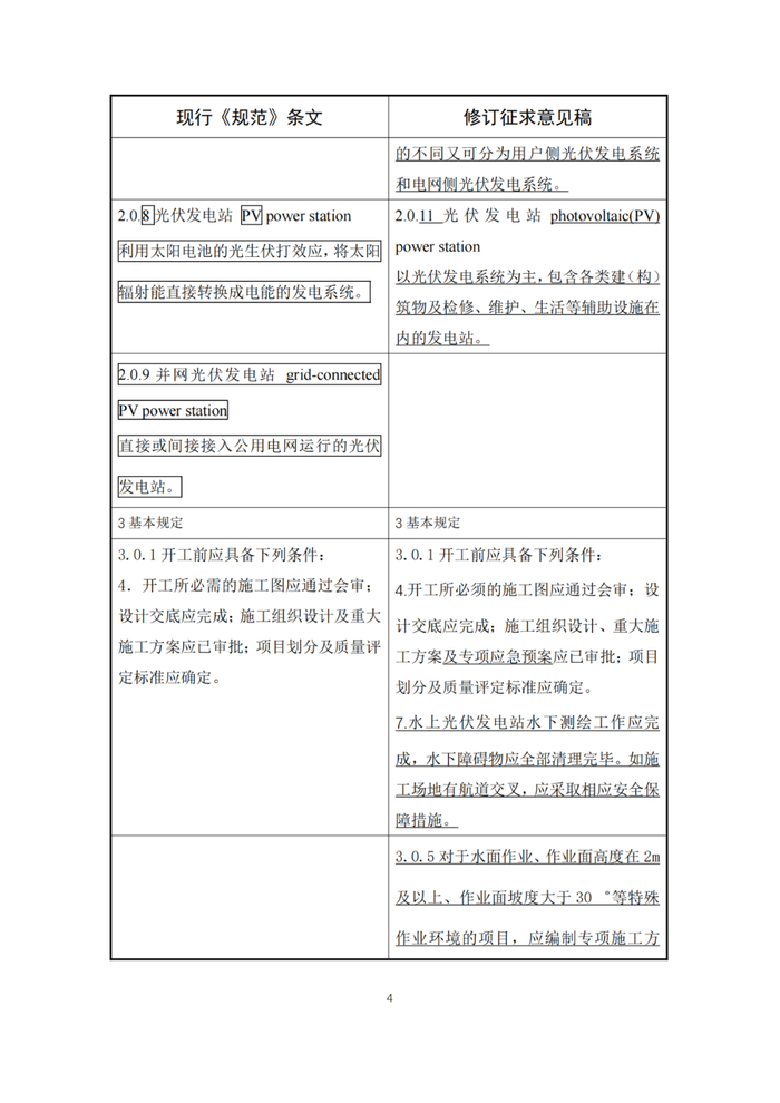
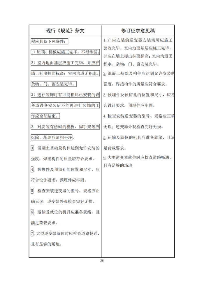
开工所必须的施工图应通过会审;设计交底应完成;施工组织设计、重大施工方案及专项应急预案应已审批;项目划分及质量评定标准应确定。

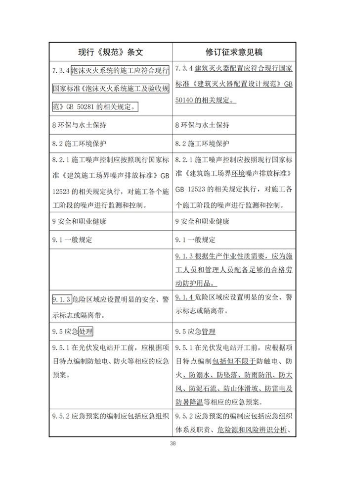
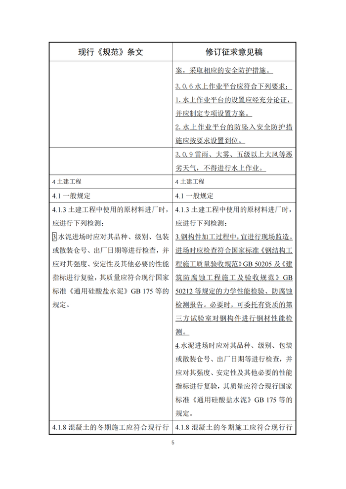
水上光伏发电站水下测绘工作应完成,水下障碍物应全部清理完毕。如施工场地有航道交叉,应采取相应安全保障措施。对于水面作业、作业面高度在2m及以上、作业面坡度大于30゜等特殊作业环境的项目,应编制专项施工方案,采取相应的安全防护措施。水上作业平台应符合下列要求:

1,水上作业平台的设置应经充分论证,并应制定专项设置方案。

2,水上作业平台的防坠入安全防护措施应按要求设置到位。雷雨、大雾、五级以上大风等恶劣天气,不得进行水上作业。

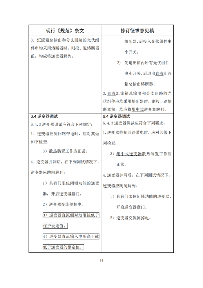
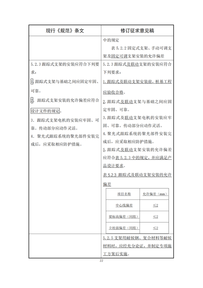
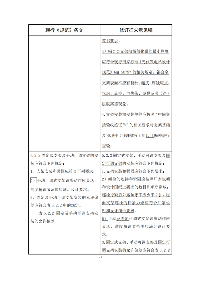
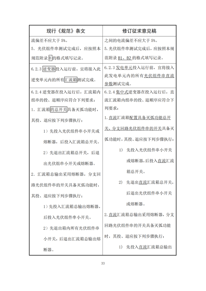
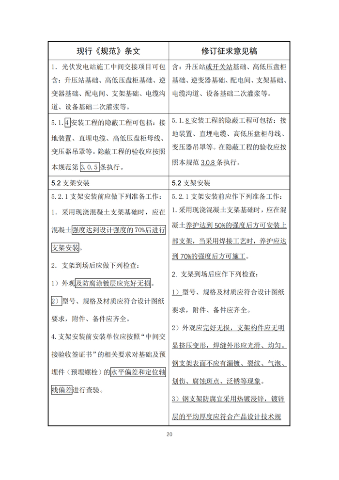
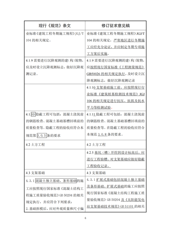
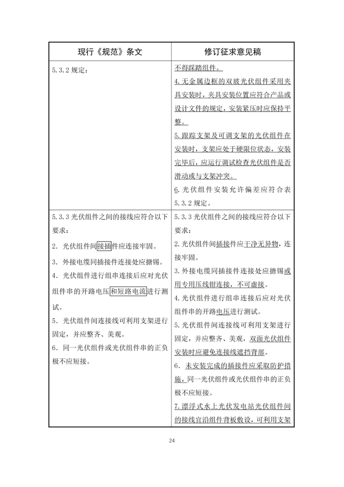
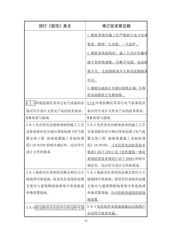
光伏组件搬运、安装、混凝土、桩基础施工、支架安装等环节也进行了要求更为精准的修订。例如,光伏组件搬运过程中不得机械冲撞、剧烈的颠簸,应轻搬轻放,不得有强烈冲击和振动。光伏组件逐片搬运时,应采取合理搬运措施,不得对光伏组件造成损坏。

住房和城乡建设部办公厅关于国家标准《光伏发电站施工规范(局部修订征求意见稿)》公开征求意见的通知

根据《住房和城乡建设部关于印发2020年工程建设规范标准编制及相关工作计划的通知》(建标函〔2020〕9号),我部组织协鑫能源工程有限公司、新疆电力设计院等单位修订了国家标准《光伏发电站施工规范(局部修订征求意见稿)》(见附件)。现向社会公开征求意见。有关单位和公众可通过以下途径和方式反馈意见:

1.电子邮箱:wangbaolin_nj@gclsi.com。

2.通信地址:江苏省苏州工业园区新庆路28号;邮政编码:215000。

意见反馈截止时间为2023年3月1日。

住房和城乡建设部办公厅

2023年1月29日 

(能源日参)
加载中...